Trip知多少 |如何避免酒店的网红滤镜?看OTA的真实“买家秀”更靠谱
紫牛新闻
近日,有网友在社交平台上发帖表示,在上海某酒店办理入住时,经理以查看订单为由拿走了她手机,然后擅自在平台上发布了好评。该网友表示不可接受,多次找酒店对质,但至今未能达成一致。酒店方则回复称,用客人手机点评一事是在征得客人同意后才进行操作,目前已优化服务流程。
实际上,类似的事件并不是个例。无论是酒店还是餐饮等场所,相信有不少消费者都经历过被要求给好评的经历。
这是因为,点评正在成为出行预订中十分重要的筛选条件,一定程度上影响着酒店或餐馆的生意水平。记者从一家旅游平台处了解到,将近8成的用户在下单酒店之前都会查看点评,平均会浏览17条点评。
实际入住后才可点评 OTA点评比“照骗”更真实
那么,点评分的高低、点评内容的好坏,都将成为消费者评判是否要选择这个商家的关键因素。但是,也有消费者会质疑,“商家是不是会靠第三方刷单刷好评来达到高分的目的?”、“差评是否会被商家要求删除?”
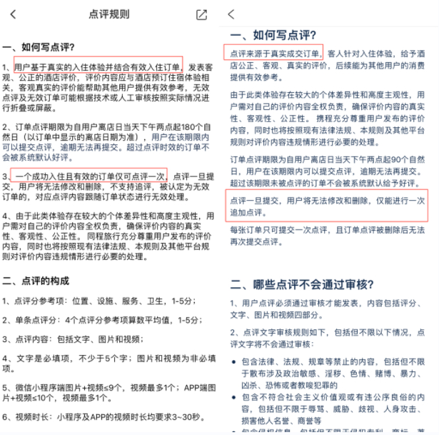
记者就此采访了多家旅游平台相关负责人。据介绍,为了保证点评的客观真实,近年来不少OTA都持续在更新平台的点评规则,力争从源头上减少虚假点评。
例如,携程就在去年8月实施了新的点评规则。通过“客人实际入住才可以写点评”、“每张订单只可提交一次点评”等规定,提升了刷单的难度与成本,也提升了真实点评的门槛。此外,点评内容也需遵循严格的审核规则,以减少“刷好评”的可能性。
用户小陈就向记者坦言,多亏了OTA上其他住客的真实评价和照片,让自己免于被“照骗”。原来,小王曾经在某社交平台看到了一家海景酒店的网红风美照,找到在OTA上的真实评价后,才发现想象中的海景实际上只能透过一扇几十厘米宽的窗才能看到。此外小陈还通过点评发现,酒店的设施也较为陈旧,“这种真实住后体验,也远不是看几张美图就能了解的。”
多家OTA的点评规则均写明需实际入住
差评会被删?OTA:所有真实点评均不可删除
此外,针对许多消费者对“给了差评会被商家电话骚扰要求删除”这类在电商平台依然存在的担忧,携程也做出了要求:客人提交的点评包括差评,不能被删除。同时,平台也为商家开辟申诉通道,在提供充分证据举证的情况下,相关恶意差评会被平台处理。这在一定程度上保证了酒店点评的客观和真实性。
此外,平台还会定期通过技术手段和系统性核查,对于仍旧违反平台点评规则的商家或用户,采取限流等限制措施。
“对一家想做好长期生意的酒店来说,一定是会杜绝在OTA刷好评和刷单行为的,消费者可以放心”,某旅行平台负责人表示。通讯员 杨展望 扬子晚报/ 紫牛新闻记者 孔小芳