【干货】低空经济行业产业链全景梳理及区域热力地图
前瞻网
转自:前瞻产业研究院
行业主要上市公司:洪都航空(600316);中直股份(600038);中信海直(000099);航天彩虹(002389);纵横股份(688070)等
低空经济产业链全景梳理
中国低空经济产业链上游为原材料与核心零部件领域,其中原材料包括金属原材料、特种橡胶与高分子材料等;产业链中游低空经济行业包含低空制造、低空飞行、低空保障与综合服务;产业链下游为各种应用场景,包括旅游业、物流业、文旅业与巡检业等。
中国低空经济产业链上游关键零部件企业包括德赛电池、欣旺达、零度智控等;航空材料主要企业有航材股份、航玻新材等;核心设备和系统包括航新科技、安达维尔等。产业链中游无人机制造商有大疆、纵横股份、亿航智能等;航空器制造企业包括北大荒、中信海直等;航空部件制造企业主要有航发动力、中航机电等。产业链下游企业数量众多,包括各大航空公司、物流公司、测绘公司、建筑承包商以及消防应急部门等政府部门。
低空经济产业链区域热力地图:沿海地区分布最集中
中国低空经济产业链相关企业主要分布在北京、上海、江苏与广东地区,北京地区产业链上游有企业钢研高纳与中航协等;产业链中游有企业中国航空;下游有企业百程旅游等。
低空经济产业园区分布图:浙江分布较集中
根据前瞻产业园区库汇总的产业园情况,截至2023年12月,我国共有15个无人机产业园区,其中浙江有3个、江苏和河南各有2个、北京、河北、江西、山东、湖北、广东、重庆、四川地区各一个。中国无人机产业园区分布情况如下:
截至2023年12月,我国在四川、重庆、上海、广东、河北、辽宁、陕西均有无人机产业集群的分布,其中四川省有自贡航空产业园、中国科技城(北川)通航产业园两个无人机产业集群。产业集群具体分布及基本情况如下:
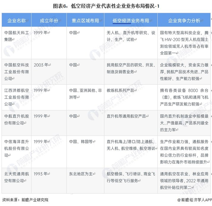
低空经济产业代表性企业业务布局情况
中国航天科工集团成立于1999年,低空经济业务布局为无人机、直升机等研究、设计、生产、试验;中国航空科技工业股份有限公司成立于2003年,业务布局为民用航空产品的研究、开发、制造及销售业务。
低空经济产业代表性企业最新发展动向
更多本行业研究分析详见前瞻产业研究院《中国低空经济行业市场前瞻与投资战略规划分析报告》。
同时前瞻产业研究院还提供产业大数据、产业研究报告、产业规划、园区规划、产业招商、产业图谱、智慧招商系统、行业地位证明、IPO咨询/募投可研、IPO工作底稿咨询等解决方案。在招股说明书、公司年度报告等任何公开信息披露中引用本篇文章内容,需要获取前瞻产业研究院的正规授权。
更多深度行业分析尽在【前瞻经济学人APP】,还可以与500+经济学家/资深行业研究员交流互动。