新浪财经

2024年中国工程造价咨询行业龙头企业分析 青矩技术的全过程造价咨询业务专注度高【组图】

前瞻网

关注

转自:前瞻产业研究院

行业主要上市公司:中设咨询(833873.BJ)、建发合诚(603909)、广咨国际(836892.BJ)、百利科技(603959.SH)、地铁设计(003013.SZ)、青矩技术(836208.BJ)等

本文核心数据:工程造价咨询代表性企业资质;发展历程;产品结构;公司业绩;区域收入结构

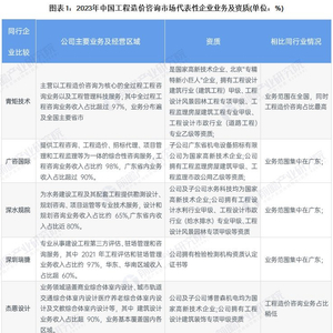
青矩技术经营资质行业领先

公司经过多年的发展,在专业技术、客户资源、专业资质、管理机制和发展理念等方面形成复合性优势,成为工程造价咨询行业的标杆和领导者。

中价协每年对全国工程造价咨询企业进行评估和排位,在中价协官网公布的近十年“全国工程造价咨询企业造价咨询收入排名”中,公司子公司青矩顾问是近十年唯一连续位列行业前三名的工程造价咨询企业,在国内工程造价咨询领域保持着稳定的领军地位,品牌影响力不断加强。

公司在专业实力、客户资源、执业资质与资信、创新能力、企业品牌、管理模式、内部治理等方面均处于行业领先地位。随着“全过程工程咨询产品服务线”和“工程管理科技服务生态圈”发展战略的实施,公司在巩固工程造价咨询核心业务领先优势的基础上,将向产业链高端领域和新兴领域进军。

青矩技术发展历程

公司是国内建设工程投资管控领域领军企业。青矩技术成立于 2001 年,以工程造价咨询为核心主营业务,以工程设计、工程招标代理、工程监理及项目管理等其他工程咨询为重要辅助业务。公司长期专注于工程造价咨询业务并持续处于国内领先地位,2005年公司成为唯一提供京沪高铁全过程工程咨询服务机构,2017年并购“阡陌设计补强工程设计实力;2019年设立马来西亚分支机构,紧跟“一带一路”发展步伐;2021年公司业务全面布局全国各省会直辖市服务网络。

青矩技术工程造价咨询业务为核心业务

作为首家以工程造价咨询为核心主营业务的上市公司,青矩技术目前开展了在行业中率先落地“专业+科技+资本”三位一体的现代服务业发展新模式。分产品来看,青矩技术收入主要来自于全过程工程咨询服务,2023上半年收入占比超过98%。

2019-2022年,公司营收逐年增长,从5.8亿元增长至8.28亿元,净利润在1.6亿元左右波动。公司在上市融资、业务布局、创新研发、外部合作等多个方面均有出色表现,为可持续发展奠定了坚实的基础,2023年上半年,青矩技术在北交所公开发行并上市。

青矩技术业务网络覆盖全国

公司建立覆盖所有省会及部分区域性城市的分支机构,业务网络覆盖全国。截至2023年11月,公司建立业务辐射全国核心城市,可以为客户提供快捷、优质的服务,其中,华北、华东、华中三地主营业务营收占比位居前三,2022年公司三地主营业务营收合计占比超过70%。

更多本行业研究分析详见前瞻产业研究院《中国工程造价咨询行业市场前瞻与投资战略规划分析报告》。

同时前瞻产业研究院还提供产业大数据、产业研究报告、产业规划、园区规划、产业招商、产业图谱、智慧招商系统、行业地位证明、IPO咨询/募投可研、IPO工作底稿咨询等解决方案。在招股说明书、公司年度报告等任何公开信息披露中引用本篇文章内容,需要获取前瞻产业研究院的正规授权。

更多深度行业分析尽在【前瞻经济学人APP】,还可以与500+经济学家/资深行业研究员交流互动。

加载中...