【干货】葡萄酒行业产业链全景梳理及区域热力地图
前瞻网
转自:前瞻产业研究院
葡萄酒主要上市公司:张裕A(000869.SZ);威龙股份(603779.SH);中信尼雅(600084.SH);王朝酒业(0828.HK);ST通葡(600365.SH);怡园酒业(8146.HK);楼兰酒庄(870372.NQ)等
本文核心数据:中国葡萄酒行业上市公司葡萄酒业务收入及产销量
葡萄酒产业链全景梳理:涉及环节较多
葡萄酒产业链中上游主要为葡萄的种植,此外还涉及淀粉、酵母、食品添加剂、包装及生产设备等,中游为葡萄酒的制造,下游为消费渠道,具体有经销商、葡萄酒庄、体验店、电商平台等,最后到达终端消费者。
从我国葡萄酒产业链生态图谱来看,酿酒葡萄主要产区有河北昌黎、宁夏贺兰山、山东胶州半岛、东北、新疆、甘肃省威武、山西清徐和西南地区,葡萄酒制造的代表企业有张裕、莫高、长城、通化和威龙等。
葡萄酒产业链区域热力地图:山东分布最集中
地区分布方面,目前中国葡萄酒企业主要分布在山东、广东、吉林等省市。截至2023年12月7日,山东共有相关葡萄酒企业数5010家,广东有3326家葡萄酒企业。
注:此处统计的葡萄酒企业包括葡萄酒生产企业以及葡萄酒珠宝销售企业等。
从葡萄种植产区来看,中国酿酒葡萄产区主要集中于北纬38°至53°,分布在华北地区、沿海一带、新疆、甘肃等地,已形成东北、河北昌黎、山东胶州半岛、宁夏贺兰山、甘肃省威武、新疆、山西清徐及西南地区八个主产区,其中张裕、威龙、长城等龙头企业均位于昌黎产区,其余种植酿酒葡萄品种及代表企业如下:
葡萄酒代表性企业经营情况
葡萄酒行业的上市公司中,张裕的竞争力排名最强,2022年葡萄酒业务收入达28.41亿元,葡萄酒产销量分别为66269吨和65540吨;其次是威龙股份和王朝酒业,也是领先的葡萄酒供应商。
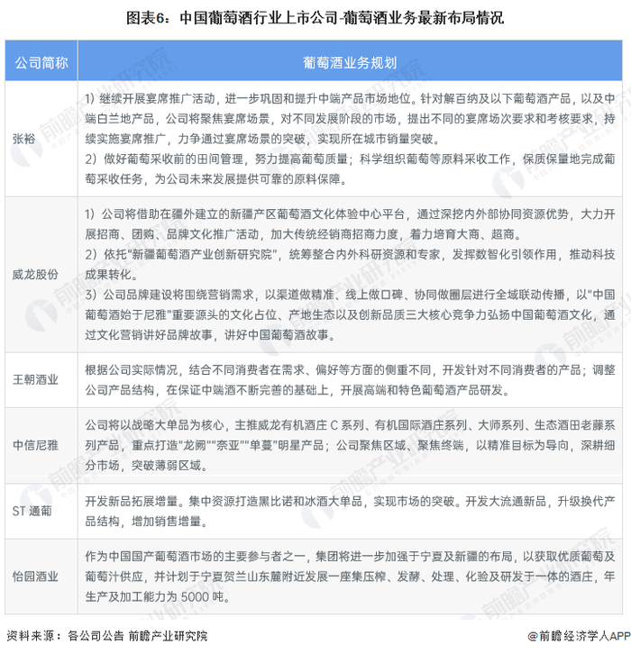
葡萄酒代表性企业最新投资动向
从葡萄酒行业上市公司的葡萄酒业务规划来看,各企业基本都围绕葡萄酒新品开发、品牌建设、科技创新等方面制定经营计划,具体如下:
更多本行业研究分析详见前瞻产业研究院《中国葡萄酒行业市场需求预测与投资战略规划分析报告》。
同时前瞻产业研究院还提供产业大数据、产业研究报告、产业规划、园区规划、产业招商、产业图谱、智慧招商系统、行业地位证明、IPO咨询/募投可研、IPO工作底稿咨询等解决方案。在招股说明书、公司年度报告等任何公开信息披露中引用本篇文章内容,需要获取前瞻产业研究院的正规授权。
更多深度行业分析尽在【前瞻经济学人APP】,还可以与500+经济学家/资深行业研究员交流互动。