新浪财经

“带病上市”的君乐宝,有点难

市场资讯 2024.01.05 19:41

来源 财经无忌

君乐宝距离敲钟又近了一步。

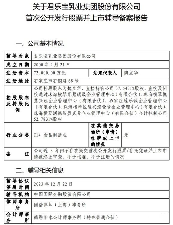
近日,河北证监局网站公布的一份报告显示,中金公司与君乐宝乳业集团已于2023年12月22日正式签署了上市辅导协议。

作为与伊利、蒙牛同辈分的乳业品牌,君乐宝在业内的关注度一直不低。它的故事也确实足够吸引眼球。先是被三鹿奶粉的三聚氰胺事件牵连,接着又被纳入蒙牛麾下,最后在2019年回归自由身,五年融资7轮,扛起河北乳业的大旗。

因此大家都很好奇,这位乳业老前辈,到底什么时候才能正式登陆证券市场?

但同时,围绕着君乐宝的质疑也从未消散。

为了达成500亿目标,君乐宝激进的扩张策略在开辟出第二收入曲线之前是否会将本就高企的企业负债再次拉升?

从利润率来看,三聚氰胺事件给君乐宝留下的阴霾仍在,高端化无望的情况下,多元化布局能否另立消费者心智?

随着新生人口数量下滑,市场逻辑从增量转为存量,君乐宝拳头产品——奶粉的销量能否继续增长也迎来考验……

查阅相关资料后,财经无忌认为,相比于上市敲钟,君乐宝或许更应该关注的是如何解决身上的隐疾。否则,即便登陆股票市场,股民恐怕也很难给出令它满意的估值。

君乐宝居高企的负债一直是市场重点关注的问题之一。

根据关联上市公司皇氏集团的公告披露,2020年君乐宝的资产总额为134.56亿元,负债总额却达到了118.69亿元,净资产仅为15.87亿元,负债率高达88.21%。

即便放在负债率普遍较高的乳企里,君乐宝也超出了同行一大截。同年横向对比,伊利为57.09%;蒙牛为53.53%;飞鹤为32.26%。2021年乳企的平均资产负债率为45.81%。

此后君乐宝的负债信息虽然没有对外披露,但从企业动作来看,恐怕很大概率还在继续攀升。

2022年至今,君乐宝采取了一系列激进的扩张动作。其中仅20221年1月的一项股权收购,就消耗了君乐宝2亿元资金。要知道,根据过去的利润率估计,2022年君乐宝的净利润也仅在3亿到5亿左右。而类似的动作,君乐宝重复了接近10次。

君乐宝的扩张策略之所以如此激进,可以从两个层面来分析。

直接原因自然是“2025年实现销售额500亿”的远景目标。

2022年7月,君乐宝副总裁仲岩对外公布了两个目标,都计划在2025年实现,一个是上市,另一个就是500亿营收。

站在当时来看,如果能延续过去的高增速,实现500亿并非毫无希望。从2017年到2021年,君乐宝的营收从破百亿增长到203亿,几乎在4年时间里翻了个倍。

但问题是,随着新生儿数量下降,以奶粉为代表的细分市场从增量逻辑转为了存量逻辑。而君乐宝的主力业务之一奶粉很难继续提供增量。

因此,为了继续冲高营收规模,它必须要开辟出新的业绩曲线。

研发新品并不容易,从原料到口味,再到铺开销售渠道,每一项都是水磨工夫,而君乐宝显然没有这么多时间。因此,它选择了相对快捷的路线——买。

2022年以来,君乐宝新推出了儿童奶酪和羊奶粉两个新品类,背后正是收购的公司提供了技术和渠道。

第二个层面,是乳业供应链的争夺战。

上游奶源是乳企们的兵家必争之地。根据沙利文报告,2025年国内奶源供应缺口将达到2100万吨。

在奶源紧张的情况下,此前国内乳企曾掀起“抢奶大战”,如今最大的潮流就是花大价钱自建牧场。蒙牛和伊利均投入建设了多个10万头奶源基地和养殖示范区。

君乐宝豪掷2亿收购云南来思尔的股份,正是因为看中了它旗下的稀缺性水牛奶资源。投建多座牧场,也是基于同样的原因。

不论是为了达成500亿营收的目标,还是为了在业内保持竞争力,君乐宝都必须保持高强度的资金投入,而本就高企的企业负债,在投资人耳中无疑是定时炸弹“嘀嗒嘀嗒”的倒计时。

市场较为关注的另一个焦点,是君乐宝的高端化进程,背后关联的,是它远低于同行的净利率。

因为君乐宝并非上市公司,所以相关数据只能从2019年君乐宝脱离蒙牛之前的财报里寻找。数据显示,2017年到2018年的数据,君乐宝的营收分别为102亿元和130亿元,但是净利润只有2.25亿元和3.79亿元,净利润率仅有2.2%和2.9%。

这是什么概念?同期伊利的净利率为8.89%和8.17%,而蒙牛的净利率因为君乐宝的拖累只有3.38%和4.64%。这段经历甚至给蒙牛留下了“心理阴影”,2019年和君乐宝分手后,蒙牛直言,“未来收购标的的利润必须高于君乐宝。”

虽然这些年里君乐宝多次涨价,但在同类产品、同分量情况下,仍比竞品便宜30到50元左右。

之所以君乐宝利润率这么低,恐怕还是得从当年引起社会巨震三聚氰胺事件说起。

当时,三鹿奶粉因为三聚氰胺遭到全社会的声讨和抵制,由于部分股权在三鹿手中,君乐宝也一并被消费者拉入了黑名单。直到今天,依旧有人误以为君乐宝是三鹿奶粉的新马甲。

君乐宝CEO魏立华有一次在演讲中诉苦:“一开始,我们的奶粉没人敢喝,只能免费送。有人说先给狗吃,狗没事人再吃,我们员工听了直掉眼泪。”

舆论风波几乎斩断了君乐宝打造高端品牌的可能性,只能通过性价比慢慢在市场站稳脚跟。《万点研究》报道,在2020年,君乐宝89%的销售发生在3至6线城市,1、2线城市占比仅为11%。

渠道、品牌心智、价格策略互为因果。过去下沉市场“救了”君乐宝一命,而低利润率就是背后的代价。

君乐宝奶粉高端化无望,那么换个名字推出新产品,是否有可能建立起新的品牌心智呢?这正是它过去的做法。根据集团披露的信息,子品牌“悦鲜活”鲜牛乳在高端鲜奶品类市场占有率达到29.6%,成为全国第一。

但问题是,同样的策略无法再度套用到羊奶粉和儿童奶酪身上。

“悦鲜活”之所以能出圈,本质上是切中了行业常用的高温灭菌会导致牛奶损失一部分营养的痛点,君乐宝率先通过INF0.09秒超瞬时杀菌技术解决问题,继而占领了高端鲜奶(低温奶)的用户心智,可以说在时间和技术方面都占据了优势。

但在羊奶粉和奶酪上,君乐宝至少在时间上已经慢了其他品牌不止一拍。

羊奶粉方面。伊利金领冠早在2019年12月就率先推出了悠滋小羊,2021年飞鹤也全资收购了小羊妙可,而君乐宝直到2022年7月才推出首款纯羊奶粉“臻唯爱”。

奶酪方面,马太效应已经初步显现,蒙牛系上市公司妙可蓝多、百吉福以及伊利占据了60%的市场份额。君乐宝想要在剩下的40%里打出一片天,恐怕也不容易。

君乐宝的劣势魏立华心知肚明,他的解法是“向科技创新卷,向产品差异卷”。根据互联网公开信息,君乐宝过去这些年仅在在牧草种植和奶牛养殖方面就投入了80亿元,并原有基础上增加世界级育种和研发。

就君乐宝的体量来说,80亿无疑是个见证决心的数字,但放在乳业这个巨头林立的行业里,恐怕很难杀出重围。仅2023年上半年,伊利研发投入就高达3.44亿元,计划在2020到2025年期间在山东建设的牧场,投资总额更是高达120亿。

消费者自然乐见商家保持低利润率,但在新品类难以破圈的情况下,君乐宝该如何来应对市场提出的增长要求?要知道,3%的利润率甚至跑不赢通货膨胀。

如前文所说,奶粉市场正在因为出生人口的下滑,从增量逻辑转为存量逻辑。

行业逻辑的改变不仅导致了君乐宝的扩张策略更加激进,同样会迫使市场上的其他品牌走出舒适区,进行更激烈的市场份额抢夺战。

这正是尴尬的地方,君乐宝很难向上建立心智,高端品牌向下兼容却很不难。过去主打一二线城市的外资品牌,已经向下沉市场伸出了手。

2022年,澳洲网红奶粉品牌a2牛奶公司针对中国下沉市场进行了力度更大的渗透,并在高潜力三四线省份优先制定加速增长的新策略。一年时间增加了线下门店数量便从2021年6月底的2.28万家增加到了2.65万家。

荷兰皇家菲仕兰中国区总裁陈戈也表示,渠道下沉依然是菲仕兰的重要战略,希望整个下线市场在目前的基础上,能够更有序、有组织、更高效、覆盖更有质量。

虽然与外资品牌相比,君乐宝目前仍占据着下沉市场的渠道优势,但偏薄的利润率仍是隐患。

一旦价格战开打,君乐宝恐怕很难在营销费用快速增长的情况下保持公司的健康状况。而若是仍维持原先的让利幅度,又难保未来不会出现渠道商倒戈的一天。毕竟开门做生意,没谁会和钱过不去。

此外,伊利、蒙牛、飞鹤等品牌同样不会缺席这场乳业的下沉之战,君乐宝能否守住自己的基本盘,仍需要打一个重重的问号。

俗话说,大炮一响,黄金万两。

站在君乐宝的视角来看,硬仗在即,上市融资补充弹药库顺理成章,也只有这样才能顶住未来的海量花销,为企业搏出一个未来。

但站在股民的立场,眼下君乐宝并非一个优质的投资标的,它身上充满了不确定性和动荡因子,或许清理完隐疾后再上市,才能收获预期中的估值。至于君乐宝能否熬过这个寒冬,那并不是大多数股民需要考虑的事。

市场上总是有许多这样“先有鸡还是先有蛋”的难题,不过既然君乐宝已经选定了带病上市这条路,剩下的问题也仅仅是如何将路走通而已,至少君乐宝点科技树、造牧场的行为确实顺应乳业的发展趋势。

或许我们可以化用史铁生在《病隙随笔》的一句名言——

市场的仁慈在于,只要你往前走,它总是给路。在它的字典里,行与路共用一种解释。

君乐宝距离敲钟又近了一步。

近日,河北证监局网站公布的一份报告显示,中金公司与君乐宝乳业集团已于2023年12月22日正式签署了上市辅导协议。

作为与伊利、蒙牛同辈分的乳业品牌,君乐宝在业内的关注度一直不低。它的故事也确实足够吸引眼球。先是被三鹿奶粉的三聚氰胺事件牵连,接着又被纳入蒙牛麾下,最后在2019年回归自由身,五年融资7轮,扛起河北乳业的大旗。

因此大家都很好奇,这位乳业老前辈,到底什么时候才能正式登陆证券市场?

但同时,围绕着君乐宝的质疑也从未消散。

为了达成500亿目标,君乐宝激进的扩张策略在开辟出第二收入曲线之前是否会将本就高企的企业负债再次拉升?

从利润率来看,三聚氰胺事件给君乐宝留下的阴霾仍在,高端化无望的情况下,多元化布局能否另立消费者心智?

随着新生人口数量下滑,市场逻辑从增量转为存量,君乐宝拳头产品——奶粉的销量能否继续增长也迎来考验……

查阅相关资料后,财经无忌认为,相比于上市敲钟,君乐宝或许更应该关注的是如何解决身上的隐疾。否则,即便登陆股票市场,股民恐怕也很难给出令它满意的估值。

君乐宝居高企的负债一直是市场重点关注的问题之一。

根据关联上市公司皇氏集团的公告披露,2020年君乐宝的资产总额为134.56亿元,负债总额却达到了118.69亿元,净资产仅为15.87亿元,负债率高达88.21%。

即便放在负债率普遍较高的乳企里,君乐宝也超出了同行一大截。同年横向对比,伊利为57.09%;蒙牛为53.53%;飞鹤为32.26%。2021年乳企的平均资产负债率为45.81%。

此后君乐宝的负债信息虽然没有对外披露,但从企业动作来看,恐怕很大概率还在继续攀升。

2022年至今,君乐宝采取了一系列激进的扩张动作。其中仅20221年1月的一项股权收购,就消耗了君乐宝2亿元资金。要知道,根据过去的利润率估计,2022年君乐宝的净利润也仅在3亿到5亿左右。而类似的动作,君乐宝重复了接近10次。

君乐宝的扩张策略之所以如此激进,可以从两个层面来分析。

直接原因自然是“2025年实现销售额500亿”的远景目标。

2022年7月,君乐宝副总裁仲岩对外公布了两个目标,都计划在2025年实现,一个是上市,另一个就是500亿营收。

站在当时来看,如果能延续过去的高增速,实现500亿并非毫无希望。从2017年到2021年,君乐宝的营收从破百亿增长到203亿,几乎在4年时间里翻了个倍。

但问题是,随着新生儿数量下降,以奶粉为代表的细分市场从增量逻辑转为了存量逻辑。而君乐宝的主力业务之一奶粉很难继续提供增量。

因此,为了继续冲高营收规模,它必须要开辟出新的业绩曲线。

研发新品并不容易,从原料到口味,再到铺开销售渠道,每一项都是水磨工夫,而君乐宝显然没有这么多时间。因此,它选择了相对快捷的路线——买。

2022年以来,君乐宝新推出了儿童奶酪和羊奶粉两个新品类,背后正是收购的公司提供了技术和渠道。

第二个层面,是乳业供应链的争夺战。

上游奶源是乳企们的兵家必争之地。根据沙利文报告,2025年国内奶源供应缺口将达到2100万吨。

在奶源紧张的情况下,此前国内乳企曾掀起“抢奶大战”,如今最大的潮流就是花大价钱自建牧场。蒙牛和伊利均投入建设了多个10万头奶源基地和养殖示范区。

君乐宝豪掷2亿收购云南来思尔的股份,正是因为看中了它旗下的稀缺性水牛奶资源。投建多座牧场,也是基于同样的原因。

不论是为了达成500亿营收的目标,还是为了在业内保持竞争力,君乐宝都必须保持高强度的资金投入,而本就高企的企业负债,在投资人耳中无疑是定时炸弹“嘀嗒嘀嗒”的倒计时。

市场较为关注的另一个焦点,是君乐宝的高端化进程,背后关联的,是它远低于同行的净利率。

因为君乐宝并非上市公司,所以相关数据只能从2019年君乐宝脱离蒙牛之前的财报里寻找。数据显示,2017年到2018年的数据,君乐宝的营收分别为102亿元和130亿元,但是净利润只有2.25亿元和3.79亿元,净利润率仅有2.2%和2.9%。

这是什么概念?同期伊利的净利率为8.89%和8.17%,而蒙牛的净利率因为君乐宝的拖累只有3.38%和4.64%。这段经历甚至给蒙牛留下了“心理阴影”,2019年和君乐宝分手后,蒙牛直言,“未来收购标的的利润必须高于君乐宝。”

虽然这些年里君乐宝多次涨价,但在同类产品、同分量情况下,仍比竞品便宜30到50元左右。

之所以君乐宝利润率这么低,恐怕还是得从当年引起社会巨震三聚氰胺事件说起。

当时,三鹿奶粉因为三聚氰胺遭到全社会的声讨和抵制,由于部分股权在三鹿手中,君乐宝也一并被消费者拉入了黑名单。直到今天,依旧有人误以为君乐宝是三鹿奶粉的新马甲。

君乐宝CEO魏立华有一次在演讲中诉苦:“一开始,我们的奶粉没人敢喝,只能免费送。有人说先给狗吃,狗没事人再吃,我们员工听了直掉眼泪。”

舆论风波几乎斩断了君乐宝打造高端品牌的可能性,只能通过性价比慢慢在市场站稳脚跟。《万点研究》报道,在2020年,君乐宝89%的销售发生在3至6线城市,1、2线城市占比仅为11%。

渠道、品牌心智、价格策略互为因果。过去下沉市场“救了”君乐宝一命,而低利润率就是背后的代价。

君乐宝奶粉高端化无望,那么换个名字推出新产品,是否有可能建立起新的品牌心智呢?这正是它过去的做法。根据集团披露的信息,子品牌“悦鲜活”鲜牛乳在高端鲜奶品类市场占有率达到29.6%,成为全国第一。

但问题是,同样的策略无法再度套用到羊奶粉和儿童奶酪身上。

“悦鲜活”之所以能出圈,本质上是切中了行业常用的高温灭菌会导致牛奶损失一部分营养的痛点,君乐宝率先通过INF0.09秒超瞬时杀菌技术解决问题,继而占领了高端鲜奶(低温奶)的用户心智,可以说在时间和技术方面都占据了优势。

但在羊奶粉和奶酪上,君乐宝至少在时间上已经慢了其他品牌不止一拍。

羊奶粉方面。伊利金领冠早在2019年12月就率先推出了悠滋小羊,2021年飞鹤也全资收购了小羊妙可,而君乐宝直到2022年7月才推出首款纯羊奶粉“臻唯爱”。

奶酪方面,马太效应已经初步显现,蒙牛系上市公司妙可蓝多、百吉福以及伊利占据了60%的市场份额。君乐宝想要在剩下的40%里打出一片天,恐怕也不容易。

君乐宝的劣势魏立华心知肚明,他的解法是“向科技创新卷,向产品差异卷”。根据互联网公开信息,君乐宝过去这些年仅在在牧草种植和奶牛养殖方面就投入了80亿元,并原有基础上增加世界级育种和研发。

就君乐宝的体量来说,80亿无疑是个见证决心的数字,但放在乳业这个巨头林立的行业里,恐怕很难杀出重围。仅2023年上半年,伊利研发投入就高达3.44亿元,计划在2020到2025年期间在山东建设的牧场,投资总额更是高达120亿。

消费者自然乐见商家保持低利润率,但在新品类难以破圈的情况下,君乐宝该如何来应对市场提出的增长要求?要知道,3%的利润率甚至跑不赢通货膨胀。

如前文所说,奶粉市场正在因为出生人口的下滑,从增量逻辑转为存量逻辑。

行业逻辑的改变不仅导致了君乐宝的扩张策略更加激进,同样会迫使市场上的其他品牌走出舒适区,进行更激烈的市场份额抢夺战。

这正是尴尬的地方,君乐宝很难向上建立心智,高端品牌向下兼容却很不难。过去主打一二线城市的外资品牌,已经向下沉市场伸出了手。

2022年,澳洲网红奶粉品牌a2牛奶公司针对中国下沉市场进行了力度更大的渗透,并在高潜力三四线省份优先制定加速增长的新策略。一年时间增加了线下门店数量便从2021年6月底的2.28万家增加到了2.65万家。

荷兰皇家菲仕兰中国区总裁陈戈也表示,渠道下沉依然是菲仕兰的重要战略,希望整个下线市场在目前的基础上,能够更有序、有组织、更高效、覆盖更有质量。

虽然与外资品牌相比,君乐宝目前仍占据着下沉市场的渠道优势,但偏薄的利润率仍是隐患。

一旦价格战开打,君乐宝恐怕很难在营销费用快速增长的情况下保持公司的健康状况。而若是仍维持原先的让利幅度,又难保未来不会出现渠道商倒戈的一天。毕竟开门做生意,没谁会和钱过不去。

此外,伊利、蒙牛、飞鹤等品牌同样不会缺席这场乳业的下沉之战,君乐宝能否守住自己的基本盘,仍需要打一个重重的问号。

俗话说,大炮一响,黄金万两。

站在君乐宝的视角来看,硬仗在即,上市融资补充弹药库顺理成章,也只有这样才能顶住未来的海量花销,为企业搏出一个未来。

但站在股民的立场,眼下君乐宝并非一个优质的投资标的,它身上充满了不确定性和动荡因子,或许清理完隐疾后再上市,才能收获预期中的估值。至于君乐宝能否熬过这个寒冬,那并不是大多数股民需要考虑的事。

市场上总是有许多这样“先有鸡还是先有蛋”的难题,不过既然君乐宝已经选定了带病上市这条路,剩下的问题也仅仅是如何将路走通而已,至少君乐宝点科技树、造牧场的行为确实顺应乳业的发展趋势。

或许我们可以化用史铁生在《病隙随笔》的一句名言——

市场的仁慈在于,只要你往前走,它总是给路。在它的字典里,行与路共用一种解释。

加载中...