新浪财经

“仅退款”成为电商平台标配,真的是件好事吗?

界面新闻

关注

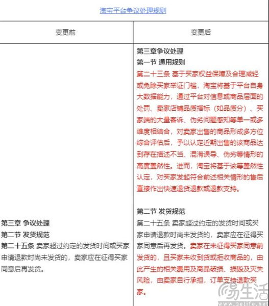
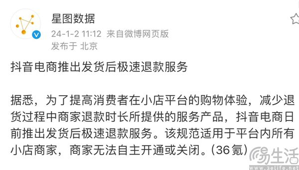
质疑拼多多、理解拼多多,成为拼多多,这俨然成为了如今电商行业的新风尚,继此前的淘宝和京东之后,抖音电商也加入了“仅退款”的行列。根据官方公布的信息显示,为提高消费者在抖音平台的购物体验,减少退货过程中商家退款时长所提供的服务产品,抖音电商推出发货后极速退款服务,并且该规范适用于抖音平台内所有小店商家,商家将无法自主开通或关闭。

一时间,“仅退款”似乎成为了主流电商平台的标配。但问题来了,拼多多的“仅退款”并非2023年才上线,它实际上已经运行了相当长的一段时间。既然如此,为什么到了现在,其他电商平台又想起了“仅退款”呢?在许多业内人士看来,这是因为一个时代已经结束,国内电商行业进入存量时代,供给与需求之间的关系也被彻底扭转了。

“顾客就是上帝”这就话大家想必不会陌生,把顾客的利益放在首位似乎是企业经营的秘方,事实上顾客也并非天生就需要企业尊重。要不然,早年间供销社里也不会有“严禁打骂顾客”的标语,在供给小于需求的时候,售货员可不就趾高气昂。同理,在电商行业快速发展的阶段,卖家增长的速度远不及买家增加的速度,结果当然就是电商平台会在出现买卖纠纷时更偏向卖家。

然而随着时间的推移,网购用户的规模逐渐到顶。根据中国互联网络信息中心(CNNIC)去年春季发布的第51次《中国互联网络发展状况统计报告》显示,截至2022年12月,我国网络购物用户规模已达8.45亿,较2021年12月增长319万,占网民整体的79.2%。有网购经历的用户占整体比例的八成。这个数字自此次疫情以来就没有变过,也意味着网购的渗透率几乎已经到顶。

如今电商行业的市场环境并不理想,要不然为什么总有商家愿意投身到直播带货这个、几乎稳赔不赚的生意里。在缺乏消费者增量、缺少订单的情况下,讨好、迎合消费者也就成为了必然,毕竟有了消费者才可能有订单。“仅退款”就是一个为消费者提升购物体验的“升级”,它在一定程度上也拉平了消费者与商家之间的信息差。

一直以来,消费者在与电商卖家的博弈中都处于不利地位,因为只能通过图片、文字、视频等媒介来判断出售的商品是否属实,货不对板的情况往往也很难避免。“仅退款”的出现就成为了威慑商家的武器,一旦遇到货不对板,消费者就不再需要去与商家扯皮,直接退款就可以解决问题。如此一来,消费者在购物时就少了许多后顾之忧。

当供需关系逆转,作为中间商的平台选择讨好消费者、而非商家并不奇怪,不过“仅退款”的泛滥对于正常消费者来说,其实也不全都是好事。

由于“仅退款”是平台挟消费者以令商家的方式,成本也是商家来承担,问题也就出在了这里。“仅退款”并不是拼多多、抖音、淘宝、京东这些电商平台来支付,他们反而只需要在出现买卖纠纷时大手一挥,做出偏袒买家的决策,可这对于商家而言不仅是一单生意白做了,而且还代表着货损会同时出现。

可无论淘宝、拼多多,还是抖音的卖家,显然都是为了挣钱才开店的,而“仅退款”则将不可避免地显著增加商家的成本。平台偏袒消费者的结果,就会促使部分无良买家变身羊毛党,借助“仅退款”来薅商家的羊毛。纵观目前各类社交平台的相关内容不难发现,现在拼多多的商家已经越来越倾向于使用法律武器,来对付使用“仅退款”薅羊毛的买家了。

事实上,“仅退款”同时也是一柄双刃剑。它会导致的结果有两种,其一是低利润率的商家被挤出市场,其二则是商家会进一步降低商品质量,使用包括但不限于缺斤短两、以次充好等方式来提升利润率。有观点认为,拼多多比其他平台更泛滥的货不对板、以次充好、缺斤短两,乃至假冒伪劣商品,就是商家对于“仅退款”的反馈,它本质上其实是另类的涨价措施。

这也是为什么多年以来,拼多多上售卖的商品总是给人以低价质次的印象。而在绝大多数平台都使用“仅退款”策略后,新一轮的供需平衡或许也在酝酿之中了。

加载中...