新浪财经

【最全】2023年中国电动自行车行业上市公司全方位对比(附业务布局汇总、业绩对比、业务规划等)

前瞻网

关注

转自:前瞻产业研究院

行业主要上市公司:爱玛科技(603529.SH)、雅迪控股(01585.HK)、新日股份(603787.SH)、九号公司(689009.SH)等

本文核心数据:中国电动自行车行业上市公司汇总;中国电动自行车行业上市公司基本情况;代表性电动自行车上市企业电动自行车头部企业销售量等

中国电动自行车上市公司汇总

我国电动自行车行业市场集中度较高,几家龙头公司占据了较大的市场份额,因此我国电动自行车行业参与者主要由几家龙头公司和中小型企业组成。整体来看,我国电动自行车上市公司数量较少,具体包括:

上游-电池:亿纬锂能(300014.SZ)、南都电源(300068.SZ)、保力新(300116.SZ)、天力锂能(301152.SZ)、博力威(688345.SH)、天能股份(688819.SH)等;

上游-电机:信质集团(002664.SZ)、八方股份(603489.SH)等;

上游-智能系统:有方科技(688159.SH)、新思维(872135.NQ)等;

中游电动自行车制造:雅迪控股(01585.HK)、久祺股份(300994.SZ)、中路股份(600818.SH)、爱玛科技(603529.SH)、永安行(603776.SH)、新日股份(603787.SH)、九号公司(689009.SH)、小牛电动(NIU)等。

从区域分布来看,中国电动自行车行业上市公司主要分布在浙江和江苏地区。其中,浙江地区电动自行车行业相关上市公司数量最多,有上游企业有南都电源、天能股份等,中游企业久祺股份、涛涛车业等;江苏地区上市企业数量也较多,如行业龙头企业新日股份等。

中国电动自行车上市公司基本信息

从注册时间看,我国电动自行车上市公司注册时间较为分散,爱玛科技、新日股份等龙头企业成立时间较早,具备较强的行业积累;新型电动自行车科技企业如九号公司等,成立时间较晚,并和技术创新共同成长。企业标签方面,新日股份获得较多企业称,如专精特新小巨人、创新型中小企业等;九号公司获得过高新技术企业、瞪羚企业等称号。

中国电动自行车上市公司业务布局对比

从业务布局来看,2022年,雅迪控股、爱玛科技、新日股份等行业龙头企业有关电动自行车的业务占比较多;九号公司、久祺股份等企业电动自行车并不是主营业务,因而业务占比较低,但企业也正积极进行电动自行车项目的投建,以提高企业电动自行车产能。区域布局方面,中国电动自行车上市企业在国内外均有布局,并主要以中国市场为主。其中,因久祺股份以自行车、电动自行车等产品的外贸业务为主业,故海外业务占比相对较高。

中国电动自行车行业上市公司业绩对比

从已披露相关产品销量的上市公司来看,2020-2022年,雅迪、绿源两大厂商销量总体保持增长,表明行业集中度正在加速,行业另一龙头企业爱玛则销量有所波动,小牛电动销量更是有下滑趋势2022年,雅迪、爱玛、绿源、小牛的电动自行车销量分别为897.6万台、723.7万台、170.53万台、83.2万台。

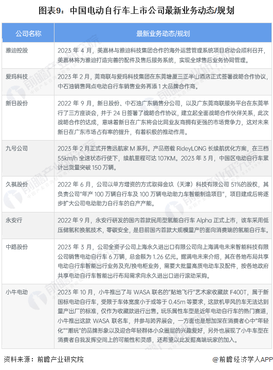
中国电动自行车上市公司最新业务动态/规划

从各企业最新业务动态或布局来看,中国电动自行车上市公司正积极进行新产品研发和开展战略合作。如九号公司远航家M系列在2023年2月正式发售,产品续航里程可达107KM;雅迪控股、爱玛科技、新日股份等企业均积极开展与跨界企业的战略合作,先后与莞商联签署合作协议,扩宽企业在广东地区的业务布局,提升企业竞争力。

更多本行业研究分析详见前瞻产业研究院《中国电动自行车行业市场前瞻与投资战略规划分析报告》。

同时前瞻产业研究院还提供产业大数据、产业研究报告、产业规划、园区规划、产业招商、产业图谱、智慧招商系统、行业地位证明、IPO咨询/募投可研、IPO工作底稿咨询等解决方案。在招股说明书、公司年度报告等任何公开信息披露中引用本篇文章内容,需要获取前瞻产业研究院的正规授权。

更多深度行业分析尽在【前瞻经济学人APP】,还可以与500+经济学家/资深行业研究员交流互动。

加载中...