新浪财经

【行业深度】洞察2024:中国可再生能源制氢行业竞争格局及市场份额(附市场集中度、企业竞争力评价等)

前瞻网

关注

转自:前瞻产业研究院

行业主要上市公司:宝丰能源(600989);中国石化(600028);三峡能源(600905);金风科技(002202);中国能建(601868)等

本文核心数据:可再生能源制氢企业市场份额;可再生能源制氢行业市场集中度

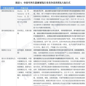
1、中国可再生能源制氢行业竞争者类型

在双碳目标牵动下,氢能时代到来,国内可再生能源制氢产业已经开始形成了一种蓬勃发展的态势。中国可再生能源制氢行业竞争者类型主要包括国际制氢设备企业、国内制氢设备企业、国内能源化工企业、国内大型能源电力企业和国内新能源发电装备企业几类。

2、中国可再生能源制氢行业竞争梯队

可再生能源制氢行业依据企业的注册资本划分,可分为3个竞争梯队。其中,注册资本处于千亿级别的企业有国家电网、中国三峡集团、国家能源集团;注册资本处于百亿级别的企业有中国大唐集团公司、中国华电集团公司、国家电力投资集团公司和中国华能集团;其余企业的注册资本在100亿元以下。

3、中国可再生能源制氢行业市场份额

从企业市场份额占比来看,根据中国氢能联盟披露的数据,截止2023年11月,我国可再生能源制氢投运项目产能合计7.14万吨/年;其中,中国石化已投运项目产能规模最大,占比约28%;其次是宝丰能源和三峡集团,占比分别为20%和14%左右。但近两年各市场竞争者规划和在建项目呈爆发式增长,预计未来随着相关项目陆续投产,市场份额占比情况会发生变化。

4、中国可再生能源制氢行业市场集中度

根据已投产项目产能来看,我国可再生能源制氢行业前三家企业已投运项目产能合计占比超60%,总体来看,我国可再生能源制氢行业企业集中度较高。

5、中国可再生能源制氢行业企业布局及竞争力评价

可再生能源制氢行业的代表性企业业务布局区域多集中在风光资源丰富的地区。其中,金风科技尚未有可再生能源制氢项目投产,宝丰能源、中国石化和三峡能源竞争力较强。

6、中国可再生能源制氢行业竞争状态总结

从五力竞争模型角度分析,目前,我国可再生能源制氢行业中游主要由大型能源企业或电力企业参与,市场主体的实力较强,进行产业链并购的能力较强,中游企业的后向一体化能力较强,上游供应商议价能力较弱。从下游应用领域来看,目前市场而言,没有任何碳排放的绿氢受限于技术及成本,应用规模很有限,应用场景仍然较少,下游需求还不太旺盛,下游议价能力较强。从行业吸引力和进入壁垒来看,尽管可再生能源制氢行业的技术壁垒和资金壁垒较高,但在“碳达峰、碳中和”背景下,氢能产业长期规划的发布利好可再生能源制氢行业发展,对于能源产业中的企业吸引是极大的。因此,越来越多的企业将布局可再生能源制氢行业,潜在进入者威胁较大。目前由于成本太高及技术水平限制,以电解水制氢为代表的可再生能源制氢行业在氢能制备产业中占比极低,与化石能源制氢等其它方式相比暂时不具备竞争优势。但如果能考虑利用我国每年大量不能上网的风能和光伏等可再生能源电力作为能源,可以极大地降低制氢用电成本,推动电解水技术推广使用,同时可有效解决可再生电力消纳问题。此外,通过可再生能源制氢生产的绿氢因其具有较高的氢气纯度和真实的环保效益,在特定应用领域具有不可替代性,因此,前瞻认为氢能源和可再生能源制氢的替代品风险较小。近几年,中国在建/拟建可再生能源制氢项目数量明显增长,行业竞争者纷纷加大可再生能源制氢布局力度,现有企业的竞争激烈程度较高。

更多本行业研究分析详见前瞻产业研究院《中国可再生能源制氢行业市场前瞻与投资战略规划分析报告》。

同时前瞻产业研究院还提供产业大数据、产业研究报告、产业规划、园区规划、产业招商、产业图谱、智慧招商系统、行业地位证明、IPO咨询/募投可研、IPO工作底稿咨询等解决方案。在招股说明书、公司年度报告等任何公开信息披露中引用本篇文章内容,需要获取前瞻产业研究院的正规授权。

更多深度行业分析尽在【前瞻经济学人APP】,还可以与500+经济学家/资深行业研究员交流互动。

加载中...