新浪财经

存在十四项主要违法违规事实 中国东方资产管理公司被罚1810万元

金融一线

关注

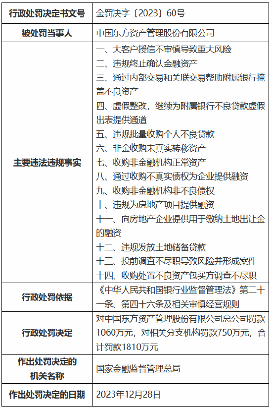
12月29日金融一线消息,国家金融监督管理总局行政处罚信息公开表显示,中国东方资产管理股份有限公司存在以下十四项违法违规事实:

一、大客户授信不审慎导致重大风险

二、违规终止确认金融资产

三、通过内部交易和关联交易帮助附属银行掩盖不良资产

四、虚假整改,继续为附属银行不良贷款虚假出表提供通道

五、违规批量收购个人不良贷款

六、非金收购未真实转移资产

七、收购非金融机构正常资产

八、通过收购不真实债权为企业提供融资

九、收购非金融机构非不良债权

十、违规为房地产项目提供融资

十一、向房地产企业提供用于缴纳土地出让金的融资

十二、违规发放土地储备贷款

十三、投前调查不尽职导致风险并形成案件

十四、收购处置不良资产包买方调查不尽职

根据《中华人民共和国银行业监督管理法》第二十一条、第四十六条及相关审慎经营规则,对中国东方资产管理股份有限公司总公司罚款1060万元,对相关分支机构罚款750万元,合计罚款1810万元。同时,还有5名时任员工被罚,合计罚款30万元。

王晓光,时任中国东方资产管理股份有限公司黑龙江省分公司总经理,对投前调查不尽职导致发生风险并形成案件负有责任,受到警告并处罚款10万元。

吕青玉,时任中国东方资产管理股份有限公司山东省分公司客户经理,对收购处置不良资产包买方调查不尽职负有责任,受到警告。

石爽,时任中国东方资产管理股份有限公司投资(投行)部总经理,对大客户授信不审慎导致重大风险负有责任,受到警告并处罚款10万元。

胡雪梅,时任中国东方资产管理股份有限公司投资(投行)部高级经理,对大客户授信不审慎导致重大风险负有责任,受到警告并处罚款10万元。

何冬梅,时任中国东方资产管理股份有限公司黑龙江省分公司部门负责人,对投前调查不尽职导致发生风险并形成案件负有责任

加载中...