新浪财经

一个月5800元手把手教你和前任“破镜重圆” 情感挽回服务有用吗?

封面新闻

关注

封面新闻记者杨芮雯 (部分图片由受访者提供)

“和前男友分手后真的很痛苦,希望他能回心转意”“如何挽回已经对自己失望透顶的前女友,让一切重新开始?”

近年来,人们对精神层面需求不断扩大,在各大社交平台寻求心理与情感指导的现象越发显著。其中,针对大众对“分手后如何挽回”的普遍迷茫,打着“金牌导师一对一指导”旗号的线上情感挽回服务在心理咨询市场悄然升温。

综合各大平台消费者的“差评如潮”,不难看出该类新型服务正处于萌芽阶段,从而伴随着从业人员资质鱼龙混杂、收费标准不一、缺乏市场监管等问题存在。不少消费者表示原本下血本想要和前任重归于好,却被“金牌导师”一通“瞎指导”后直接被前任拉黑,导致自己“人财两空”且维权困难。针对消费者们的投诉,封面新闻记者进行了多方调查。

商家与受访者对话

商家与受访者对话

投诉

5800元一月追回前男友

到头落了个“人财两空”

今年25岁的小赵来自福建莆田市,因为双方家庭的观念差异,今年夏天她遭遇了前男友的“断崖式分手”,一度深陷情伤痛苦不已。“当时已经到谈婚论嫁的地步了,但是他觉得彩礼、我家里的各种要求让他压力很大,只想逃避,无论我如何挽留安抚,他坚持要分手。”

商家与受访者对话

整日以泪洗面的小赵偶然在社交媒体上偶然接触到了情感挽回服务,对方在听完她的故事后断定“你们的感情肯定是在的,只是沟通太少,只要你打开了彼此的心理隔阂,他一定会回到你身边。”这一席“温暖”的安慰让小赵犹如抓住了救命稻草。同时对方强调从现在开始,她和前男友每一步聊天都很重要,最好由专业老师通过两个人的对话实时了解到对方的心理状态、二人亲密度等关键信息,全程“保姆式”指导小赵如何说、如何做,从而成功将对方“一举拿下”。

记者从受访者提供的营业执照上看到,该公司名为“广州译心缘文化传播有限公司”,位于广州市天河区高唐路237号-(部位:305房),经营范围为文化艺术业。该公司工作人员介绍,她们拥有专业的情感导师团队,让感情破裂的情侣重归于好的案例不胜枚举,一番“画大饼”让小赵心动不已。

受访者提供商家营业执照

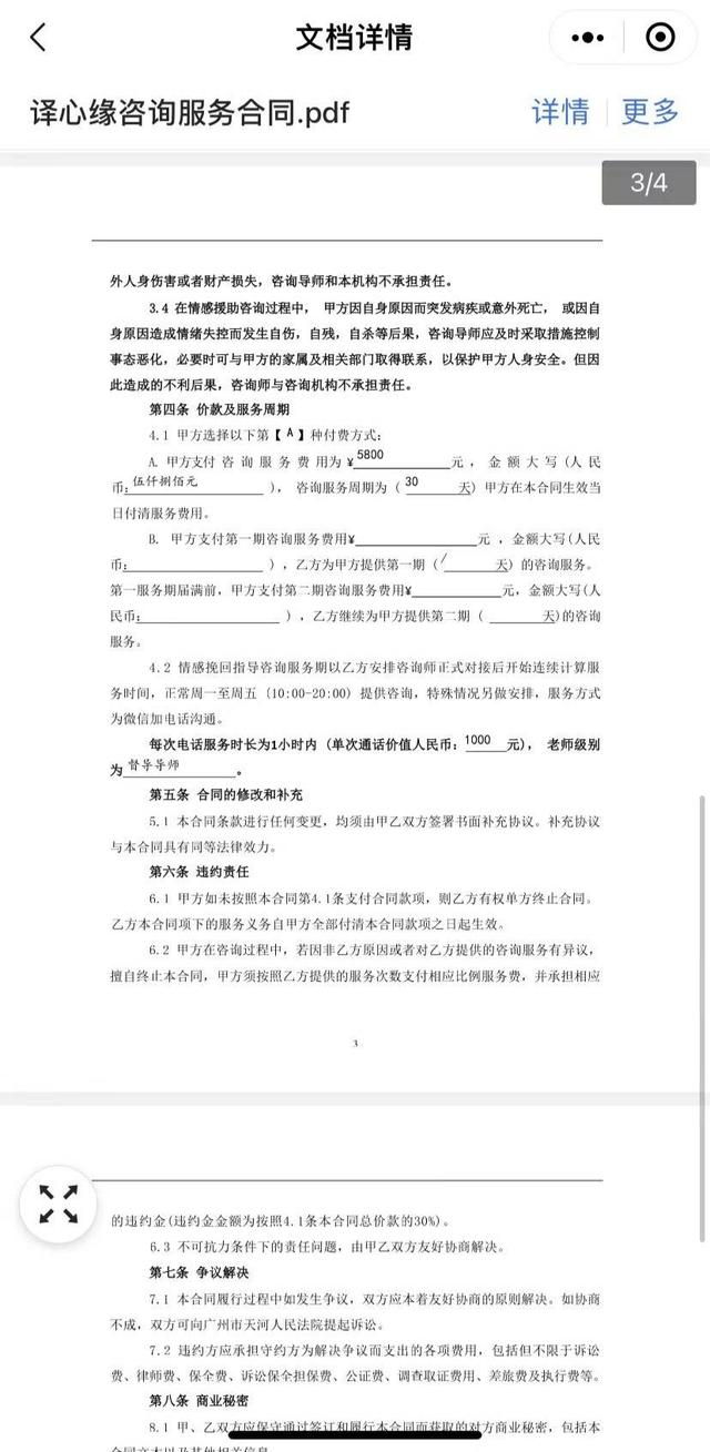
为了和心心念念的前男友“破镜重圆”,小赵咬牙下血本花了5800元和机构签订协议,咨询服务周期30天,正常周一至周五(10:00—20:00)提供服务咨询,服务方式为微信加电话沟通,其中电话沟通一小时收取费用为1000元。

然而现实效果远远低于预期。小赵向记者反映,签订完合同之后,工作人员把她拉入一个三人的微信小群,其中一位“薇薇老师”即是匹配的一对一服务的“首席情感咨询师”,然而在咨询过程中,原本说好的24小时在线,真正到了服务环节实际质量大打折扣,自己需要帮忙的时候时常找不到人。“老师一开始让我先断联一周,后面各种给我出歪招,让我对前男友卖惨装可怜、去他家死缠烂打、发一些让我很不适的朋友圈,后来pua我不够强大不够优秀,把我搞得越来越崩溃……”在与机构合作了半个月之后,小赵发现自己的精神状态比之前更糟糕,前男友对自己的态度更加冷漠,一切都朝着预期相反的走向发展,想要及时止损的她立刻要求机构终止服务并退费,对方以“合同上我们没有承诺百分之百包复合,只是帮你找到情绪问题”为由拒绝退款。

“现在充满了后悔,不该轻易相信这些诈骗公司。”小赵告诉记者,自己于7月份向广州市天河区人民法院提交材料,9月份收到法院电话询问是否愿意庭前调解,在小赵同意之后,法院回复因联系不上对方法人只能转回立案庭,直到现在消息石沉大海。而后小赵分别拨打了12345和12315热线,仍然见效甚微。

“我希望失恋的姐妹都能向前看,不要一时失去理智相信能靠他人帮忙挽回幸福,把自己搞得人财两空。”小赵表示,这件事情让自己实实在在长了记性,也希望其他正在经历感情疗伤的年轻人们吸取自己的教训。

记者调查

情感挽回服务机构不在少数

大多以低价体验吸引消费者

小赵告诉记者,自己后来认识了不少有着同样遭遇的年轻人,在交流过后她惊讶地发现许多类似服务机构都聚集在这家公司附近。记者试图联系广州市天河区市场监管局,但网上公布的电话号码一直处于无人接听状态。

记者在某宝平台上搜索关键词“分手挽回”,显示相关店铺数量不下百家,大多主要经营业务为“分手挽回、脱单追求、婚姻修复、恋爱提升”,不少商家打着“一元体验50分钟金牌导师在线指导”的广告吸引消费者。

该类服务机构数量众多

记者随后以“刚因性格不合被男友分手”为由向其中一位商家咨询分手挽回服务,在购买了“一元体验30分钟”的试用套餐后,该商家很快安排了导师来为记者的个人感情“问诊把脉”。在前30分钟咨询服务里,该导师主要在聚焦“你们分手多久了?为什么会分手?以前有闹过什么矛盾?双方进展到哪一步”等问题了解情况。

在体验时间即将结束时,该商家为记者“鼓励打气”:“你俩的感情基础还在,他肯定是舍不得你的,所以你要让他看到你在改变,让他发现你俩是可以很合拍的,和好就是自然而然的事情了。”同时她强调,该事情不是一日之功,以往形成的刻板印象需要长期接触后才能改变,所以记者需要专业的导师指导,收取费用为2800一个月,按照记者实际情况起码需要一个月来调整改善。

记者与情感挽回机构商家交谈

在被问及权益保障等问题,该商家表示由于不确定因素非常多,所以不能保证100%复合成功,说完便发来专业资格证书的视频做“定心丸”,表示机构内的每位老师都在该领域有不低于八年工作经验,专业能力非常扎实,将会在客户付费之后进行更为详尽的了解研判,不会出现服务效果不理想的问题。

律师说法

切忌“病急乱投医”

购买服务前应核实合同条款与商家资质

聚焦商家提供的合同存在哪些不合理的地方?商家被消费者投诉的服务“货不对版”:支歪招、玩消失等情况是否触犯相关法律?消费者应当如何捍卫自己的权益?封面新闻记者采访了四川善嘉律师事务所赵小燕律师。

赵小燕律师

“瞄定当代年轻人群体情感空虚等问题,此类机构准入门槛低,有些商家通过各种渠道发布广告,博取眼球,利用感情受挫人群迫切想挽回的心理和他们提前设计好的话术获取当事人的信任,一步一步诱骗受害人支付更多的心理咨询费,达到欺诈消费者甚至是诈骗的目的。”赵律师看了受访者提供的合同后指出,商家和咨询老师以“情感咨询是特殊服务,不得以预期效果未达成”作为借口拒绝承担责任,由于服务内容难以界定、合同也有不保证效果等条款,即使消费者起诉对方也很难维护自己的权益。

她表示,类似合同大多是机构预先制定的格式合同,机构方可能存在利用格式条款等方式作出减轻或者免除自身责任、加重消费者责任、排除或者限制消费者权利的行为,建议消费者在签订合同前仔细阅读合同内容,尤其要注意商家的免责条款、违约责任规定,如果不能接受可以与机构协商要求修改格式合同。

据此前媒体报道,2017年人社部取消了心理咨询师国家职业资格认证,但搜索“心理咨询师”,仍然可见以执业资格名义招生的广告,业内人士曾透露,这些实则为培训课程,甚至花钱就能买到不同机构的咨询师证书。记者在某宝平台上看到,大多数机构和个人并未标出资质认证,而是多以标注“资深心理咨询师”为主,导致不少“病急乱投医”的年轻人会更容易在未经核实资质的情况下购买情感挽回服务。

赵律师建议,相关从业人员是否具有心理咨询的专业知识需要消费者向商家进行核实,可以要求商家提供相关的证书等足够证明其专业水平的凭证。同时应当尽量签订书面咨询合同尽可能地规范明确咨询的费用标准、咨询师资质信息等警惕对方用打包票的方式,一次性收取大量费用的咨询方式,一旦发现对方提供服务信息不实,可以向法院提起民事诉讼,要求对方退款。

加载中...