刚刚,双线齐发!
羊城晚报
记者从广州地铁集团获悉,在市委市政府有关部门的支持下,广州地铁五号线东延段、七号线二期顺利完成了项目建设与验收工作,通过初期运营前安全评估,定于12月28日12时正式开通初期运营。两条新线开通后,广州地铁线网里程达到653公里。
此次开通的两条新线车站均位于黄埔区内,其中,七号线二期是实施广州“东进”空间发展战略的交通骨干,开通后与七号线一期贯通运营,将有效缓解番禺、黄埔片区交通拥堵;五号线东延段则与既有五号线有机结合,贯穿广州中心城区,为未来西向佛山、东接东莞,两头连起三座城做好“串联”准备。
现场直击
临近开通时,广州地铁七号线燕山站已经有不少人在等候进站。
刚在燕山站附近买了新房的吴小姐,特地过来看七号线燕山站的开通,“我的新房子明年才入住,今天特地来看看明年新的生活。”吴小姐说,地铁开通,带给她生活很多便利。
不少赶搭燕山站第一班车的旅客,都是附近新楼盘的业主。
“听说今天第一天开通,我试试搭地铁赶高铁。”乘客许小姐,拖着行李来赶第一班地铁,她说以前从科学城片区搭乘地铁去广州南站乘坐高铁很不方便,现在七号线燕山站开通,可以不用换乘就到达广州南站,她特地来体验一下地铁直达高铁的便利。
11时30分,黄埔新港地铁站A口附近,来自夏港街道的党员志愿者们已经提前抵达并准备接受培训。据地铁站工作人员介绍,本次夏港街道的35位志愿者将在地铁站内的关键位置,负责地铁开通活动的支援工作;届时志愿者们将维持现场秩序、引导乘客拍照,并完成智慧化服务导引,让乘客乘车更加便捷。
来自广东省工商学院的学生志愿者小陈也展示了随身携带的笔记本、地图、满电的手机和急救包:“今天我会协助黄埔新港地铁站引导客流。”
市民揣女士带着9岁的儿子11时就来到黄埔新港站A口。“我们住在附近,等新线开通已经两三年了,平时去机场和南站要两三个小时,新线开通后将节省很多时间。”揣女士说,儿子是个地铁迷,今天都想去五号线东延段每个车站参观。
相关消息
沿线公交接驳服务同步优化
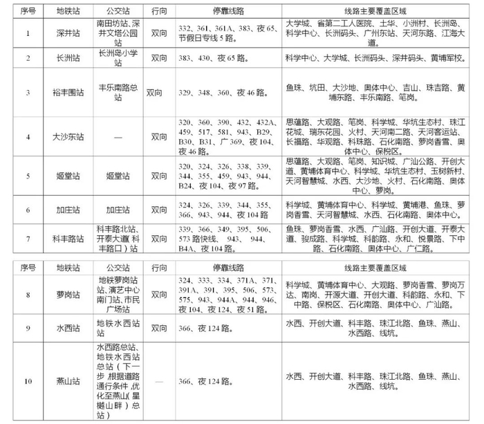
广州地铁五号线东延段(双沙站至黄埔新港站)、七号线二期(深井站至燕山站)于2023年12月28日开通运营。为完善地铁接驳,方便市民出行,广州市交通运输部门结合周边公交线路和站点的分布,对上述地铁站点周边公交站点和线路进行了优化。
一是根据地铁站点同步配套调整优化接驳公交站点位置。广州市交通运输部门将地铁五号线东延段双沙站、保盈大道站、夏港站、黄埔新港站,七号线二期长洲站、裕丰围站、姬堂站、加庄站等地铁站点周边公交站点迁移至地铁站点出入口近旁,市民可实现地铁与公交的方便换乘,出行更加便利。
地铁五号线东延段接驳公交线路情况表
二是地铁站点名称同步更改主要接驳公交站点名称,保持站点信息一致。广州市交通运输部门对地铁五号线东延段、七号线二期沿线主要接驳的公共汽车信华路站、保税区西门站、青年路口站、港讯小区站等15个公交站点名称进行更改,与地铁站名保持一致,方便市民换乘信息指引。
地铁七号线二期接驳公交线路情况表
三是新增设公共汽车大沙东(黄埔海关)站,补充完善公交接驳覆盖。
四是调整优化公交线路,重点加强地铁周边枢纽站场、工业园区及夜间公交接驳服务。根据地铁沿线公交线网情况,调整优化公共汽车夜49、夜73、363路等6条公交线路,增加保盈大道、港前路、广江路、电厂东路等区域公交覆盖,强化地铁黄埔新港站、双沙站、燕山站等站点的夜间公交出行服务。
深度观察
双线开通 织密轨道交通网
七号线二期是实施广州“东进”空间发展战略的交通骨干,开通后将与七号线一期贯通运营,有效缓解番禺、黄埔片区交通拥堵。线路全长约22公里,采用地下方式敷设,起于现有七号线一期的大学城南站,共设深井、长洲、洪圣沙、裕丰围、大沙东、姬堂、加庄、科丰路、萝岗、水西、燕山等11座车站,8座为换乘站,将衔接4条既有线和4条规划线。
七号线二期长洲站站台(梁健俊 摄)
五号线东延段则与既有五号线有机结合,贯穿广州中心城区,为未来西向佛山、东接东莞,两头连起三座城做好“串联”准备。线路全长9.8公里,从既有五号线文冲站向东延伸,共设双沙、庙头、夏园、保盈大道、夏港、黄埔新港等6座车站,与东莞市仅一江之隔的黄埔新港站还预留了继续向东延伸与东莞地铁换乘的条件。
五号线东延段黄埔新港站(黄正成 摄)
谋定后动 做足“提前量”
2018年11月,广州地铁五号线东延段、七号线二期同日宣告正式动工。早在线路的规划设计阶段,地铁建设者们就在总结线网建设丰富经验的基础上,实施线路建设所有专业的全过程统筹,结合信息化手段和智慧建设平台,围绕“拓展车站空间”的目标,对施工方案进行多轮优化,为解决问题提供足够的“提前量”。
七号线二期加庄站位于黄埔区科丰路下方,虽然车站全长只有218米,但其交通疏解却是全线规模最大的疏解工程,涉及科丰路与南云五路大型十字路口改移、新建双向六车道开通,交通疏解导改总里程达3000余米。而涉及燃气、电力管廊、通信等管线迁改400余条。
为此,广州地铁在黄埔区征拆办及属地街道办等单位的大力支持下,发挥施工总承包优势,北京建工、中铁广投等参建单位充分整合资源,对接政府部门和业主单位积极推进,先是见缝插针在较短时间内完成车站施工范围征借地,取得占道及绿化迁移许可等前期审批手续,然后迅速开展管线的迁移,仅用三个月就完成首期交通疏解改道,为车站的全面施工争取了充足的时间。
七号线二期裕丰围站站厅(梁健俊 摄)
困难重重 不断创新突破
地铁五号线东延段从文冲到黄埔新港,横穿东西,穿越黄埔老城,需长距离穿越上软下硬地层、地质断裂带等,还多次下穿、侧穿建构筑物,施工风险重重;七号线二期从大学城南至燕山,纵贯南北,联通黄埔新城,2次下穿珠江、2次下穿山体,既有非全新活动断裂带的“挑衅”,也面临着孤石等复杂地质的“阻挠”,施工挑战不断。
“越难越要向前,广州没有建不成的地铁新线”,地铁建设者们恒心依旧。身处石英脉裂隙发育带的水西至燕山区间孤石群密布,项目工程师陈德明、张锐联动参建各方开展了多轮技术攻关,制定配套专项方案,综合采用地面微动物探、地质钻探等探测方式,提前进行孤石预爆破处理及注浆加固,提前扫掉了“拦路虎”;黄埔新港站主体结构长达507米,标准段净宽28.5米,总建筑面积达23312平方米,通过采用优化水平、垂直运输的方式,加快各工序之间衔接,投入超过300名施工作业人员、40余台大型机械设备,仅用9个月时间便完成“巨无霸”车站封顶。
国内首台三模盾构机在七号线二期投用(受访方供图)
复杂的复合地层曾是萝岗至水西区间隧道施工中遇到的最大难题,全断面硬岩地层、软土层、上软下硬地层在施工区域内密集分布,其中岩石强度超过90兆帕、孤石探明率高达66.7%。为此,线路投用全国首台三模盾构机,在确保安全的同时极大地提升了施工效率。而在地质条件复杂的夏港至黄埔新港区间,项目工程师冼尚钧、钱阳和参建单位的技术专家们进行了研讨,并且多次到盾构机的生产车间进行实地测量、试验,决定对盾构机实施“个性化定制”——设备参数进行了优化,增加盾尾间隙测量系统、皮带机称重系统、开挖仓高清视频监控、人闸自动喷淋系统等多项配置,提升了盾构机的安全系数。
此外,工程建设管理团队积极对传统工艺工法工装细节进行优化,对新技术、新材料、新工艺和新方法及时进行消化再创新。
提升品质 建设文化地铁
地铁五号线东延段、七号线二期都是既有线路的“延长线”,在车站风格上需要有一定的延续性。但“延续”不代表照抄照搬,不代表因循守旧。
为了让地铁车站发挥好广州文化载体的作用,作为机电工程管理团队的负责人尹照福做了大量的思考和琢磨,他带领团队成员周婷、罗定鑫、黄辉涌从“工程师”兼任了“设计师”,不仅要认真咀嚼、消化广州千年历史文化的特点,还与辛亥革命博物馆、地方文化专家等进行多次访谈、交流,不断“碰撞”出各种新理念,以实现设想与现实的有机结合。最终,他们在车站装修风格的设计上立足地铁高质量发展的方向定位,确定了“三个转变、力求三个提升”的策略:即车站设计建设从界面拼贴向空间整合转变,天地墙及管线破除传统思维框架,实现充分融合,提升建设模式;建设从简单交通功能场所向复合精神载体转变,将地域文化特征转译为天墙地、管线的设计语言,充分演绎地方特色,提升车站建设定位;车站设计从传统设计产品向高质量人文作品转变,以一体化思维整合车站界面、设备点位及艺术美学,还原空间本质满足日益增长的高品质出行追求,提升建设品质。
“山水之意化于墙,微波粼粼泛天光”,七号线二期全线标准站以“青绿山水”为主题,结合紧凑的管线布置,以行云流水的白色烤瓷铝板元素打破车站的空间限定,形成半镂空的蓝色喷涂结构面和管线,与蓝绿渐变的玻璃墙面形成天墙一体的青绿山水图。天花镂空区域的设置有效提升车站空间高度,创造流动的空间界面,有效提升车站空间品质。
七号线二期长洲站站厅(梁健俊 摄)
而长洲站则以铭记“黄埔精神”为主基调,渲染浓厚的历史文化氛围。车站墙面与地面统一选用炎黄麻石材,并以不同肌理的石材构件阵列布置于墙面,强化车站空间的秩序感。取消天花界限,彻底释放站内空间。车站柱面还结合文字讲述长洲历史,以黄埔历史影像为题材,通过艺术冲孔铝板展示军校历史事迹与长洲地域文化。裕丰围站则结合黄埔货运港地域文化背景,以“港口印象”为主题,通过提取“货运集装箱”与“龙门架”元素,形成色彩丰富的铝板凹凸肌理墙面及橙色造型艺术钢架柱。
五号线东延段以“一站一色”主题贯穿全线车站,整体以白色为主题色,局部辅以站点色点缀车站空间,延续并优化天花的元素设计,形成车站空间的高低错落,多维度变化形成鲜明对比。其中,黄埔新港站以羊城新八景“黄埔云樯”的云元素为设计理念,用层叠的铝板吊顶表达云层的变化,在“云层”外部随机设置高低错落的筒灯来模拟隐约星光之感,“云层中透出隐隐星光”寓意对美好未来的期许和憧憬。
五号线东延段黄埔新港站(受访方供图)
线路建设关键时期遇到的各种挑战,都被骁勇善战的地铁建设者们甩在了身后。他们中有负责五号线东延段全线机电工程管理的黄伟雄,他需要召集多专业的工作协调会,统筹解决施工遇到的“疑难杂症”;有横跨两条线,统筹调度做好轨道工程管理,为列车跑起来创造条件的“拼命三郎”唐允宝;有牵头负责两条线路的安全和质量管理,消除隐患于未起的“安全守护者”刘晓龙;还有负责多专业集大成的工程项目——车辆段、停车场的刘培基、田哲,他们的努力为列车的调度调试提供了最可靠的支撑。
回顾五年的建设历程,工程建设管理团队表示:“除了攻坚克难,属地政府、街道的大力支持和协调是新线建设的坚强后盾。在建设过程中,难免对周边居民生活造成影响,非常感谢广大市民的理解和支持,我们将全力以赴加快让党放心人民满意的新时代轨道交通建设。”
来源 | 羊城晚报、金羊网、羊城派
文图 | 羊城晚报全媒体记者 严艺文 梁怿韬 温美春 陈虎辉 周荣华 孙牧 刘畅
编辑 | 木言