新浪财经

【全网最全】2024年家具产业上市公司全方位对比(附业务布局汇总、业绩对比、业务规划等)

前瞻网

关注

转自:前瞻产业研究院

行业主要上市公司:欧派家居(603833)、敏华控股(01999)、喜临门(603008)、顾家家居(303816)、慕思股份(001323)等

本文核心数据:家具上市企业营收;家具相关企业热力地图;家具相关企业业务概况;家具相关企业业务收入;家具相关企业毛利率

1、家具产业上市公司汇总

目前,我国家具产业链上下游的上市公司数量较多,分布在各产业链环节。其中,涉及家具产业链的上市公司包括:兔宝宝、海宁皮城、华纬科技、欧派家居、敏华控股、喜临门、顾家家居、慕思股份等。

2、家具行业上市公司业务布局对比

从我国家具行业上市企业的业务布局情况来看,我国家具制造企业充分发挥自身在原材料、人工的相对优势,逐渐打开境外市场,其中敏华控股家具业务横跨亚、美、欧、澳等核心经济区域。此外,曲美家居、恒林家居海外市场占据整体业务过半,我国家具行业代表性企业逐渐开拓境外市场。

3、家具行业上市公司家具业务业绩对比

在家具行业中,欧派家居、敏华控股在我国家具市场的营业收入较高。2022年欧派家居家具业务收入达到220.01亿元,同比增长9.21%。敏华控股2022年家具业务收入达到170.55亿港元,同比降低-19.27%。从家具业务毛利率来看,慕思股份2022年家具业务的毛利率突破40%,达到46.47%。其他大部分家具行业上市公司家具业务毛利率在30%左右。

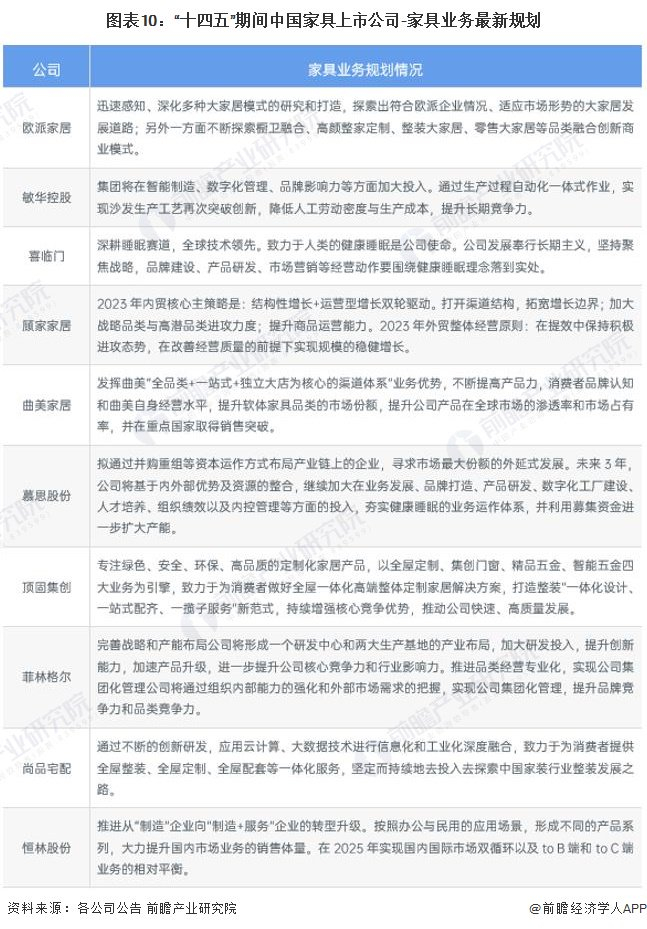
4、家具行业上市公司家具业务规划对比

“十四五”期间,我国家具上市公司代表性企业主要旨在探索整家定制、智能家居制造、绿色家具的打造。深耕睡眠赛道的喜临门则以致力于人类的健康睡眠作为公司使命,将品牌建设、产品研发、市场营销等经营动作落到实处。尚品宅配主张应用云计算、大数据技术进行信息化和工业化深度融合,致力于为消费者提供全屋整装、全屋定制、全屋配套等一体化服务。

更多本行业研究分析详见前瞻产业研究院《中国家具行业市场需求预测与投资战略规划分析报告》。

同时前瞻产业研究院还提供产业大数据、产业研究报告、产业规划、园区规划、产业招商、产业图谱、智慧招商系统、行业地位证明、IPO咨询/募投可研、IPO工作底稿咨询等解决方案。在招股说明书、公司年度报告等任何公开信息披露中引用本篇文章内容,需要获取前瞻产业研究院的正规授权。

更多深度行业分析尽在【前瞻经济学人APP】,还可以与500+经济学家/资深行业研究员交流互动。

加载中...