新浪财经

危机重重!宁德时代没了10000亿

中金在线

关注

作者:杨波

你能想象吗,两年时间,曾不可一世的动力电池NO.1——宁德时代居然10000亿市值灰飞烟灭!

车市不行了?非也。车子卖的非常好。

今年1—11月,我国新能源汽车产销量分别完成842.6万辆和830.4万辆,同比分别增长34.5%和36.7%,市场占有率达到30.8%。

宁德时代不行了?非也。宁德时代全球市场份额还有1/3,且最近两年份额提升了4个点。

但是,若以宁德时代2021年12月最高点382.68元/股(前复权价)计算,到2023年12月18日最低价146.27元/股,股价最大回撤为236.41元/股,回撤率高达62%,总市值损失高达10399亿元。其中,有4000亿元市值的蒸发,就发生在最近的4个月里!

宁德时代,为何被投资者用脚投票?公司遭遇了什么重大危机?

1

车企自研电池纷纷装车了!

最近国内动力电池市场非常热闹(非常“juan”)。

事件1——

12 月 14 日,极氪突然宣布旗下全球首款800V磷酸铁锂超快充“金砖电池”量产。业界一片惊讶。据悉,该电池是目前全球体积利用率最高的动力电池,也是全球量产充电速度最快的 800V 电池,可以实现“充电15分钟,续航500公里”!

其实,极氪和宁德时代的关系一直比较密切的。此前极氪的电池多来自宁德时代,或者吉利和宁德时代的合资公司,宁德时代还参与了极氪的融资。去年,宁德时代麒麟电池的首发品牌,也是极氪。

如此密切,极氪还是走上了从电芯到电池包的全栈自研之路。

事件2——

3天后,蔚来汽车创始人李斌大张旗鼓搞了一场直播秀。

12月17日,李斌一路啃着牛肉干和华夫饼,在寒冬中历经14小时(行驶12.4小时),亲自测试了自家研发的150kWh半固态电池包的实际续航能力。搭载这块电池包的ET7最终跑了1044公里。测试完,电池剩余电量还有3%,还可以行驶30公里。

新势力品牌创始人亲自直播,自然收获了不少流量。

直播中,李斌还给小鹏汽车的何小鹏打了个电话,说“我强烈建议你也搞一场直播,挺好玩。”作为回应,何小鹏还在微博上给李斌“打call”。

据悉,蔚来的这块电池电芯由蔚来与卫蓝新能源联合开发,电池包由蔚来自研,前后累计花费了3年时间。卫蓝新能源是中国科学院物理研究所清洁能源实验室固态电池技术的产业化平台。虽然这块电池成本还比较高(30万),但这次成功的实测,再次还是让宁德时代的投资者感到“如坐针毡”。12月18日,宁德时代股价下跌5.18%,创出3年来新低。

短短的一个月时间内,竟有两家车企在自研电池领域取得重大进展。

事件3——

其实,还不止如此。

11月17日,长安汽车在2023广州车展上,高调发布自研电池品牌——“金钟罩”!并计划到2030年推出液态、半固态、固态等8款自研电芯。

12 月 12 日,广汽埃安旗下因湃电池智能生态工厂正式竣工投产,同时发布弹匣电池2.0 新突破 ——P58 微晶超能电池,新电池具有高安全、高性能、长寿命,电芯针刺不冒烟不起火等优良特性。

此外,特斯拉昨天在上海临港拿了一块地,或许要修建超级储能工厂。未来,特斯拉会不会在中国自产电池呢?极有可能。

而这些都是最近一个月内发生的事情!

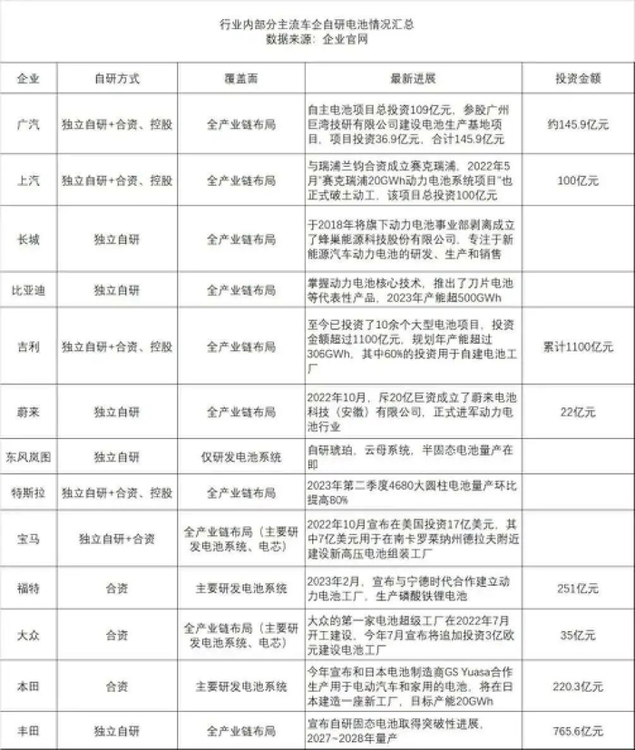
有媒体针对车企自研电池做了一个详细统计,名单上几乎所有国内外整车巨头都已涉足电池产业。比亚迪有弗迪电池、长城有蜂巢能源,特斯拉有4680电池...

一个恐怖的假设是,如果车企全部自己造电池了,宁德时代的电池卖给谁? 

2

不想给“宁德时代”打工了!

我们先看数据。

数据显示,2021年国内动力电池装车量份额,宁德时代为52%,比亚迪、中创新航、国轩高科、LG新能源、蜂巢能源分别为16%,5.9%,5.2%、4%和2.1%。

到了2023年1-10月,国内动力电池装车量份额,宁德时代减至42.76%,比亚迪、中创新航、亿纬锂能、国轩高科、欣旺达分别为28%,9%,4.4%、3.99%和2.14%。

也就是说,不到2年时间,宁德时代国内的市场份额缩减了9%左右。比亚迪、中创新航份额提升明显!这里面,当然有比亚迪自主品牌车型大卖的结构性原因,但中创新航的崛起,是比较明显的。

这里不得不说说中创新航。

两家企业是直接的硬刚啊,双方的专利纠纷官司打了好几个了,有媒体统计显示,双方相关的侵害赔偿金高达6亿多元。因为中创新航也是独立的电池厂家,和宁德时代一样,这意味着,车企多采购一点中创新航,就会相应缩减宁德时代的订单!

国内车企为何急于去“宁德时代”化?

可能是2021年的经历,太刻骨铭心。

2021年,国内新能源汽车市场突然爆发,车企对于动力电池的需求突然“爆发”。作为头部供应商,宁德时代的产品供不应求。同时,上游原材料价格暴涨,动力电池价格也是一再涨价,量价共振下,2021年,宁德时代最高市值超过1.68万亿,被网友封为“宁王”!

可即便涨价,车企也拿不到货!

当时有一个特别出名的插曲。据说2021年中,何小鹏为了顺利拿到货,亲自在宁德时代蹲点蹲了一个星期。还有报道称,当时何小鹏和曾毓群曾有过激烈的争吵,争吵原因是何小鹏打算引入中航锂电(“中创新航”前身)。不过,当年12月份小鹏汽车方面“辟谣了”。

曾几何时,宁德时代是小鹏、蔚来等车企的“御用电池”供应商。尤其是小鹏,资料显示,2021年前小鹏汽车使用宁德时代电池的比例高达81%。

动力电池的短缺,让众多下游车企,痛苦不堪。

为了应对电池成本暴涨,典型的,特斯拉、蔚来等车企纷纷宣布上调产品价格,可这是伤害消费者利益的!主打代步的长安奔奔E-Star、吉利几何EX3等车型,本来就利润微薄,电池价格一涨,按照订单交付可能导致巨亏,最后引发了大量的负面投诉,车企的口碑也遭遇重创。

2022年7月,在宜宾举办的2022世界动力电池大会上,广汽集团董事长曾庆洪喊出了众多车企的心声——自己就是给宁德时代打工的。

可谁愿意给宁德时代打工呢?

3

加速脱钩,宁王失速

经历了2021年电池短缺风波后,所有车企都意识到,绝不能把生杀权交给一个“电池寡头”。

否则,只能当一辈子打工仔。

以小鹏汽车为例,经历了上面的“小插曲”后,虽然嘴上“辟谣了”,身体却很诚实。肉眼可见的,小鹏汽车加速了与宁德时代“脱钩”。

我们惊讶的发现,最近小鹏汽车的车系中,竟然难觅宁德时代的踪影!

比如小鹏P5换成了亿纬锂能的电池,小鹏P7为中创新航。更令人吃惊的是,今年小鹏G9居然开始使用智鹏制造的电池。智鹏制造是小鹏汽车2021年成立的动力电池研发企业,没想到今年电池已经装车了!

为何车企要自研电池?

作为电动汽车最核心的部件,“电池、电机、电控”是核心中的核心,犹如燃油车时代的“发动机+变速箱”。

而最核心的部件,就是动力电池。正如燃油车时代,没有一家大牌厂商能够靠外购发动机,成为巨头的。电动汽车时代,应该没有一个车企能够容忍电池长期“受制于人”。

一是自研电池可以更好的塑造品牌。

比如在燃油车时代,大众汽车依靠“TSI+DSG”组合,大杀四方,备受消费者推崇。电动时代,比亚迪就依靠“刀片电池”+“DM-i技术”率先成为了领头羊。

二是自研电池还可以更好的控制成本。毕竟,动力电池已经成为新能源车最贵的零部件之一了,谁又愿意把定价权交给别人呢?

就在上周,宁德时代因为一份员工竞业协议登上热搜。

据悉,宁德时代的竞业协议名单高达百家,几乎涵盖了从上游的主机厂到下游的整车产业链全部公司。这意味着,一旦从宁德时代离职,几乎无法再在行业内找到工作。如果启动竞业条款,离职者违约金为离职前12个月税前总收入的5倍或100万元!

这一协议曝光后,宁德时代遭遇广泛质疑,被指责霸王条款。

这也从另一个侧面反映了电池行业竞争太激烈。有网友爆料,宁德时代核心岗位的熟练的普工都会被挖,何况工程师研发等等高级人才?

最近有网友爆料:今年宁德时代连普调都取消了,再加上年终奖缩水,相当于变相的降薪...

种种现象来看,宁王的确焦虑了。

4

傲气不再,加入内卷

不过,放眼全球市场,宁德时代依然竞争力十足。

先看数据。

根据SNE Research数据,2021年宁德时代全球份额为32.6%,位列第一。LG和松下分别有20.3%和12.2%的份额,比亚迪有8.8%的份额。

今年1-9月,SNE Research最新的全球动力电池装机量数据显示,宁德时代全球份额提升至36.8%,比亚迪排名第二15.8%,第三名LG有14.3%,松下的份额降至7%。

也就是说,从全球市场来看,2021年至2023年——

宁德时代份额从32.6%提升到36.8%;

比亚迪份额从8.8%提升到15.8%;

中创新航份额从2.7%提升到4.6%;

国轩高科从2.1%小幅提升到2.2%。 

LG和松下的全球份额都下降了。

从全球市场来看,中国电池企业总体份额提升明显,这当然值得庆贺。

可还是卷啊!

虽然宁德时代手中的牌还有很多,比如最新推出的神行超充电池,麒麟4C超充电池,但对手们的技术也在持续跃进啊!

最近,还有一件令宁王颇为恼火的事情。据媒体报道,日前蜂巢能源获得了宝马集团欧洲区近90GWh的产能订单,折合人民币约540亿大单。宝马集团中国区近70GWh订单由宁德时代或亿纬锂能提供。据媒体描述,这是蜂巢从宁王手中硬生生“抢下”的单子...

毫无疑问,宁德时代的电池依然具有品牌优势。但是车企明白,必须分散供应商,不能“纵容”宁王一家独大,不能把宁王“惯坏了”。

从宁德时代2023年三季报可以明显看出,颓势尽显。数据显示,公司第三季度营收1054.31亿元,同比增长8.28%,环比增长5.21%;归母净利润104.28亿元,同比增长10.66%,环比下降4.28%。宁德时代称,公司三季度在动力电池端对车企客户采取返利措施,导致业绩增速放缓...

看吧,为了业绩,宁王也要主动让利了!

从股市来看,虽然宁德时代净利润是增长的,但损失的10000亿,主要原因是2021年PE(TTM)高达200多倍,而现在仅14倍多。

整体来看,宁德时代虽然很强,可并非牢不可破。电池的江湖,硝烟还会继续下去。1万亿市值的灰飞烟灭,或许已经说明了很多问题。

宁王,挑战依然不少。

加载中...