新浪财经

天风2024年度策略 | 公用事业:绿电行业:新能源入市专题

市场资讯 2023.12.26 07:32

新能源上网电价方式经历从补贴到平价再到市场的过程,目前新能源占比低的地区以“保量保价”收购为主,执行批复电价,新能源占比较高的地区以“保障性消纳+市场化交易”结合方式消纳新能源。目前全国新能源市场化交易模式大体可分为四个梯队,其核心影响因素为省内电力装机结构与现货市场建设进度。展望后续,国内多数省份新能源发电仍存在较大的入市空间。截至目前,已有多个省份在电力交易方案中明确提出开展中长期分时段交易,从峰谷时段划分来看,蒙西、甘肃、新疆、宁夏、山东、河北等省份均在日间出现较长的谷段电价,光伏发电市场化交易电价表现或相对较弱。

1.2 市场化比例加速扩容,具体结构以中长期交易为主

目前新能源发电消纳方式包括三类:保障性收购、常规电能量市场化交易、绿色电力市场化交易。2021年4月,两部委发布《关于进一步做好电力现货市场建设试点工作的通知》,提出引导新能源项目 10%的预计当期电量通过市场化交易竞争上网,市场化交易部分可不计入全生命周期保障收购小时数,尽快研究建立绿色电力交易市场,推动绿色电力交易。标志着开始正式从国家层面推动新能源电量入市。 

根据中国能源报,截至2022年5月,已有超20余省(区、市)的新能源参与到电力市场化交易中,明确新能源参与电力市场化交易。据北京电力交易中心统计,截止2022年底,国网经营区内新能源市场化交易电量已达到其全部发电量的34.68%。

2.电力格局各有不同,交易机制百花齐放

2.1 目前新能源市场化交易政策可大致分为4类

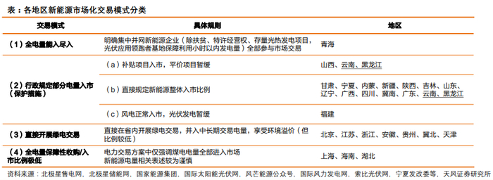
我们对全国各地区23年电力交易方案进行梳理,可将目前已有的新能源市场化交易政策大体分为4类:【全电量能入尽入】、【行政规定部分电量入市(保护措施)】、【直接开展绿电交易】、【全电量保障性收购/入市比例极低】。

2.2 各地区入市节奏展望:关注现货市场进度和新能源装机增长

根据两部委分别在2017年8月及2021年4月发布的《关于开展电力现货市场建设试点工作的通知》、《关于进一步做好电力现货市场建设试点工作的通知》,前后设定了两批电力现货市场建设试点,各省份以该批次为依据,合理把握电力现货市场建设节奏。

对比各地区新能源市场化交易推进节奏和电力现货市场建设进度:①蒙西、甘肃、山西、山东均允许新能源“报量报价”参与现货市场;②广东11月21日发布24年电力交易方案,提出中调调管新能源电站全部进入现货市场交易;③宁夏将中长期交易从过去的按峰、平、谷三类时段电能量交易,向按日细分至24小时时段的电力交易转型,从而代替现货市场反映价格信号。可以看出,电力现货市场是推进新能源市场化交易的重要基础设施。

3.分时电价机制对新能源市场化交易价格的影响

3.1 分时电价:适应新型电力系统的需求侧响应机制,主要覆盖工商业用户电量

分时电价机制是基于电能时间价值设计的,是引导电力用户削峰填谷、保障电力系统安全稳定经济运行的一项重要机制安排。 

分时电价机制又可进一步分为峰谷电价机制、季节性电价机制等。峰谷电价机制是将一天划分为高峰、平段、低谷,季节性电价机制是将峰平谷时段划分进一步按夏季、非夏季等作差别化安排,对各时段分别制定不同的电价水平,使分时段电价水平更加接近电力系统的供电成本,以充分发挥电价信号作用,引导电力用户尽量在高峰时段少用电、低谷时段多用电,从而保障电力系统安全稳定运行,提升系统整体利用效率、降低社会总体用电成本。

2021年7月,国家发改委发布《关于进一步完善分时电价机制的通知》,从峰谷时段划分、峰谷电价价差、尖峰电价机制、执行用户范围等多个方面对国内分时电价机制提出了明确要求。

截至目前,全国各省份已基本建立起分时电价机制,并在原有机制基础上不断完善: 

从适用范围来看:执行分时电价的用户普遍为大工业用户及一般工商业用户,部分较激进省份用户范围可能有所扩大。而从用电量结构来看,2023年1-10月国内全社会用电量为76059亿千瓦时,其中,第一产业、第二产业、第三产业、城乡居民用电量分别为1076、49912、13800、11271亿千瓦时,占比分别为1.4%、65.6%、18.1%、14.8%,第二、三产业用电量合计占比达到83.8%。

从电价浮动来看:浮动环节方面,根据《国家发展改革委关于第三监管周期省级电网输配电价及有关事项的通知》,工商业用户用电价格由上网电价、上网环节线损费用、输配电价、系统运行费用、政府性基金及附加五部分组成。各省份的具体规则中一般以上网电价的浮动为核心,其余各环节是否参与浮动不同省份有所差异。浮动比例方面,各省份峰谷电价浮动比例大多在50%-80%之间,而尖峰及深谷电价浮动比例将在峰/谷电价基础上进一步拉大。

3.2 用户侧分时电价与发电侧交易电价衔接——分时段交易

我们整理各省份中长期交易中分时段交易的开展情况,可以看到,目前已有多个省份在电力交易方案中明确提出开展中长期分时段交易,即发用电企业按本省所划分的峰谷时段进行“报量报价”,签订分时段交易合同,形成峰、平、谷段交易电价;部分省份仅要求部分电量开展分时段交易或仅在现货模式下开展中长期分时段交易;其余少数省市如广西、北京、天津、海南等节奏相对较慢,在电力交易方案中未对发电侧电价进行峰谷时段划分。

3.3 分时段交易或直接影响新能源市场化交易电价水平

3.4 展望后续——短期内新能源市场化交易的电价压力或将持续

光伏发电市场化交易电价是否会持续恶化?——分时电价政策趋势或为重要因素

一方面:由于新能源出力具有显著的不稳定性,伴随新能源发电量占比的不断提高和入市节奏的加快,如果仅在用户侧执行分时电价,可能加剧发用电两侧电费的不平衡。因此我们认为上网侧分时电价的覆盖范围或将进一步扩大。 

另一方面:我们整理甘肃、河北、宁夏、蒙西、山东五个省份分时电价政策调整情况,并对比前后的峰谷时段变化,可以看出,伴随其省内光伏发电装机规模的持续扩张,其日间的低谷电价时段均表现出明显的增加趋势。

从政策规则来看:根据目前已公布的2024年中长期电力交易方案或通知,部分省份明确将新能源中长期交易价格上限定为当地燃煤基准价。以甘肃、宁夏为例,甘肃提出新能源企业峰、谷、平各段交易基准价格为燃煤基准价格乘以峰谷分时系数(峰段系数=1.5,平段系数=1,谷段系数=0.5),各段交易价格不超过交易基准价;宁夏提出用户与新能源平段交易申报价格不超过基准电价,峰段交易申报价格不低于平段价格的130%,谷段交易申报价格不超过平段价格的70%。该规则或对新能源市场化交易电价形成进一步压制。

4. 总结展望:新能源市场化比例加速扩容,短期内电价压力或将持续

新能源入市节奏 

新能源市场化交易比例持续扩容,从对各省份实际情况的拆解分析来看,省内电力装机结构与现货市场建设进度或为关键因素。

展望后续:一方面,参考 [青海] 在极高的新能源占比与较大的消纳压力下,新能源入市比例已接近100%的现状,国内多数省份新能源发电仍存在较大的入市空间;另一方面,《关于进一步加快电力现货市场建设工作的通知》中进一步明确了电力现货市场建设的目标进度,或将带动新能源入市节奏进一步加快。

分时电价对新能源市场化交易价格的影响

目前已有多个省份明确提出开展中长期分时段交易,该机制已成为影响新能源市场化交易电价水平的重要因素。从峰谷时段划分来看,蒙西、甘肃、新疆、宁夏、山东、河北等省份均在日间出现较长的谷段电价。在此情况下,一些省份的光伏发电市场化交易电价表现或相对较弱。 

展望后续,短期内新能源市场化交易的电价压力或将持续。从峰谷时段来看,多个省份日间的低谷电价时段均表现出明显的增加趋势;从政策规则来看,根据目前已公布的2024年中长期电力交易方案或通知,部分省份明确将新能源中长期交易价格上限定为当地燃煤基准价,该规则或对新能源市场化交易电价形成进一步压制。

风险提示:宏观经济下行风险、电力价格波动风险、新能源装机增速不及预期风险、电站造价提高风险、产业政策调整风险等。

注:文中报告节选自天风证券研究所已公开发布研究报告,具体报告内容及相关风险提示等详见完整版报告。

1.新能源上网电价定价方式

风电:风电上网电价的标杆化始于09年7月,之后经历3次电价下调。直至18年规定新增核准的集中式风电项目应全部通过竞争方式配置和确定上网电价,并于19年5月明确将标杆上网电价改为指导价,之后至21年,新核准陆风项目开始实行平价上网。 

光伏发电:光伏发电上网电价标杆化始于11年7月,之后经历6次电价下调,直至19年7月,集中式光伏电站开始改为指导价上网,又在20年进行了一次下调,之后至21年新备案集中式光伏电站、工商业分布式光伏项目开始实行平价上网。

加载中...