新浪财经

中京电子定增遭遇两轮问询后,募资金额打八折

钛媒体

关注

中京电子(002579.SZ)8亿元定增遭到深交所第二轮问询后,公司近日对问询函内容进行了回复。

今年7月,中京电子抛出定增预案,计划定增募集不超8亿元,用于扩产和补充流动资金。值得一提的是,公司此次定增是在业绩亏损、前次募投项目未达预期以及公司整体产能利用率下滑的背景下,因此在两轮审核问询函中,深交所均对中京电子扩产项目进行了重点问询。

“经测算,本次募投项目预计运营期第1年将发生亏损,届时若公司无法扭亏为盈,在产能爬坡期将会进一步加大亏损程度”公司坦言。

在回函的同时,中京电子将募资额上限由8亿元下调为6.4亿元,其中将扩产项目的投入金额由此前的5.6亿元下调至4.5亿元,补充金额则由2.4亿元降至1.9亿元。

二级市场方面,近半个月以来,公司股价整体处于下滑趋势,截至12月22日收盘,公司股价报收8.6元,跌幅2.16%。

募资金额打八折

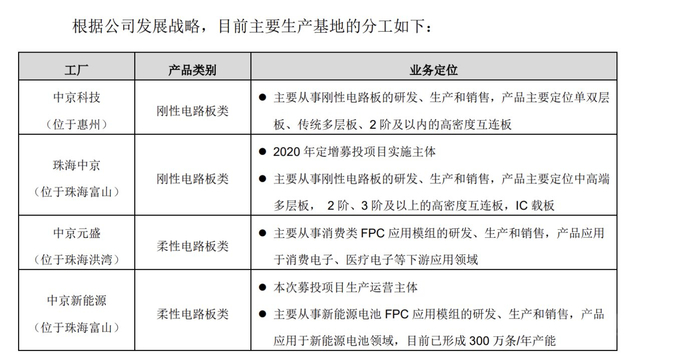
公开资料显示,中京电子主营业务为印制电路板的研发、生产、销售与服务,主要产品为刚性电路板(RPCB)、柔性电路板(FPC)及应用模组,主要用于消费电子领域。自2019年起,公司开始切入新能源电池领域FPC及其应用模组的研发与生产。

公司原计划募资总额不超过8亿元,其中5.6亿元用于中京新能源动力与储能电池FPC应用模组项目(项目一)、2.4亿元补充流动资金及归还银行贷款。调整后,公司的募资额上限下调至6.4亿元,上述两个募投项目的投入金额则分别降4.5亿元、1.9亿元。

其中,项目一的产品主要用于新能源动力及储能电池BMS(电池管理系统),是新能源电池的关键零部件之一。在消费电子需求不及预期的背景下,公司计划通过募资扩产的手段,强化新能源汽车应用领域竞争优势,进而提高公司增强盈利能力、提高综合竞争力。

需要说明的是,在此次定增前,在2019年和2020年,公司分别通过发行可转债和向特定对象发行股份共募资16.8亿元,募集资金分别投向柔性印制电路板(FPC)自动化生产线技术升级项目(下称旧项目一)和珠海富山高密度印制电路板(PCB)建设项目(下称旧项目二),但前次募投项目均未实现预期效益。

截至2023年6月30日,旧项目一实际效益为799.11万元,低于预期效益3939万元,而旧项目二实际效益为-1.85亿元,尚在亏损中,该项目预期效益2330万元。

从产品类别上来看,本次募投项目和公司前次募投项目所生产的产品均涉及柔性电路板类,相似程度较高。

对此,中京电子解释,本次募投项目主要用于新能源电池领域,前次募投项目则主要用于消费电子领域,两个产品在尺寸、线路要求等方面和消费类FPC应用模组存在差异,公司其他产品产能无法与新能源电池FPC应用模组的产线共用。此外,公司现有工厂和设备都具有明确的未来业务规划且无法直接或者经过调整改造后用于新能源电池应用模组的生产。

业绩亏损、产能利用率低

在两轮问询函中,关于项目一建设的必要性一直是深交所问询的重点。

据悉,中京电子本次募投项目设计年产能为850万条新能源动力与储能电池FPC应用模组 (包括850万条FPCA产能以及将其中187万条升级为CCS的产能),公司现有同类产品年产能为300万条,因此本次募投项目的扩产规模相对较大。

尽管公司强调目前新能源FPC产能利用率较为饱和,且订单排期延长,但在公司整体产能利用率较低的情况下,扩产后产能是否可以完全消化仍存疑。

在产能利用率上,2020年至2023年前三季度,中京电子柔性电路板及其应用模组业务的产能利用率为85%、84%、69%、58%;刚性电路板的产能利用率为91%、92%、71%、66%。可见,2022年及今年前三季度,公司的主要产品的产能利用率处于较低水平。

实际上,中京电子自2022年出现亏损后,亏损情况一直持续至今。2022年至2023年前三季度,中京电子的归母净利润分别为-1.79亿元、-1.11亿元,已累计亏损2.9亿元。同时,公司的营收规模有所下滑,今年前三季度实现收入为19.26亿元,同比下滑16.77%。

需要说明的是,项目一建设期2年、运营期10年。经测算,本次募投项目运营期前三年的预计净利润分别为-932万元、3378万元、6919万元,可见,本次募投项目预计运营期第1年将发生亏损。届时,若中京电子仍然无法扭亏为盈,本次募投项目在产能爬坡期将会进一步加大公司的亏损程度。(本文首发钛媒体App,作者|李若菡)

加载中...