新浪财经

重磅!2023年中国及31省市电动自行车行业政策汇总及解读(全)多地已渡过《新国标》延长期

前瞻网

关注

转自:前瞻产业研究院

行业主要上市公司:爱玛科技(603529.SH)、雅迪控股(01585.HK)、新日股份(603787.SH)、九号公司(689009.SH)等

本文核心数据:中国电动自行车行业发展重点政策汇总;中国31省市电动自行车行业政策规划汇总;部分省市对超标电动车的过渡期管理情况

1、政策历程图

2019年以前,我国出台《中国自行车行业“十二五”规划 》、《轻工业发展规划》等政策推动电动自行车行业发展,扩大电动自行车市场需求,而随着不少电动自行车产品逐渐变得越来越大、越来越重、越来越快,部分指标超出了原标准的规定,对消费者的生命财产安全造成威胁,因此,需要通过修订现行标准,加强对电动自行车的管理,切实保护人民群众生命财产安全。2019年4月15日,《电动自行车安全技术规范》(GB17761-2018)正式实施,我国电动自行车产品标准和质量进一步提高,行业规范有序发展。

2、国家层面政策汇总及解读

——国家层面电动自行车行业政策规划汇总及重点政策解读

近几年国家陆续出台各类相关政策标准,如《电动自行车安全技术规范》、《关于开展电动自行车消防安全综合治理工作的通知》、《快递暂行条例》等。2021年3月,中国自行车协会发布《关于征求团体标准(征求意见稿)意见的函》,对外卖电动自行车的研发生产提出了新的要求。

——GB 811-2022《摩托车、电动自行车乘员头盔》对电动自行车行业发展的影响

根据交通部,在涉及电动车的道路交通事故中,头部受伤致死的人数占该类事故总死亡人数的69%以上,而正确佩戴头盔有助于减少伤亡率,可使受伤者的比例下降至70%,死亡率下降至40%。为了保障居民出行安全,2022年12月1日,《摩托车、电动自行车乘员头盔》标准发布,已于2023年7月1日实施,该标准对电动自行车相关配套设施固定装置稳定性、佩戴装置强度、吸收碰撞能量、耐穿透、护目镜等方面进行了严格规定。此前,工业和信息化部指导中国文教体育用品协会制定了团体标准《电动自行车骑乘头盔安全技术规范》,并鼓励企业采纳实施。新标准发布后,工业和信息化部于2023年3月10日组织召开会议,向重点电动自行车乘员头盔企业、电动自行车企业及相关销售商宣贯新标准。

该标准首次将电动自行车乘员头盔类型和技术要求纳入标准,填补了标准空白。具体来看,该标准增加了电动自行车乘员(包括驾驶人及乘坐人员)佩戴的头盔、增加了三个安全性能指标:头护目的耐性(雾度)、头盔表面凸起结构的剪切力、头盔表面摩擦力,同时,新标准中,测试用的头型尺寸参数相对更适合亚洲人的头型数据。

根据该标准,头盔主要分为两类,A类头盔为摩托车乘员头盔,B类头盔为电动自行车乘员头盔。其中,电动自行车乘员头盔具体参数如下表所示:

3、各省市层面的政策汇总及解读

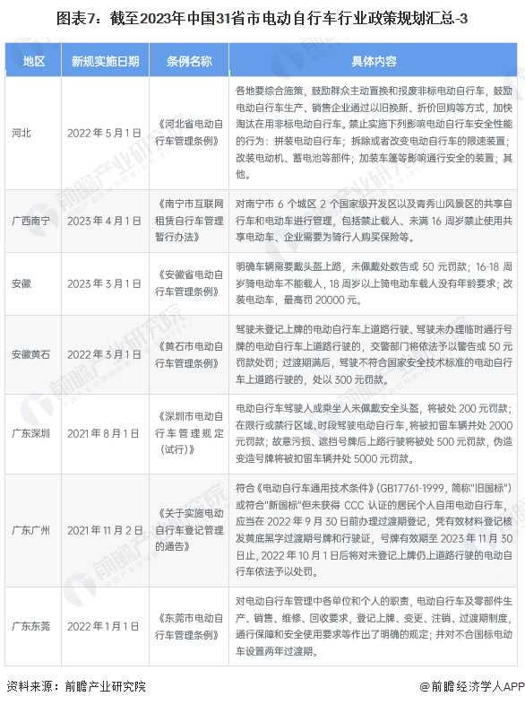
——31省市电动自行车行业政策及规划汇总

随着2019年4月15日《新国标》的出台,各省市陆续出来电动车管理新规,主要对电动自行车生产、销售、注册登记、上路约束、违规处罚等方面进行约束。

——31省市电动自行车《新国标》实施后过渡期的管理

2022年是《新国标》政策实施的第三年,多城市过渡期临时牌照失效或即将失效,电动自行车迎来新一轮换购利好小高峰。2018年1月16日工信部发布《电动自行车安全技术规范》(GB17761-2018)要求自2019年4月15起强制实施,对2019年4月15日前购买不符合《新国标》的电动自行车实行3-5年过渡期管理。其中,北京、上海、天津,及广东省、浙江省、江苏省、福建省、广西省、江西省等多地明确规定,过渡期内未上牌或过渡期满后登记为临时牌的电动自行车禁止上路行驶。部分地区结合自身实际情况,采取了延长过渡期或限制骑行区域等方式进行管理,这部分地区的换购需求将会相对减小。

更多本行业研究分析详见前瞻产业研究院《中国电动自行车行业市场前瞻与投资战略规划分析报告》。

同时前瞻产业研究院还提供产业大数据、产业研究报告、产业规划、园区规划、产业招商、产业图谱、智慧招商系统、行业地位证明、IPO咨询/募投可研、IPO工作底稿咨询等解决方案。在招股说明书、公司年度报告等任何公开信息披露中引用本篇文章内容,需要获取前瞻产业研究院的正规授权。

更多深度行业分析尽在【前瞻经济学人APP】,还可以与500+经济学家/资深行业研究员交流互动。

加载中...