新浪财经

美智库报告:中国七大战略产业领先全球!美国、七国集团迅速衰落【附我国新能源汽车、生物医药行业分析】

前瞻网

关注

当地时间12月13日,美国信息技术与创新基金会(ITIF)发布一份报告指出,揭示了中国在战略产业方面的飞速发展。报告指出,截至2020年的数据,中国在10个战略产业中的7个产业中取得了全球领导地位,而美国则在剩下的3个产业中占据最大优势。

ITIF创始人兼总裁罗伯特·阿特金森(Robert D. Atkinson)和政策分析师伊恩·塔夫茨(Ian Tufts)合著的这份报告对40个国家及地区在10个先进和具有重要战略意义产业的表现进行了排名,这些产业在2020年的全球产量超过10万亿美元。

这份题为《中国战略产业正在飞速发展》的报告显示,中国在计算机和电子产品、化学品、机械设备、机动车、基本金属、金属制品以及电气设备领域是世界领先的生产国。

报告也指出,中国虽然在制药、信息技术和信息技术服务方面的表现仍然落后于其他国家,但中国政府已将生物制药和人工智能列为重点发展产业,未来中国在这些领域的发展潜力巨大。

ITIF说:中国在汉密尔顿指数中10个产业的市场份额迅速增长,反映了美国和七国集团的迅速衰落。在美国以及七国集团(G7)的市场份额遭遇快速衰退之际,中国在战略产业的产量正在飞速增长。

报告中还提到,中国在电动汽车领域的巨额投资取得了回报,成为了全球汽车产量的领先者,机动车产量排名世界第一。截至2020年,中国电动汽车产量达24.3%,高于美国的14%、德国的12.6%和日本的10%。

ITIF这份报告,重点提到我国的新能源汽车以及生物医药行业。

回看我国新能源汽车行业

——先进制造是新能源汽车行业投融资重点领域

从投资领域来看,中国新能源汽车行业较为热门的投资领域为汽车零部件制造、先进制造和新能源汽车整车制造。迄今为止,零部件制造和先进制造领域已经吸引了295项投资事件,而新能源汽车整车制造环节则吸引了177项投资事件。总体来看,新能源汽车行业的热门领域主要集中在行业中游和上游。

——西安是我国新能源汽车生产第一大城市

近年来,西安市新能源汽车产量连续实现突破,2022年更是实现了跨越式增长,全年产量达到101.55万辆,同比增长277.70%,由此,西安成为全国新能源汽车生产第一大城市。

生物医药行业

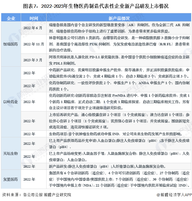
——中国生物医药制造企业新产品研发活跃

从活跃度来看,国内生物制药企业的研发活动较为活跃,代表性企业2022年至今新产品研发上市情况如下表所示。

——国家出政策,支持发展生物医药行业

生物医药是我国医药体系的重要分支。“八五”计划(1991-1995年)至“十五”计划(2001-2005年)时期,国家层面经历了“发展、重点攻克、战略布局”生物医药行业的过程。“八五”规划中,国家提出发展疗效好的抗肿瘤和抗病毒生物技术,在这期间生物医药行业处于摸索阶段;“十五”规划,国家提出重点攻克生物医药相关技术,将生物医药放到重要位置。

ITIF发布的这份报告显示,中国在战略产业方面的快速崛起,其全球市场影响力和竞争力不断增强。报告指出,中国现在主导着具有战略重要性的产业,其产量在绝对值上超过任何其他国家,在相对值上也超过除少数其他国家以外的所有国家。

随着经济的不断发展和科技的不断进步,我国的战略产业行业将迎来更多的机遇和挑战。在新一轮科技革命和产业变革的大背景下,我国的战略产业行业将继续保持快速增长的势头,特别是在新能源、新材料、人工智能、生物医药等领域有着巨大的发展潜力。同时,我国在国家战略、政策引导和市场需求等方面都将为战略产业行业的发展提供更多的支持和保障。

前瞻经济学人APP资讯组

更多本行业研究分析详见前瞻产业研究院《中国生物医药行业发展前景预测与投资战略规划分析报告》

同时前瞻产业研究院还提供产业大数据、产业研究报告、产业规划、园区规划、产业招商、产业图谱、智慧招商系统、行业地位证明、IPO咨询/募投可研、IPO工作底稿咨询等解决方案。在招股说明书、公司年度报告等任何公开信息披露中引用本篇文章内容,需要获取前瞻产业研究院的正规授权。

更多深度行业分析尽在【前瞻经济学人APP】,还可以与500+经济学家/资深行业研究员交流互动。

加载中...