新浪财经

重磅!2024年中国心脏瓣膜行业政策汇总及解读(全)促进新型人工心脏瓣膜产品应用

前瞻网

关注

转自:前瞻产业研究院

心脏瓣膜行业主要上市公司:佰仁医疗(688198.SH)、蓝帆医疗(002382.SZ)、乐普医疗(300003.SZ)、心泰医疗(02291.HK)、启明医疗(02500.HK)、沛嘉医疗(09996.HK)、健世科技(09877.HK)、微创医疗(00853.HK)、心通医疗(02160.HK)等

本文核心数据:中国心脏瓣膜行业政策历程、中国心脏瓣膜行业政策汇总及解读、中国各省市心脏瓣膜行业政策汇总及解读

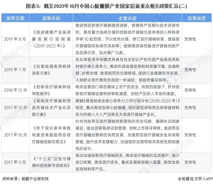
政策历程图

2017年,我国发布了一系列政策规划,包括《“十三五”医疗器械科技创新专项规划》、《“十三五”卫生与健康科技创新专项规划》、《高端医疗器械和药品关键技术产业化实施方案》等,要求加强创新医疗器械研发,推动医疗器械的品质提升,减少进口依赖,降低医疗成本,重点发展新型植入装置、新型生物医用材料等产品。重点推动包括心脏瓣膜、组织器官诱导再生和修复材料在内的植入介入产品等五大类医疗器械产业化。

2018-2021年,《创新医疗器械特别审批程序》、《治理高值医用耗材改革方案》、《医疗器械监督管理条例》等政策规划相继发布,将医疗器械创新纳入发展重点,对创新医疗器械予以优先审评审批,支持创新医疗器械临床推广和使用;要求有关部门要贯彻实施国家医疗器械产业规划和引导政策,完善医疗器械创新体系,支持医疗器械的基础研究和应用研究,促进医疗器械新技术的推广和应用,在科技立项、融资、信贷、招标采购、医疗保险等方面予以支持。

“十四五”期间,《“十四五”医疗装备产业发展规划》、《“十四五”医药工业发展规划》、《“十四五”卫生与健康科技创新专项规划》等政策规划在原有政策基础上,要求加快有源植介入器械研制,推动先进材料、3D打印等技术应用,提升植介入器械生物相容性及性能水平。同时,国家推动医疗器械产品供给向“产品+服务”转型,培育一批科研开发与技术创新能力强、质量管理优秀的系统集成方案领军品牌和智能制造、服务型制造标杆品牌。

国家层面政策汇总及解读

——国家层面心脏瓣膜行业政策汇总

近年来,国家出台了一系列政策鼓励心脏瓣膜产业发展,提出强化关键核心技术攻关,提高产业化技术水平和推动创新药和高端医疗器械产业化与应用,加快新产品产业化进程,促进创新产品推广应用。

——《“十四五”医疗装备产业发展规划》解读

2021年12月,工信部、国家卫生健康委员会、发改委等十部门联合发布《“十四五”医疗装备产业发展规划》,提出到2025年,我国医疗装备产业基础高级化、产业链现代化水平明显提升,主流医疗装备基本实现有效供给,高端医疗装备产品性能和质量水平明显提升,初步形成对公共卫生和医疗健康需求的全面支撑能力。

在心脏瓣膜产业,规划提出要加快植入式心脏起搏、心衰治疗介入、神经刺激等有源植介入器械研制;发展生物活性复合材料、人工神经、仿生皮肤组织、人体组织体外培养、器官修复和补偿等;推动先进材料、3D打印等技术应用,提升植介入器械生物相容性及性能水平。

——《“十四五”卫生与健康科技创新专项规划》解读

当前,健康产业整体呈现跨界融合、集群发展态势,以创新药物、高端医疗器械为主体的医药产业快速增长。但我国健康产业还存在一些明显的短板,靶向新药、高端诊疗设备、高附加值医用耗材仍主要依赖进口,关键核心技术自主创新不足,迫切需要加强科技创新,突破制约我国健康产业发展的技术瓶颈,提高健康产业国际竞争力。

《“十四五”卫生与健康科技创新专项规划》提出,到2025年,国家卫生与健康科技创新能力和创新体系效能显著提升,重点前沿领域实现重要突破,重大疾病防控技术取得重要进展,高端医疗产品国产化率进一步提高。

各省市层面的政策汇总及解读

——省市层面心脏瓣膜行业政策汇总

我国各省市参照《“十四五”医疗装备产业发展规划》、《“十四五”医药工业发展规划》、《“十四五”医疗装备产业发展规划》等政策规划,以拉长长板、打响品牌为重点,推动心脏瓣膜植(介)入器械向数字化、智能化、自主化方向发展,全面增强产品美誉度、品牌认可度与行业影响力。各省市相关政策规划如下:

——《湖北省医药产业“十四五”发展规划》解读

2022年1月,湖北发布《湖北省医药产业“十四五”发展规划》,鼓励积极发展生物医用材料、可降解材料、组织器官诱导再生和修复材料,加快新型医用植(介)入产品的设计和生产突破。规划中提出,到2025年末,湖北省医药、医疗设备及器械制造业规上企业营业收入较2020年实现倍增,总量规模迈上新台阶,全国位次不断提升。

——省市层面心脏瓣膜行业发展目标对比

为贯彻国家层面提出的《“十四五”医疗装备产业发展规划》、《“十四五”医药工业发展规划》、《“十四五”医疗装备产业发展规划》等政策规划,甘肃提出培育全碳双叶型人工机械心脏瓣膜生产龙头企业,助力医疗器械、新型生物材料、高端医药用包材、高品质药用辅料等产业高质量发展;江苏重点发展人工心脏,推动产品向小型化、桌面化、移动化方向发展。我国各省市为加快推动心脏瓣膜产业创新发展,纷纷在心脏瓣膜行业等方面做出规划:

更多本行业研究分析详见前瞻产业研究院《中国心血管接入器械行业市场前瞻与投资战略规划分析报告》。

同时前瞻产业研究院还提供产业大数据、产业研究报告、产业规划、园区规划、产业招商、产业图谱、智慧招商系统、行业地位证明、IPO咨询/募投可研、IPO工作底稿咨询等解决方案。在招股说明书、公司年度报告等任何公开信息披露中引用本篇文章内容,需要获取前瞻产业研究院的正规授权。

更多深度行业分析尽在【前瞻经济学人APP】,还可以与500+经济学家/资深行业研究员交流互动。

加载中...