新浪财经

【最全】2023年中国轻医美产业上市公司全方位对比(附业务布局汇总、业绩对比、业务规划等)

前瞻网

关注

转自:前瞻产业研究院

行业主要上市公司:爱美客(300896)、昊海生科(688366)、华熙生物 (688363)、华东医药(000963)、朗姿股份(002612)、华韩整形(430335)等

本文核心数据:轻医美上市企业经营情况;轻医美上市企业业务布局等

轻医美产业上市公司汇总

中国轻医美行业上游主要包括原料和器械生产企业,中游为轻医美服务机构,下游则为轻医美项目消费者。目前,中国轻医美产业链包含的上市企业数量较少,具体包括:

原料和器械生产企业:爱美客(300896)、昊海生物(688366)、华东医药(000963)、华熙生物(688363)、复星医药(600196)、鲁商发展(600223)、四环医药(00460)等;

轻医美机构:华韩股份(430335)、瑞丽医美(02135)、新氧(SY)、朗姿股份(002612)、爱尔眼科(300015)、国际医学(000516)、苏宁环球(000718)等。

轻医美产业上市公司轻医美业务布局

从业务布局占比来看,爱美客、华韩股份、瑞丽医美等上市公司均专注于轻医美领域,轻医美业务占比较高;华熙生物虽为轻医美产业上游龙头公司,旗下透明质酸产能排在市场前列,公司也通过透明质酸积极将产品拓宽至护肤、食品等领域,因此总体上看,轻医美业务占比不高。从销售网络布局来看,医美原料和器械生产企业均将自己的业务版图扩展到海外市场,而线下开设的医疗机构则仍以国内市场为主。

轻医美产业上市公司相关业绩对比

近年来,我国着重打击轻医美行业乱象丛生的现象,监管趋于严格,企业获利空间受到一定挤压,轻医美尽管以“不用开刀”广受消费市场和创业者欢迎,但仍然属于医疗范畴,也同样受到严格的监管。从毛利率水平看,上游原料及相关器械企业壁垒较高,产品技术性强,整体毛利率水平较高,均在70%以上,部分企业如爱美客等,达到了90%;中游轻医美机构易受到监管、消费环境等因素影响,毛利率普遍在40%-55%左右。

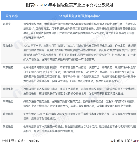
轻医美产业上市公司相关业务规划

目前,轻医美已成为医美行业最热门的赛道,成为社会广泛关注的消费热点。行业在迎来发展新机遇的同时,也面临着日益严格的监管环境以及核心人群对相应产品和服务的需求的多元化改变,面对错综复杂的市场环境和激烈的竞争,上游厂商和轻医美服务机构也在积极通过合作或自主开发等方式,丰富企业产品供给,并积极调整自身业务布局,寻找新的发展增长点。

更多本行业研究分析详见前瞻产业研究院《中国医疗美容行业市场需求预测与投资战略规划分析报告》。

同时前瞻产业研究院还提供产业大数据、产业研究报告、产业规划、园区规划、产业招商、产业图谱、智慧招商系统、行业地位证明、IPO咨询/募投可研、IPO工作底稿咨询等解决方案。在招股说明书、公司年度报告等任何公开信息披露中引用本篇文章内容,需要获取前瞻产业研究院的正规授权。

更多深度行业分析尽在【前瞻经济学人APP】,还可以与500+经济学家/资深行业研究员交流互动。

加载中...