新浪财经

汇发〔2023〕28号国家外汇管理局关于进一步深化改革 促进跨境贸易投资便利化的通知

贸易金融

关注

国家外汇管理局关于进一步深化改革 促进跨境贸易投资便利化的通知

国家外汇管理局各省、自治区、直辖市、计划单列市分局;各全国性中资银行:

为深入贯彻落实党中央、国务院决策部署,进一步促进跨境贸易投资便利化,切实提升外汇管理服务实体经济能力,国家外汇管理局决定进一步深化外汇管理改革,便利市场主体合规办理跨境贸易投资业务,以高水平开放促进高质量发展。现就有关事项通知如下:

一、推进贸易外汇收支便利化

(一)优化市场采购贸易外汇管理。市场采购贸易项下委托第三方报关出口的市场主体以自身名义办理收汇的,应满足以下条件:

1、从事市场采购贸易的市场主体已在地方政府市场采购贸易联网平台备案。市场采购贸易联网平台应能采集交易、出口全流程信息,并提供与企业、个体工商户对应的出口明细数据。

2、经办银行采取系统与市场采购贸易联网平台对接或通过网页登录等其他必要技术手段,识别客户身份,审核交易背景的真实性,防范交易信息重复使用。

(二)放宽加工贸易收支轧差净额结算。银行为企业办理进料对口收付汇抵扣业务资金结算,即出口货款和进口料件货款轧差后净额结算的,应满足以下条件:

1、企业自境外交易对手方购买料件加工后,将成品卖给同一境外交易对手。

2、企业开展进料对口收付汇抵扣业务前,需持相关材料至银行说明,由银行在货物贸易外汇监测系统主体标识功能中添加“进料对口抵扣企业”标识。

3、企业应合理安排轧差周期,及时结清应收应付款项,原则上每个季度轧差净额结算不少于1次。

银行应按照展业原则审核业务真实性和合理性,为“进料对口抵扣企业”标识企业办理进料对口收付汇抵扣业务,并按要求办理实际收付数据和还原数据申报(申报要求见附件1)。

(三)完善委托代理项下跨境贸易资金收付。代理方因破产、银行账户被冻结等情形,导致确实无法办理货物贸易收付汇时,银行可按照展业原则,在确认收支的真实性和合理性后,为委托方审慎办理货物贸易收付汇,并在涉外收支申报交易附言中标注“非报关人+委托方收付汇+XXX(代理方名称)”。

(四)便利境内机构经营性租赁业务外汇资金结算。

境内机构(以下简称承租方)使用自有外汇收入向境内租赁公司(以下简称出租方)支付境内经营性租赁(含飞机、船舶、大型设备)外币租金的,应满足下列条件:

1、承租方拥有稳定的外汇收入来源,且外汇收入具有一定规模;承租方年度支付外币租金原则上不低于等值1亿美元,且支出需求合理;承租方已纳入贸易外汇收支便利化优质企业;

2、出租方购买租赁物的资金50%以上来源于外币债务,或自境外租入租赁物需对外支付外币租金。出租方收取的外币租金收入原则上不得结汇使用(上缴境内税款、注销清算的除外),可用于支付境外租金、归还外币债务、向境外支付租赁物货款以及符合外汇局规定的其他外汇支出。

银行应遵循展业原则,在审核业务真实性和合理性后办理境内经营性租赁外币租金划转业务。承租方应在《境内汇款申请书》等交易附言栏目中填写经营性租赁合同号并标明“外币租金支付”字样;出租方应在《境内收入申报单》交易附言栏目中填写经营性租赁合同号并标明“外币租金收取”字样。

二、扩大资本项目便利化政策

(五)全国推广跨境融资便利化试点政策。将科技型中小企业纳入跨境融资便利化试点主体范围,进一步支持中小企业科技创新。天津、上海、江苏、山东(含青岛)、湖北、广东(含深圳)、四川、陕西、北京、重庆、浙江(含宁波)、安徽、湖南、海南省(市)辖内符合条件的高新技术、“专精特新”和科技型中小企业,可在不超过等值1000万美元额度内自主借用外债。其他地区辖内符合条件的高新技术、“专精特新”和科技型中小企业,可在不超过等值500万美元额度内自主借用外债(实施细则见附件2)。

(六)放宽境外直接投资(ODI)前期费用规模限制。取消境内企业境外直接投资前期费用累计汇出额不超过等值300万美元的限制,但累计汇出额不得超过中方拟投资总额的15%。

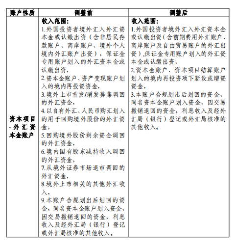
(七)便利外商投资企业(FDI)境内再投资项下股权转让资金和境外上市募集资金支付使用。将资本项目资产变现账户调整为资本项目结算账户(相关账户整合方案见附件3)。境内股权出让方(含机构和个人)接收境内主体以外币支付的股权转让对价资金,以及境内企业境外上市募集的外汇资金,可直接汇入资本项目结算账户。资本项目结算账户内资金可自主结汇使用。境内股权出让方接收外商投资企业以结汇所得人民币资金(来源于直接结汇所得或结汇待支付账户内的人民币资金)支付的股权转让对价资金,可直接划转至境内股权出让方的人民币账户。

三、优化资本项目外汇管理

(八)完善资本项目收入使用负面清单管理。非金融企业的资本金、外债项下外汇收入及其结汇所得人民币资金的使用应遵循真实、自用原则,不得直接或间接用于国家法律法规禁止的支出;除另有明确规定外,不得直接或间接用于证券投资或其他投资理财(风险评级结果不高于二级的理财产品及结构性存款除外);不得用于向非关联企业发放贷款(经营范围明确许可的情形以及中国(上海)自由贸易试验区临港新片区、中国(广东)自由贸易试验区广州南沙新区片区、中国(海南)自由贸易港洋浦经济开发区、浙江省宁波市北仑区等4个区域除外);不得用于购买非自用的住宅性质房产(从事房地产开发经营、房地产租赁经营的企业除外)。

(九)取消外债账户异地开立核准。允许确有合理需求的非金融企业到注册地所属外汇分局之外的其他地区银行开立外债账户。

鼓励银行将更多优质企业纳入资本项目收入支付便利化范畴;根据企业实际需求,进一步丰富跨境投融资产品和汇率风险管理产品,优化业务流程;按照展业原则做好客户尽调,利用科技手段加强事后监测,为真实合规的跨境投融资提供更加便捷高效的跨境资金结算服务;如发现异常可疑情况,及时报告。各分局应加强对上述业务的事中事后监管与核查检查,指导银行、企业合规开展业务。

本通知自发布之日起实施(其中,第七项自2024年6月3日开始实施)。以前规定与本通知不符的,以本通知为准,具体修改条款详见附件4。国家外汇管理局各省(市)分局接到本通知后,应及时转发辖内地(市)分局、城市商业银行、农村商业银行、外资银行、农村合作银行。

特此通知。

1.加工贸易收支轧差净额结算申报要求

2.跨境融资便利化业务实施细则

3.资本项目结算账户整合方案

4.国家外汇管理局予以修改的4件外汇管理规范性文件中部分条款

国家外汇管理局

2023年12月4日

附件1

加工贸易收支轧差净额结算申报要求

银行为“进料对口抵扣企业”标识企业办理进料对口收付汇抵扣业务,应按如下要求办理实际收付数据和还原数据申报:

对实际收付款数据的申报,实际收付款数据不为零时,企业应通过办理实际对外收付款交易的境内银行进行申报,境内银行应将实际收付款信息交易编码申报在“999999-有实际资金收付的集中或轧差结算”项下。实际收付款数据为零时(轧差净额结算合计值为零),境内银行应虚拟一笔结算值为零的涉外付款,填写《境外汇款申请书》,收付款人名称均为该企业,交易编码申报在“999998-无实际资金收付的集中或轧差结算”项下,“收款人常驻国家(地区)”为“中国”,其他必输项可视情况填报或填写“N/A”。境内银行应在实际对外收付款之日(轧差净额结算合计值为零时,为轧差结算日或会计结算日)(T)后的第1个工作日(T+1)中午12:00前,完成实际收付款数据的报送工作。

对还原数据的申报,企业在申报实际收付数据的当日,根据全收全支原则,向实际办理或记账处理对外收付款业务的银行提供还原数据的基础信息和申报信息。境内银行应在实际收付款之日(T)后的第1个工作日(T+1)中午12:00前,完成还原数据基础信息的报送工作第5个工作日(T+5)前,完成还原数据申报信息的报送工作。申报单号码由发生实际收付款的银行编制,交易编码和交易附言按照实际交易性质填报。境内银行应将还原数据的“银行业务编号”填写为所对应的实际收付款数据的申报号码。境内银行应为企业提供申报渠道等基础条件,并负责将还原数据的基础信息和申报信息传送到外汇局。

附件2

跨境融资便利化业务实施细则

第一条   本实施细则所称高新技术企业是指经国家或地方相关部门认证的具有知识产权、技术或工艺先进、市场前景良好的创新型企业;“专精特新”企业是指经国家或地方相关部门认证的具有“专业化、精细化、特色化、新颖化”特征的企业;科技型中小企业是指经相关部门认证的依托一定数量的科技人员从事科学技术研究开发活动,取得自主知识产权并将其转化为高新技术产品或服务,从而实现可持续发展的中小企业。

第二条   符合条件的高新技术企业、“专精特新”企业、科技型中小企业可按照本实施细则参加跨境融资便利化业务,在一定额度内自主借用外债(以下简称便利化业务)。

第三条   参与便利化业务的企业应符合以下条件:

(一)成立时间一年(含)以上且存在实际经营活动的非金融企业(房地产企业、地方政府融资平台企业除外)。

(二)获得国家或地方相关部门认证的高新技术、“专精特新”企业或科技型中小企业。

(三)如为货物贸易外汇收支名录内企业,其货物贸易外汇管理分类结果应为A类。

(四)近两年无外汇行政处罚记录(成立不满两年的,自成立之日起无外汇行政处罚记录)。

(五)宏观审慎模式不适用或无法满足企业实际对外债务融资需求。

参与便利化业务的企业中不再符合上述条件的,则不得再行开展便利化业务。企业仍持有采用便利化业务登记的外债,可将外债持有至到期,外债资金仍可正常使用,待还本付息完毕后可按规定注销该外债。企业新借入外债,需延续开展便利化业务前所选用的外债模式借用外债;开展便利化业务前未选择过外债模式外商投资企业,可自主选择全口径跨境融资宏观审慎或“投注差”模式借债。通过便利化业务登记的外债如有余额,需占用企业的外债额度。

第四条   企业申请参与便利化业务,应在办理外债签约登记时向所在地外汇局提交以下材料:

(一)申请书(含近两年无外汇违规行政处罚记录的情况说明)。

(二)营业执照复印件。

(三)高新技术和“专精特新”企业需提交国家或地方相关部门认证为高新技术或“专精特新”企业的证明材料原件和复印件,科技型中小企业需在“全国科技型中小企业信息服务平台”打印企业获得认证的相关公告和科技管理部门为企业赋予的科技型中小企业入库登记编号。

(四)借款意向书或借款合同原件及其主要条款复印件。文本为外文的,应另附主要条款的中文译本原件。

(五)上一年度或最近一期经审计的财务报告原件和复印件。

以上材料除申请书外原件验后返还,复印件加盖企业公章由所在地外汇局留存。

第五条  参与企业申请的便利化额度原则上不应超过所在地区企业跨境融资便利化额度上限。

对于发展前景较好、属于国家重点支持行业和领域的企业,实际融资需求确需超出额度上限的,所在地省(市)分局经集体审议可以作出决定。

企业参与便利化业务借用外债,在签约登记后一年内未实际发生提款的,所在地外汇局可将该笔外债签约登记注销。企业需再次申请参与便利化业务的,可按照本实施细则规定重新申请。

第六条   参与便利化业务的企业,不再适用全口径跨境融资宏观审慎及外债“投注差”管理规定。企业在参与便利化业务前已借用尚未偿还的外债余额,占用便利化业务额度。

第七条   企业参与便利化业务借用的外债,原则上应调回境内并在经营范围内使用,遵循以下要求:

(一)不得直接或间接用于国家法律法规禁止的支出。

(二)除另有明确规定外,不得直接或间接用于证券投资或其他理财投资(风险评级结果不高于二级的理财产品及结构性存款除外)。

(三)不得用于向非关联企业发放贷款,经营范围明确许可的情形除外。

(四)不得用于购买非自用的住宅性质房产(从事房地产开发经营、房地产租赁经营的企业除外)。

适用《国家外汇管理局关于在上海自由贸易试验区临港新片区等部分区域开展跨境贸易投资高水平开放试点的通知》(汇发〔2021〕35号,以下简称35号文件)规定的企业,其外债资金使用范围仍按照35号文件执行。

第八条   所在地外汇局应密切跟踪监测便利化业务开展情况,依法对参与企业进行监督管理,防范跨境资金流动风险。

第九条   国家外汇管理局可根据国家宏观调控政策、外汇收支形势及便利化业务开展情况,对便利化业务地区范围、参与企业范围、便利化业务额度上限等依法进行调整。

第十条   参与企业未按本实施细则办理便利化业务的,外汇局可根据《中华人民共和国外汇管理条例》进行处罚。

第十一条  本实施细则由国家外汇管理局负责解释。

第十二条  本实施细则未明确事项,依照现行外债管理相关规定执行。

附件3

资本项目结算账户整合方案

资本项目结算账户整合是指,将部分账户按照使用特性进行取消和调整,整合为统一的资本项目结算账户。主要内容如下:

一、账户整合工作要求

(一)将“资本项目-资产变现账户(2103)”调整为“资本项目-结算账户(2103)”(以下或称资本项目结算账户)。

1.整合规则

更新账户类型代码表:“资本项目-资产变现账户(2103)”更新为“资本项目-结算账户(2103)”,代码沿用2103。

2.历史数据处理

已开立且尚未关户的“资本项目-资产变现账户(2103)”,不强制要求关户,由各银行根据下表中的账户刷新规则对留存账户的账户性质名称进行刷新操作:

(二)调整资本项目结算账户和外汇资本金账户收支范围:将外商直接投资(FDI)境内再投资项下股权转让资金和境内企业境外上市募集资金纳入资本项目结算账户。

1.账户收支范围调整规则

(1)“资本项目-结算账户(2103)”和“资本项目-外汇资本金账户(2102)”(以下简称外汇资本金账户)收支范围调整见附表。

(2)新开立资本项目结算账户的主体应为FDI企业中转外项下的境内股权出让方、境内再投资项下的境内股权出让方、境外投资中发生减资、转股、清算等资本项目变动收入的境内主体、境内环境权益出让方或境外上市的境内企业。新开立资本项目外汇资本金账户的主体应为外商投资企业、接收境内外汇再投资的主体。

(3)银行应区分接收外汇资金的不同性质,分别开立资本项目结算账户和外汇资本金账户,并在报送账户数据时填写相应业务编号。

资本项目结算账户:用于接收境内股权转让对价的,在报送账户开户数据时,“外汇局批件号/备案表号/业务编号”一栏应填写以“16”开头的业务编号;用于接收FDI企业支付境内再投资股权转让对价资金的,应填写以“19”开头的业务编号;用于接收境外上市首发募集资金的,应填写以“27”开头的业务编号,境外上市增发可共用境外上市首发开立的账户,也可单独开立账户(境外上市增发募集资金单独开立资本项目结算账户应填写以“28”开头的业务编号);接收境外投资企业减资所得的,填写以“36”开头的业务编号;用于接收境外股权转让对价的,填写以“37”开头的业务编号;接收境外企业清算所得的,填写以“43”开头的业务编号;境外上市回购开立资本项目结算账户,应填写以“29”开头的业务编号;接收环境权益交易价款的,无需填写业务编号。

外汇资本金账户:用于接收外国投资者汇入的外商投资企业资本金的,填写以“14”开头的业务编号;用于接收境内再投资新设或增资外汇资金的,应填写以“19”开头的业务编号。

(4)开户主体可根据业务需要开立一个或多个账户,可异地开户。

2.历史数据处理

对于用于接收外商直接投资(FDI)境内再投资项下股权转让资金或境内企业境外上市募集资金的存量“资本项目-外汇资本金账户(2102)”,处理思路如下:

(1)用于接收境内企业境外上市募集资金的存量“资本项目-外汇资本金账户(2102)”,不强制要求关户,按以下思路处理:一是原则上维持原账户不变,按照附表中调整前的收支范围要求办理账户收支业务,直至账户关户。二是对于企业确有需要的,且账户仅用于境外上市业务(即账户开户数据中的“外汇局批件号/备案表号/业务编号”一栏填写的是以“27”或“28”开头的业务编号),则各银行可于政策实施以后,将原“资本项目-外汇资本金账户(2102)”中资金原币划转至新开立(如需)的“资本项目-结算账户(2103)”。三是银行应按《金融机构外汇业务数据采集规范(1.3版)》要求向外汇局报送账户、划转数据。

(2)用于接收FDI境内再投资项下股权转让外汇资金的存量“资本项目-外汇资本金账户(2102)”,不强制要求关户,按以下思路处理:一是原则上维持原账户不变,按照附表中调整前的收支范围要求办理账户收支业务,直至账户关户。二是对于企业确有需要的,且账户仅用于接收FDI境内再投资项下股权转让资金(即账户开户数据中的“外汇局批件号/备案表号/业务编号”一栏填写的是以“19”开头的业务编号,且开户主体为境内股权出让方),则各银行可于政策实施以后,将原“资本项目-外汇资本金账户(2102)”中资金原币划转至新开立(如需)的“资本项目-结算账户(2103)”。三是银行应按《金融机构外汇业务数据采集规范(1.3版)》要求向外汇局报送账户、划转数据。

(3)用于接收FDI境内再投资项下股权转让人民币资金(来源于直接结汇所得或结汇待支付账户内的人民币资金)的存量“资本项目-结汇待支付账户(2113)”,不强制要求关户,按以下思路处理:一是原则上维持原账户不变,按照“资本项目-结汇待支付账户(2113)”的收支范围要求办理账户收支业务,直至账户关户。二是对于企业确有需要的,且账户仅用于接收FDI境内再投资项下股权转让人民币资金(即账户开户数据中的“外汇局批件号/备案表号/业务编号”一栏填写的是以“19”开头的业务编号,且开户主体为境内股权出让方),则各银行可于政策实施以后,将原“资本项目-结汇待支付账户(2113)”中资金原币划转至企业的人民币账户。三是银行应按《金融机构外汇业务数据采集规范(1.3版)》要求向外汇局报送账户、划转数据。

二、银行需完成的工作

(一)按照要求刷新历史数据(由于采取国家外汇管理局和银行分别刷新的方式,所以已报送过的账户开关户、变更及收支余信息不需要重复报送);

(二)更新账户性质代码表;

(三)修订相关的银行内部制度;

(四)修改相应的操作规程,确保已废止的账户性质不再开立新的账户;对刷新性质后继续使用的账户,按照刷新后账户性质的相关规定办理账户相关交易并及时向外汇局报送数据;

(五)根据业务办理需要,升级业务系统和数据报送接口;

(六)开展政策宣讲和业务培训,保证账户清理整合工作顺利实施。

三、时间安排

银行应于2024年5月31日(周五)前完成制度政策修订、信息系统调整和历史数据处理等准备工作,并应于2024年5月31日(周五)18:00至6月2日(周日)18:00之间完成刷新历史数据、更新账户类型代码表及上线配套系统功能等工作。

附件4

国家外汇管理局予以修改的4件外汇管理规范性文件中部分条款

一、将《国家外汇管理局关于印发〈经常项目外汇业务指引(2020年版)〉的通知》(汇发〔2020〕14号)附件《经常项目外汇业务指引(2020年版)》第四十六条和《国家外汇管理局关于支持贸易新业态发展的通知》(汇发〔2020〕11号)第五条同时修改为“市场采购贸易项下委托第三方报关出口的市场主体以自身名义办理收汇的,应满足以下条件:(一)从事市场采购贸易的市场主体已在地方政府市场采购贸易联网平台备案。市场采购贸易联网平台应能采集交易、出口全流程信息,并提供与企业、个体工商户对应的出口明细数据;(二)经办银行采取系统与市场采购贸易联网平台对接或通过网页登录等其他必要技术手段,识别客户身份,审核交易背景的真实性,防范交易信息重复使用”。

二、将《国家外汇管理局关于进一步改进和调整资本项目外汇管理政策的通知》(汇发〔2014〕2号)第三条第(一)项修改为“境外直接投资前期费用(以下简称前期费用)累计汇出额不超过中方投资总额的15%,境内机构(不含境内银行)可凭有关材料到所在地银行办理前期费用登记”;第三条第(二)项修改为“前期费用累计汇出额超过中方投资总额15%的,境内机构(不含境内银行)应向所在地外汇局提供其已向境外直接投资主管部门报送的书面申请及境内机构参与投标、并购或合资项目的相关真实性证明材料办理前期费用登记”。

三、将《国家外汇管理局关于进一步促进跨境贸易投资便利化的通知》(汇发〔2019〕28号)第二条第二款第一句修改为“非投资性外商投资企业以资本金原币划转开展境内股权投资的,被投资企业应按规定办理接收境内再投资登记并开立资本金账户接收资金,无需办理货币出资入账登记,出让股权的境内机构应按规定办理接收境内再投资登记并开立资本项目结算账户接收股权转让对价”。

四、将《国家外汇管理局关于改革和规范资本项目结汇管理政策的通知》(汇发〔2016〕16号)中第四条第二款第(二)项和第(四)项分别修改为“(二)除另有明确规定外,不得直接或间接用于证券投资或其他投资理财(风险评级结果不高于二级的理财产品及结构性存款除外)”和“(四)不得用于购买非自用的住宅性质房产(从事房地产开发经营、房地产租赁经营的企业除外)”。

关于《国家外汇管理局关于进一步深化改革 促进跨境贸易投资便利化的通知(征求意见稿)》公开征求意见的反馈

《国家外汇管理局关于进一步深化改革 促进跨境贸易投资便利化的通知(征求意见稿)》(以下简称《通知》)于2023年7月24日至8月2日通过国家外汇管理局网站和微信平台向社会公开征求意见。意见征求期间,共收到23条意见建议,经充分研究论证,绝大多数已采纳吸收。意见主要有以下内容:

一、建议境内机构经营性租赁业务中,允许出租方收取的外币租金在特殊情况下结汇使用。

采纳情况:予以采纳。已将相关表述修改为“出租方收取的外币租金收入原则上不得结汇使用(上缴境内税款、注销清算的除外),可用于支付境外租金、归还外币债务、向境外支付租赁物货款以及符合外汇局规定的其他外汇支出”。

二、建议开展经营性租赁业务境内外币计价结算的承租方适用条件,由服务贸易外汇收支便利化优质企业调整为已取得货物贸易或服务贸易外汇收支便利化优质企业。

采纳情况:予以采纳。已将表述修改为“承租方已纳入贸易外汇收支便利化优质企业”,不区分货物贸易和服务贸易。

三、建议对于将账户性质变更提供一段时间的过渡期,再正式实施。

采纳情况:予以采纳。根据对部分银行的调研情况,在《通知》中明确涉及系统升级改造的个别政策将在半年后正式实施。

四、建议在文中明确适用上海临港等四个区域高水平开放试点政策的企业可就《通知》中“负面清单”的“不得用于向非关联企业发放贷款”政策或者四个区域相关试点政策,择优办理。

采纳情况:予以采纳。已在《通知》第八条“负面清单”中将四个高水平开放试点区域作为“不得用于向非关联企业发放贷款”的除外项,即四个试点区域实施的“负面清单”不含“不得用于向非关联企业发放贷款”政策。

五、建议明确境内企业境外上市募集资金是否属于资本项目收入范畴,是否仍需遵循《通知》第八条资本项目收入使用“负面清单”的“四不得”。

采纳情况:予以采纳。已在“负面清单”相应部分进行修改。

六、建议明确“(九)取消外债账户异地开立核准”中“确有合理需求”的具体情况。

采纳情况:未予以采纳。实践中,企业的需求复杂多样,如采用列举实例的方式难免会有未及时列入的情况,为不影响企业正常办理该业务,没有详细列举具体需求。

七、建议在跨境融资便利化业务实施细则中删除“净资产规模较小”的表述。

采纳情况:予以采纳。已删除该表述。

此外,涉及《通知》文字修改建议,我们已充分吸收。

下一步,国家外汇管理局将做好《通知》的实施工作,进一步提升跨境贸易投资自由化便利化水平,服务实体经济高质量发展。

来源:智汇大叔