新浪财经

新发路观察+丨董宇辉吉林小作文火了,这波流量吉林怎么接?

媒体滚动 2023.12.08 13:38

转自:中国吉林网

互联网时代,注意力是一种稀缺的资源。

凛冽巍峨的长白山下,流水处,万树含烟,抬头望,冰瀑挂川。水在云之上,云在峰之巅,时而化为雾,时而羽成仙……最近几天,董宇辉“小作文”式赞美吉林的视频引起全国网友围观。

12月9日-10日,东方甄选吉林专场。

作为行走的流量包,东方甄选主播董宇辉这波前置预热,“文案”绝对硬核。

设置悬念,点赞“主场”……董宇辉的热,也带出了吉林的火。

如同网友所言那样:“流量都是‘双向奔赴’的,头部主播叠加文旅资源,吉林想不出圈都难!”

的确如此,冬日吉林最近太“上分”了

海内外广撒“英雄帖”,推介“长白天下雪”;

奥运冠军武大靖、苏翊鸣,在吉林滑雪时与游客微笑互动;

世界寒地冰雪经济大会,搭建世界寒地冰雪经济区域高层对话与经贸合作新平台;

政策密集发布,推出发放消费券、设立冰雪交通补贴、对项目投资给予贷款贴息和资金奖补等3方面共11条优惠政策;

……

可谓是点亮冰雪,招招出奇。

吉林为啥这么拼?懂的都懂。

“十四五”时期,吉林省已将旅游业确定为三大万亿级支柱产业之一,冰雪旅游将占据半壁江山。

全新雪季,在中国冰雪“新一哥”排位赛中,吉林作为最有力的争夺者之一,自然雄心勃勃。

坐上冰雪“头部”交椅,得有资源有实力。

这一点,吉林“牌面”是透明的。

俯瞰中国冰雪地图,吉林是冰雪资源优良级梯队,放在世界也同样出色。

“粉雪”“静风”“暖阳”,是与落基山、阿尔卑斯山脉比肩的世界三大粉雪基地。

吉林省目前拥有各类滑雪场75家,雪道数量达到了319条,建成9大滑雪度假区。

其中,万科松花湖、万达长白山、吉林北大湖和通化万峰滑雪度假区已经成为国家级滑雪旅游度假区,其中北大湖滑雪场到今年年底,将成为全国首个接待量超过百万的滑雪度假区,也是亚洲单体接待规模第一的滑雪旅游度假区。北京冬奥组委官方发布的《北京2022年冬奥会和冬残奥会遗产报告集(2022)》显示,2018年—2020年,吉林冰雪旅游总资产投资额位列全国第一。

有雪,也有冰。

眼下,深受国内外广大冰雪爱好者青睐的长春冰雪新天地建设正在最后的冲刺。打造156万平方米的冰雪主题乐园,推出全长1260米的“千米空中雪漂流”,打造大型“雪容融”雕塑……景区计划于12月12日正式开园。

不久后,松原查干湖、白城莫莫格等地的各类冰雪活动也将精彩亮相……

如今,吉林省“西冰东雪”格局已形成,多点支撑的冰雪产品体系。

跟大家伙儿唠远了,还说开头流量那事儿啊。

在文旅融合的大背景下,“出圈”就是催化剂。

董宇辉自带流量。

吉林,也是懂流量的。

12月7日,“相约吉林粉雪”网络主题活动启动仪式在长春举行。

活动期间,50余名来自中央新闻网站、重点商业网站平台编辑记者和网评员、网络名人代表深入长春市、通化市、白山市、长白山保护开发区、梅河口市等地开展实地调研采访,近距离感受冰雪吉林、滑雪天堂的独特魅力;见证吉林“冰天雪地也是金山银山”的生动实践;讲述吉林打造世界级冰雪旅游胜地的奋进故事……

看这阵容超级强大。不出意外,一大波10万+作品要在吉林诞生了

为啥?吉林这地方“藏在深山人未识”爆款素材太多了!

吉林好商品,这波也是要起飞的节奏。

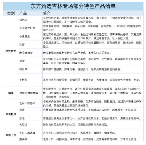
在直播货品方面,此次东方甄选将重点带货上百款吉林好物,包括农产品、美食、干货、水果等。据悉,这次出镜的吉林美食包括锅包肉、老式打糕、小鱼花生、冷面、辣白菜、东北麻辣烫、鸡架等。农产品方面,将有小町香米、玉米、长白山黑木耳、猴头菇等吉林特产。

懂流量的,还有吉林各地。

关于此次流量怎么接?主角们早已开动。

几个片段,呈现点滴。

吉林市为推动冰雪经济高质量发展取得新成效,持续打造“雾凇之都·滑雪天堂”城市品牌形象。

松原市查干湖冬捕久负盛名,今年12月28日第二十二届查干湖冰雪渔猎文化旅游节将盛大启幕,届时将开启观“圣湖腾鱼”、品“百锅炖鱼”、开启一场“踏雪寻鱼”——探秘查干湖渔猎文化之旅。

通化是新中国滑雪起源地、滑雪运动的摇篮,为扩大冰雪赛事影响力,计划12月份举办奥地利冬季运动高峰论坛和高山滑雪比赛,吸引来自中国、奥地利的冬季体育专业人士参赛,释放国际赛事引领效应。同时,高质量承办全省短道速滑锦标赛、花样滑冰锦标赛、雪上定向赛、大众滑雪赛等冰雪赛事和百万青少年上冰雪—高山滑雪、短道速滑、越野滑雪等系列活动。

长白山则创新打造新产品新服务新业态,精雕细琢“长白天下雪”文旅主IP,精心组织长白山粉雪节系列活动。

……

不仅如此,一些创意互动,也开始在微信朋友圈中,传播开来。

比如:

快来和董宇辉一起写吉林小作文的有奖征集!

松原查干湖“HI,又一次要相逢在大湖之上”文旅的推荐!

连“老铁去吉林滑雪呀”表情包都上线啦!

上述案例,只是吉林各地精准接“流量”的行动缩影。类似的案例,比比皆是。

总之,就是这波“流量密码”,吉林省拿捏的相当到位。

有人说,为啥向往的冬天在吉林?

数据能说话。

刚刚中国吉林网记者拿到了一组最新的大数据。

12月以来,随着北方滑雪场基本全部开板,滑雪客群规模也进一步提升。携程平台数据显示,截至12月6日,今年雪季平台上“滑雪+”相关产品搜索热度同比增长一倍以上,本周末滑雪门票订单量环比上月同期增长三成以上。

携程研究院战略研究中心高级研究员谢晓青介绍,滑雪客群体量今年仍保持稳定增长态势,初学群体规模进一步扩大。以滑雪为核心项目的旅游产品也不断丰富,一方面推动了“滑雪+”的碎片化产品开发和精细化运营,同时也带动了滑雪目的地的综合休闲业态发展。

注意啊,关键看点来了。

根据携程数据,截至12月6日,国内热门远途滑雪目的地包括:吉林市、哈尔滨、张家口、白山、阿坝藏族羌族自治州、丽江、乌鲁木齐、神农架、阿勒泰地区、北京。

长春净月潭冬景  摄影 郭亮

同时,预订12月目的地为长春的滑雪门票订单量同比增长628%,冰雪团队游产品订单量同比增长近15倍。预订12月长春滑雪门票订单客源地Top10为:上海、六安、苏州、沈阳、广州、深圳、天津、北京、阜宁、松原。

与此同时,预订12月目的地为吉林市冰雪团队游产品订单量同比增长71倍。预订12月吉林市滑雪门票订单客源地Top10为:上海、长春、杭州、北京、哈尔滨、广州、深圳、沈阳、苏州、南通。

省内省外游客都向往,“流量”妥妥变“留量”。

你说,冬日里这样的吉林,谁能不爱?

中国吉林网  吉刻APP

记者  栾喜良

编辑: 王韬

加载中...