新浪财经

2023年中国功能食品行业细分保健酒市场现状分析 2022年中国保健酒市场规模约529亿元【组图】

前瞻网

关注

转自:前瞻产业研究院

行业主要上市公司:汤臣倍健(300146);东阿阿胶(000423);西王食品(000639)等

本文核心数据:中国保健酒产量;中国保健酒市场规模

保健酒的定义及分类

保健酒是酒与药结合产生的全新酒品,是指喝后对人体有保健作用的酒,是传统药酒的分支,是普通白酒的延伸。其主要特点是在酿造过程中加入了药材,主要以养生健体为主,有保健强身的作用。

保健酒根据其原材料的不同,以及各产品的配方差别,形成了具有各种不同功效的保健酒种类。这些产品的类型主要包括肾功能保健酒、延年益寿保健酒、功能强化保健酒、营养保健酒和其他保健酒。

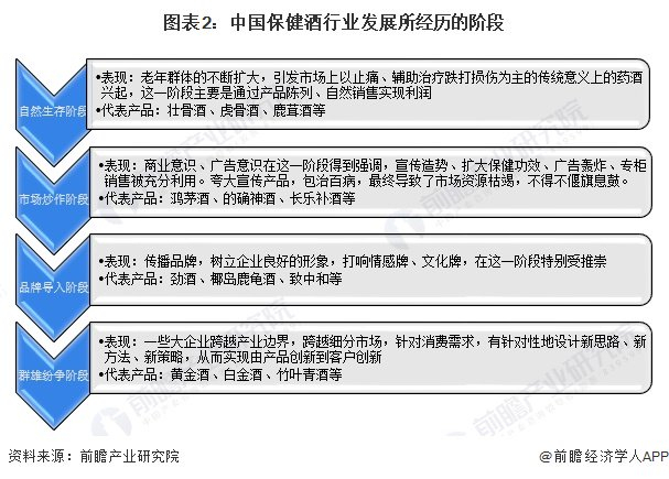
保健酒发展历程

保健酒已有数千年的历史,是中国医药科学的重要组成部分。中国的历代医药著作中几乎无一例外地有药酒治疾健身的记载。随着科学技术的进步,从中药浸酒的传统工艺的基础上已发展到利用萃取、浸提和生物工程等现代化手段,提取中药中的有效成份制成高含量的功能药酒。

具体来看,中国保健酒市场发展经历了自然生存、市场炒作、品牌导入以及群雄纷争等四个阶段。目前,我国保健酒行业正处于群雄纷争阶段,主要表现为大企业针对消费者需求,有针对地涉及新产品、新策略。

2022年中国保健酒市场规模超500亿元

近年来,我国保健酒市场扩张迅猛,产销两旺。据糖酒快讯数据,2018年,我国保健酒企业共生产保健酒89.1万千升,比2017年同比上涨7.9%。预计未来我国保健酒产量仍将继续增长,到2025年,全行业保健酒产量将达到133万千升左右,年均复合增长率达到5.9%。

从“无”到“有”,保健酒市场规模跳跃式增长。2001年我国保健酒行业市场规模仅8亿元,4年后的2005年实现了5倍增长达到了45亿元左右,并在2012年首次突破了100亿元。截止到2022年底,中国保健酒行业整体市场规模约达529亿元,2018-2022年年均复合增速达10%。

中国保健酒发展趋势

中国拥有悠久的保健酒酿造及饮用历史,保健酒文化源远流长。保健酒行业发展到今天,产业、市场、管理等都发生了很大的变化。居民收入水平的提高,生活质量的改善,国家内需政策的加强以及中国白领骨干精英“亚健康”趋势越来越严重,都极大地促进了保健酒行业的发展。

更多本行业研究分析详见前瞻产业研究院《中国功能食品行业品牌竞争与消费需求投资预测分析报告》。

同时前瞻产业研究院还提供产业大数据、产业研究报告、产业规划、园区规划、产业招商、产业图谱、智慧招商系统、行业地位证明、IPO咨询/募投可研、IPO工作底稿咨询等解决方案。在招股说明书、公司年度报告等任何公开信息披露中引用本篇文章内容,需要获取前瞻产业研究院的正规授权。

更多深度行业分析尽在【前瞻经济学人APP】,还可以与500+经济学家/资深行业研究员交流互动。

加载中...