爆火的国产冲锋衣,也被「卡脖子」
南风窗
“大街上穿骆驼的人,比沙漠里的骆驼还要多。”一位山西网友,道出国产冲锋衣品牌在市场上的火热。
今年冬天,冲锋衣成为街头巷尾最火的时尚单品。
在北京工作的女生吴瑶发现,通勤路上总能碰到穿冲锋衣的人,办公室里更是有三分之一的同事把冲锋衣当做“工服”来穿。
“风衣和大衣在北京都是美丽废物,只有冲锋衣抗风防雨还抗冻。”
质疑冲锋衣、理解冲锋衣、穿上冲锋衣成为很多人的心理路径。
社交平台上有关冲锋衣的穿搭分享帖/图源:小红书
曾经,“美丽冻人”是吴瑶的穿搭信条,哪怕气温零下也要穿大衣与毛衫裙。现如今,鹅绒内胆的三合一冲锋衣给了她大风天出门的勇气。
没有风从袖口倒灌的寒意,还有帽子可以抵御风雨,吴瑶觉得冲锋衣比大衣和羽绒服都更具性价比。
今年的“双11”期间,冲锋衣刷新了历年销售记录,不仅冲进淘宝“双11”消费榜前三,在京东的成交额也同比增长了200%。
东海证券研报显示,前三季度抖音冲锋衣销售额超25亿元,同比增长了273%。
不少国产户外品牌都在这波“冲锋衣热”中分得一杯羹。探路者、凯乐石、蕉下等国产品牌在今年“双11”的销售中,都表现抢眼。骆驼更是成为冲锋衣销售榜的“新科状元”。
2022年和2023年的前三季度,抖音冲锋衣品牌销售趋势/来源:飞瓜数据
不过,当品牌商家靠价廉多销的策略迅速占领市场份额、沉浸在喜悦中时,潜伏已久的危机正悄然而至——国产冲锋衣正被扼住“命运的后脖颈”。
盐财经记者了解到,具有防风透湿性能的高品质冲锋衣所必需的仿生面料技术、面漆配方等上游产业,几乎全部被国际公司垄断。
品牌专家杨大筠向盐财经记者坦言,中国几乎所有高端户外品牌的冲锋衣,在面料、功能与技术上,用的都是国外厂家的专利。
这意味着,一些国内商家每生产一件具备专业性能的冲锋衣,所需面料中有不少成本是向国外厂商支付的专利费。
看起来平平无奇的冲锋衣,难不成也遭遇“卡脖子”难题?
真假冲锋衣
在今年成为“街服”前,冲锋衣本就是户外运动服饰中一个重要单品。
冲锋衣在款式上分为硬壳与软壳两种,软壳面料会加防水层,但效果不如硬壳,由于硬壳的面料更为讲究,技术含量更高,通常售价比软壳更贵。
目前,冲锋衣的售价在市场上大概分为三级。500元以下的“入门款”是很多消费者的首选价位,500元-1000元的中间层会更具科技与“高级”,售价1000元以上的北面、始祖鸟等,则是中产们的挚爱。
始祖鸟掀起排队热潮/图源:小红书截图
根据《中国新闻周刊》的问卷调查,对于“选择冲锋衣会关注哪些方面”时,有72%的人会看重冲锋衣的颜值,舒适度与价格也在考量因素的前三名。关注透气性、结构工艺、科技面料的消费者,只有较少比例。
对于款式、价格等因素的优先考量,也决定了很多消费者买到的低价冲锋衣,可能落入商家的陷阱,买到一件“假”冲锋衣。这里“真”“假”并不指代品牌,而是指性能是否满足冲锋衣的国标要求。
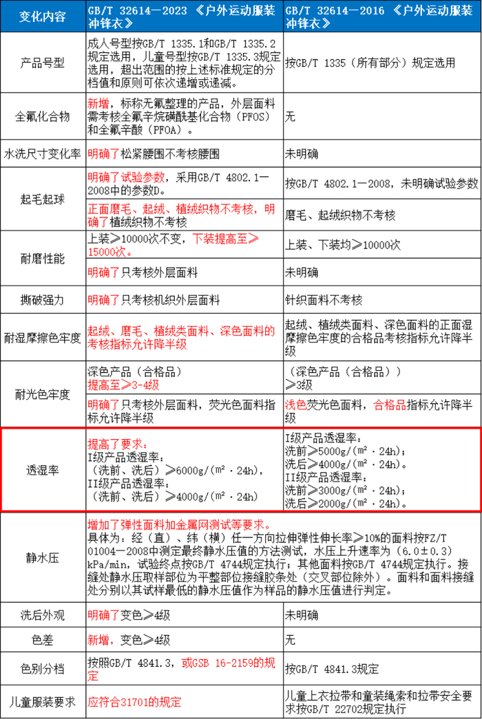
根据2016年国家标准化管理委员会首次发布的《户外运动服装冲锋衣》的执行标准,一件“真”的冲锋衣,除了满足冲锋衣的纤维含量、安全性指标、水洗尺寸变化率、耐磨性等基础性能外,还需满足防水性与透湿性两项硬性指标。
2023年9月,国家标准化管理委员会更新了《户外运动服装冲锋衣》标准,即GB/T32614-2023,这一新标准会在明年4月实施。
新标准对面料安全性和服用性能的部分参数进行修订,并将面料透湿率指标提高至I级产品(洗前、洗后)≥6000g/(m2·24h),II级产品(洗前、洗后)≥4000g/(m2·24h)。
《户外运动服装冲锋衣》标准新旧版本对比/图源:GTTC广检
在纺织品化学工程师姚蔚铭看来,目前市面上很多低于500元以下的冲锋衣,不过是披着冲锋衣外型的“雨衣”,“透湿性能很差,穿着也不舒服” 。
与商家常将水泼在冲锋衣上展示防水性不同,姚蔚铭认为,透湿性才是一件好冲锋衣的关键。
通俗来说,透湿性可以理解为透气性。即衣服外层的水渗透不进来,身体排出的汗又能及时蒸发出去。这对面料的要求非常高,“面料技术是冲锋衣业的核心壁垒”。
冲锋衣面料的功能性/图源:国家市场监督管理总局
姚蔚铭向盐财经记者解释称,如果运动后汗水捂在冲锋衣内排不出去,在户外运动中,人体失温速度会很快。
只有吊牌上有“冲锋衣”三个字的标注与满足国标标准,才可以说是一件合格的冲锋衣。不然只能称为是冲锋衣款式的夹克与外套。
消费者对冲锋衣概念不清尚可理解,很多服装销售人员却也分不清冲锋衣与风衣夹克的区别。
11月26日,盐财经记者以顾客身份走访了广州几家知名运动连锁服装店。在明确向销售人员提出想购买冲锋衣的需求后,李宁的导购店员为记者介绍的“冲锋衣”产品,吊牌上的名称为运动风衣。
名不副实,是冲锋衣行业里的乱象。
2020年央视新闻记者在调查中发现,线上宣传与实际产品名称不符的情况并不少见。同期在北京、天津、河北三地消费者协会联合发布的冲锋衣比较试验结果显示,50件样品中有近四成样品的功能性名不副实。超半数样品未执行冲锋衣标准。
商品名称与合格证上标示的名称不一致/图源:央视网
一些滥竽充数的不良商家,搅乱了良性市场。让一些踏踏实实做专业冲锋衣的品牌,戴上了“智商税”的帽子。
国产服装,还没有技术定价权
好的冲锋衣为什么售价不低?因为面料与制衣工艺都不便宜。
据纺织品化学工程师姚蔚铭观察,一件满足基本防风透湿性能的冲锋衣成本不算低,至少在大几百元左右。
面料至少在成本中能占去一半开支,这在服饰品牌管理专家杨大筠那里也得到了证实。
目前,冲锋衣所使用的面料分为两种。一种是化学涂层,一种是仿生材料。前者用料低廉,便宜的甚至可以卖20元每平米。一般来说,使用化学涂层的面料防水性越强,透湿性越差,“用它是把双刃剑”,杨大筠说。
仿生材料则可以做到既防水又透气,如与始祖鸟深度合作的美国生物材料厂商戈尔公司(Gore),其生产的防水、防辐射的功能性面料GORE-TEX,在世界范围内首屈一指。
杨大筠向盐财经记者表示,专业且顶级的冲锋衣品牌一定会使用戈尔公司的面料与技术,自然价格也不会太便宜。
图源:The North Face(北面)官网
毫不夸张地说,只要使用GORE-TEX面料生产的衣服,必定能给相关服饰品牌带来更多的附加值。“当你卖掉成千上万件售价450美金的衣服时,你就能清楚地意识到GORE-TEX的品牌价值。”一位大型户外用品公司设计师曾这样对《outside》杂志作者Mike Kessler表示。
2021年戈尔公司纺织品部大中华区销售总监王浩力在接受媒体采访时透露,公司几乎每天都会接到中国服饰品牌的电话,表示要跟戈尔合作的意愿。
然而,这些年,“高冷”的戈尔公司在中国的合作品牌少之又少,能叫得上名字的国产品牌,也就凯乐石与波司登等个别品牌。
波司登与戈尔的合作款鹅绒羽绒服,袖子处有明显的GORE-TEX标识/图源:波司登天猫旗舰店截图
凯乐石是做登山的专业品牌,凯乐石品牌总监孙娜在接受盐财经记者采访时表示,研发投入在凯乐石的投入占比中很高。
孙娜透露,凯乐石产品数据库中,今年冲锋衣销售额超三倍增长,销售额约占全公司总收益的三成左右。
国内不是谁都能与戈尔公司进行合作。除了对合作品牌客户进行筛选,公司会根据客户的需求严格规定原料该如何使用,甚至客户的工厂都要通过认证和授权。生产出的成衣样品还需拿回戈尔的实验室进行不同功能的测试,达到其防风防水透气的要求才能过关。
国内纺织面料商们何尝不羡慕戈尔公司拥有抢着来“送钱”的客户,但是,在中国,确实生产不出与GORE-TEX相媲美的面料。
原因何在?
除了面料所需的科技之外,单从生产面料的原料,到制造面料的拉膜机,国内的技术均处于弱势地位。
杨大筠在服饰行业从业已超30年时间,他表示,中国几乎所有高端户外用品的面料与技术,用的都是外国专利,“我们在原料配方上既没有研发能力,也缺乏研发投入,仅仅通过模仿与低价侵占市场” 。
他认为,国产品牌赚的是纺纱、成衣加工等中下游的利润,很难赚到上游占利润大头的专利技术费用。
不止面料上被“卡脖子”,在冲锋衣制作中所需要用到的一些辅料,也被世界巨头们所垄断。
一件衣服的制作,除了面料,还涉及缝纫等环节。与普通衣物不同,冲锋衣需要使用防水拉链,拼合缝线处还需使用特殊的压胶工艺,这样才能更好地防水,且没有缝隙针眼。
压胶是整个工艺过程中最容易出问题的环节。据Tech星球报道,在国内能稳定实现压胶工艺的工厂并不多。
一位在义乌常年从事压胶与辅料生产的厂家负责人向盐财经表示,冲锋衣的压胶技术门槛比较高,据其了解,并不是所有压胶厂家都可以生产。
冲锋衣产品在结构设计和生产工艺上均有特定要求/图源:国家市场监督管理总局
对此,姚蔚铭呈不同观点。他认为中国的工厂可以做出优秀的压胶工艺,不过国内服装品牌因为溢价不足等问题,多数品牌无力承担。
除压胶技术外,世界上最好用的拉链大部分都被日本的YKK公司垄断,最顶级的缝纫线来自英国高士(COATS)品牌。据了解,高士的缝纫线非常牢固,缝纫起来也特别工整,高士是世界上唯一环球缝纫线生产供应商品牌。
“纺织涉及的行业太多了,只要有一个环节掉链子,就很难做出满意的成品。”
姚蔚铭认为,纺织行业虽不是什么高科技行业,却是生化、机械等多个专业的综合呈现。如若认真溯源,会发现国内99%的服装品牌都没有自己的专利技术,多数顶级品牌使用的是海外供应商产品。
不过,跨越历史的维度,中国纺织行业虽起步较晚,但增速极快。若想攻克“卡脖子”难题,需在研发上投入时间与金钱。
杨大筠认为,中国纺织企业若想在高端市场中站稳脚跟、取得话语权,需要服装上市公司投入更多钱去做一些潜在性的材料研发、储备专利技术。
用技术与专利掌握行业话语权,或许就能解决冲锋衣被“卡脖子”的难。
(实习生木易对此文亦有贡献)