新浪财经

广州物业费2块8封顶!这周业主维权电话打爆了

易简财经

关注

作者 I 察叔

来源 I 南方地产观察

近日,广州发布《关于进一步规范我市住宅物业服务收费等有关问题的通知》,物业服务划分为一级、二级、三级、四级和五级。

《通知》并未改变广州市的普通住宅前期物业服务收费(业主大会成立之前的物业服务收费)最高标准,仍维持每平每月最高不超过2.8元

消息一出,广州街坊邻居们都沸腾了!

有广州业主直呼:“终于出手,买个房住的好憋屈,请尽快落实!”

同时,湾区其他周边城市的业主们,也都坐不住了,纷纷发问:“什么时候落实到其他市区?”

物业收费最高不超过2.8元/平

那么,具体的定价如何计算?

有电梯的住宅,一级、二级、三级、四级、五级服务收费对应收费标准为2.8元/平、2.32元/平、1.85元/平、1.38元/平、0.9元/平

无电梯的住宅,一级、二级、三级、四级、五级服务收费对应收费标准为1.9元/平、1.57元/平、1.25元/平、0.93元/平、0.6元/平。

《通知》指出,物业服务收费根据不同物业的性质和特点,分别实行政府指导价和市场调节价。

业主大会成立之前的普通住宅(不含别墅),及配套自有产权车位物业服务收费实行政府指导价。

别墅、非住宅、业主大会成立之后的普通住宅及配套自有产权车位物业服务收费实行市场调节价。

市场调节价——这意味着,虽然有最高标准的指导价,但不代表市面上不能出现高于2.8元/㎡/月的物业费。

根据新政,有3种情形可能超出2.8元/㎡/月的住宅前期物业费定价。

第一,服务超出一级物业标准,可作出申请;

第二,总建面在5万㎡以内的普通住宅,物业费可在收费标准的基础上自行上浮最高20%,无须相关部门核定;

第三,普通住宅交付、业主大会成立之后,由业主共同决定物业费价格。

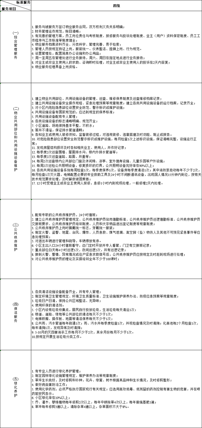
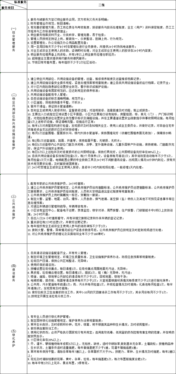
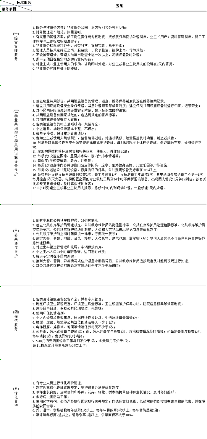
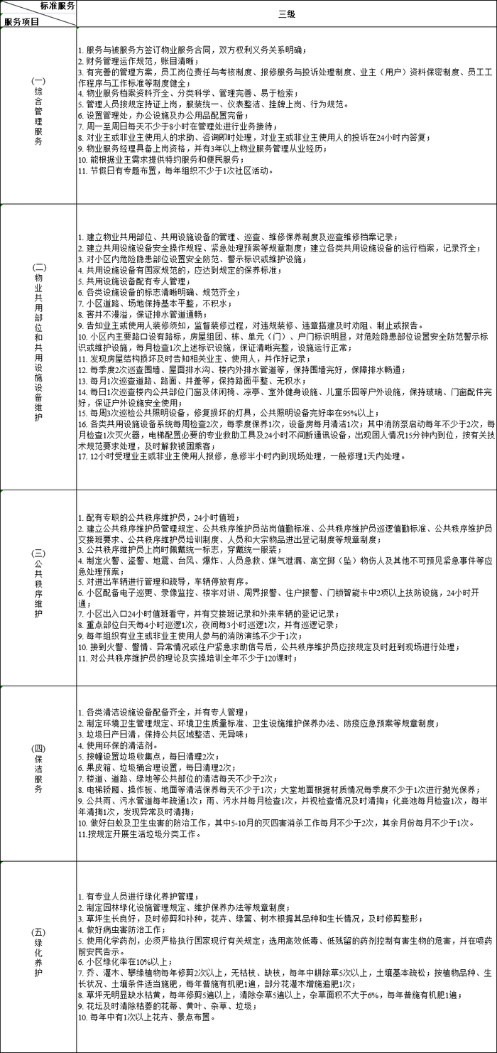
《通知》还指出,普通住宅前期物业服务项目应当包括综合管理服务、物业共用部位和共用设施设备维护、公共秩序维护、保洁服务、绿化养护等五项。

保障性住房物业服务收费参照执行,不得超出《通用收费标准》规定的收费水平。

另外,物业服务人还需要每年向全体业主公布物业服务费年度预决算,每季度公布物业服务费的收支情况。

《通知》自2024年1月1日起施行,有效期五年。

业主群炸了!

“现在物业管理费越来越高”

通知消息一出,业主群都“炸”开了锅。

原因无他,最高档的2.8元/平方米的收费标准,远远超出如今市场大部分住宅项目的物业定价。

不少业主吐槽,自己所在楼盘物业费在三块以上,但“没感觉有服务”,“服务等级就那样,不对等”

也有业主表示无奈,“市场调节价都是骗人的规划,个别开发商和物业还是很霸道的”。

“老百姓活的是步履艰难。”

“我们管理处从未公开过收支情况……”

还有业主发出灵魂拷问:“物业服务没达到预想可以要求降低物业费吗?”

这也是大部分业主最为关心的问题。

更低的收费,存在两种可能情况。

一方面,若是业主要求降价,甚至成立业委会谈判,那么业主和开发商、物业之间的矛盾或许会更多。

察叔听天河一些改善盘业主朋友反馈,业主致电相关部门,询问关于所在小区3.2元/㎡的物业费究竟合不合规,收到的回复是,新规明年开始执行,到时候如果还是3.2元/㎡,就可以要求物业降价。

也有业主在小红书表示,“我们住的小区已经开始组团维权了,要求降低租金水电费。”

另一方面,若是物业主动降价,同时不降服务,那么利润有限甚至亏损,物业公司也不愿意干。

但若是物业公司觉得没有赚头,为此添加更多“增值服务”,乃至于“豪宅服务”,可能业主们就要面临签“阴阳合同”的局面了。

五级收费,标准究竟怎么定?

《通知》规定,每项具体服务标准分为一级、二级、三级、四级和五级,一级为最高等级。

标准详情参见《广州市普通住宅前期物业服务标准》,具体内容如下列表格所示。

每个等级的规范都很详细,从一级标准的内容规范我们可以看到:

“综合管理服务”方面,要求“周一至周日每天不少于12小时咋管理处或者专门的接待场所进行业务接待,并提供24小时热线电话服务。”

“对业主或非业主使用人的求助、咨询及时处理,对业主或非业主使用人的投诉在24小时内答复。”

“物业公共设施设备维护”方面,要求“每半年一次对房屋结构进行检查”“每半月一次巡查围墙、屋面排水沟、楼内外排水管道等”

“公共秩序维护”方面,要求“配有专职的公共秩序维护员,24小时值班”,

“小区设有监控中心,配备电子巡更、录像监控、楼宇对讲、周界报警、住户报警、门锁智能卡中4项以上技防施,24小时开通”

正如业主们所说,“价格和服务必须对等”,事无巨细的用心服务,才对得起业主们支付的“高额物业费”。

大家所在小区的物业费是怎么算的?

欢迎在评论区讨论!

加载中...