大数据解读国家文化出口367家重点企业和115个重点项目
界面新闻
文化出口不仅成为中华文化“走出去”的重要路径、更成为拉动国民经济在后疫情时代增长的重要支撑。10月商务部等四部门颁布《关于2023-2024年度国家文化出口重点企业和重点项目的公告》,公布了最新一批367家文化出口重点企业、115个文化出口重点项目。本文将根据此次公布的企业信息结合重点项目,对我国文化出口现状及未来发展态势进行简要梳理及预测。
作者 | 花椰菜(文化产业评论作者、三川汇文旅体研究院研究员)
编审 | 时光
编辑 | 半岛
今年是文化出口重点企业评选的第16年(9届)。该评选紧紧围绕“推动中华文化走出”的战略部署,由商务部、中央宣传部、财政部、文化和旅游部、广电总局联合评定出一批具有国际竞争力的外向型文化企业和项目,着力推动对外文化贸易的高质量发展。本届共评选出国家文化出口重点企业367个和重点项目115个。(详见下表)
通过文化产业评论(ID:whcypl)对近年来的评选结果进行大数据分析,自该项评选开启以来,重点项目数量平均数为131,整体趋势保持平稳,而重点企业入围情况则受市场环境、经济政策等因素影响波动较大。近三届评选中,入围该项评选的重点企业平均数为357个,重点项目平均数为122个,数量基本保持稳定。(详见下图)
△数据来源:根据《历年国家文化出口重点企业和重点项目的公告》自绘整理
按企业所属地来分,今年公布的367个企业与115个项目中,北京市以63个重点企业、28个重点项目荣登两项评选榜首。上海、广东、江苏、浙江等传统文化产业强省成绩稳定,在两项评选中位居前列。(详见下图)
△数据来源:根据《关于2023-2024年度国家文化出口重点企业和重点项目的公告》自绘整理
按企业规模来分,据文化产业评论(ID:whcypl)统计,以国家统计局颁布的《统计上大中小微型企业划分办法(2017)》为标准,此次公布的367家重点企业中,中型企业136家、小型企业140家、微型企业20家,中小微企业总数达296(详见下表),占总数的80.65%(详见下图)。从367家重点企业规模分布不难看出,文化出口并不是大型企业的专属地。中小微企业在浩瀚的世界文化贸易市场中占据份额甚至超过了大型企业。文化出口,中小微企业同样大有可为。
△数据来源:根据企查查披露信息自绘整理
在文化强国建设目标的背景下,此次评选榜单的公布,究竟反应了我国文化出口的哪些现状?未来文化出口又将在哪些重点领域开展?会出现哪些投资风口?
2022年中共中央办公厅、国务院办公厅印发《关于推进实施国家文化数字化战略的意见》以来,各地不断推进文化数字化,以电竞、动漫、元宇宙等为代表的数字文化产业成为风口。从所属行业大类、企业科学技术水平、具体项目落地来看,本次公布的367家企业也在数字文化产品出口中表现突出。
从企业所属行业大类角度来看,依据国家统计局颁布《2017年国民经济行业分类》,此次公布的367家企业(企业所属行业大类分布情况如下(详见下图),软件和信息技术服务业企业数67个,总数位居第一(详见下表)。同时科技推广和应用服务业、专业技术服务业、研究和试验发展等高科技行业企业数也榜上有名。由此可见,目前,我国文化出口企业主要集中在科技型企业,文化产品(服务)的技术水平较高。
△数据来源:根据企查查披露信息自绘整理
注:部分企业未被划分至二级行业大类下,故此次统计忽略此类企业(共15家)
67家软件和信息技术服务业企业,主要提供数字动漫、网络游戏、网络视听、软件开发等内容和服务。公司产品(服务)并不局限于传统的文化制造业、批发和零售业,而是利用信息技术创新提高产品品质,进一步满足受众的精神需求,在国内外具有坚实的市场基础。例如四三九九网络股份有限公司产品“4399小游戏平台”,平台引进美国的《植物大战僵尸》、《愤怒的小鸟》以及中国本土游戏的《洛克王国》、《弹弹堂》等等,承载了无数90后、00后的同年回忆。
△4399小游戏页面
从企业科学技术水平来看,根据中国科技型企业分类,367家重点企业中155家企业被认定为高新技术企业、92家被认定为科技型中小企业(详见下图)。其中还不乏重点实验室、制造业单项冠军企业、绿色制造企业。
△数据来源:根据企查查披露信息自绘整理
科技型企业在认定后往往会根据其企业规模大小获得政府部门税收、融资、人才引进等政策优惠以促进企业成长发展。因此目前来看,文化出口重点企业本身科技创新能力、可持续发展潜力极强;其次,在政策优惠的支持下,相信未来这些重点企业有足够的实力能在竞争激烈的国际贸易市场上站稳脚跟,成长为行业龙头指日可待。
从重点项目来看,115个项目中包含数字文化产品(服务)的为65个,占比达到55.62%,占据了项目总数的半壁江山。入围项目基本以服务平台(app)、线上展台、网络视听、电子竞技等产品(服务)贸易为主。(详见下图)
△数据来源:根据《关于2023-2024年度国家文化出口重点企业和重点项目的公告》自绘整理
在这65个数字文化重点项目中,米哈游集团旗下上海米哈游影铁科技有限公司的开放世界冒险游戏——《原神》最为知名,坐拥全球玩家近1亿名。Sensor Tower商城数据显示2022年,《原神》连续蝉联中国手游海外收入TPO30榜单冠军,进一步表明了我国数字文化产品在全世界范围内的火爆。与此同时,上海米哈游网络科技股份有限公司也进入了重点企业榜单。像米哈游一样,企业建设、产品开发双管齐下的优质企业将不断成为未来为中国数字文化“出海”的主力军。
△《原神》手游
数字文化出口格局的形成,打破了以往文化出口以制造业、批发零售业为主的格局。数字文化产品创新活力无限,中国数字文化产品逐渐成为国际文化贸易市场的主流。未来,中国“制造”向中国“智造”转型将在文化产业领域持续深化。
二十大报告中明确指出要“增强中华文明传播力影响力”、“深化文明交流互鉴,推动中华文化更好走向世界”。文化出口作为中国文化国际传播的重要路径之一,未来将从哪些方面构建中国话语和中国叙事体系呢?此次文化出口重点企业、项目从主题出版物、传统文化产品、“一带一路”中国特色大国外交这三个方面做出来解答。
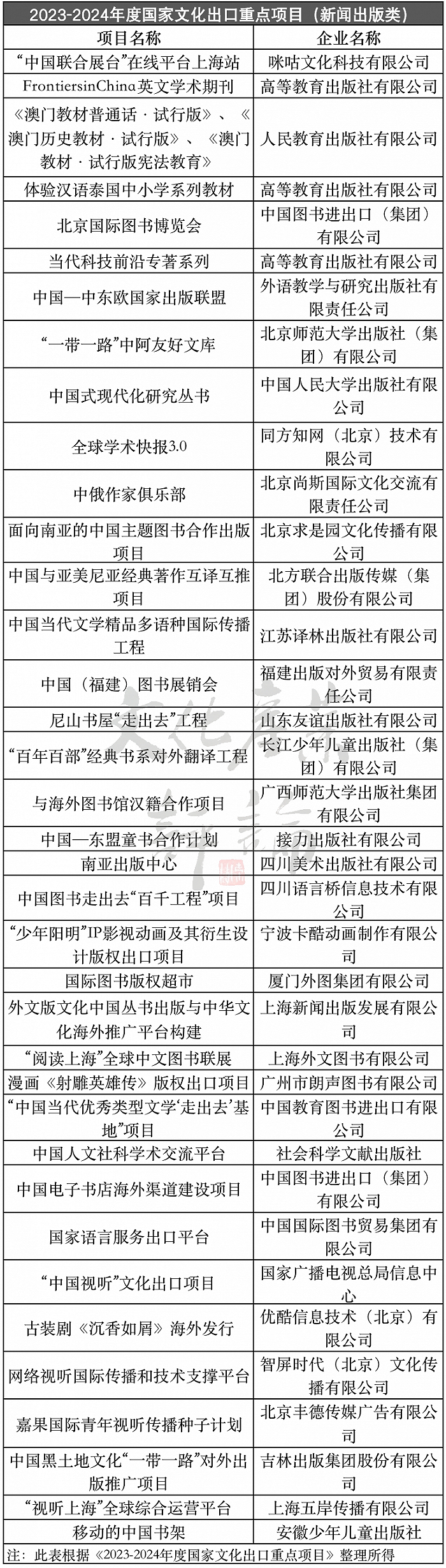
此次公布的367家重点企业根据行业大类划分,49家企业隶属于新闻和出版业,数量位居第二。(详见下图)同时,企查查数据显示这49家企业均为国有企业。(详见下表)可见,在文化贸易中,出版物主题把控较为严谨,需要有国有文化企业来主导。
△数据来源:根据企查查披露信息自绘整理
备注:部分企业未被划分至二级行业大类下,故此次统计忽略此类企业
结合入围的50个新闻出版类重点项目来看(详见下表),目前我国新闻出版企业出口项目主要在平台建设、学术科学期刊、教材、少儿读物、文学翻译等业务领域开展。在作品主题选择上更加突出中国特色,例如“一带一路”“汉语”以及“中华经典读物”等主题的出版物位列榜单。
部分重点项目利用线上服务平台的形式进一步完善项目功能、拓宽出口业务。例如厦门外图集团公司入围的重点项目——国际图书版权超市,便充分发挥互联网平台优势,将版权展示、版权洽谈、版权交易融为一体,并同步提供版权经理人培训、翻译、法律等配套服务,进一步提升版权出口效率,提升对外出口服务质量,进一步彰显出中国“智造”的强大实力。
△图片来源:国际图书版权超市官网
经调查,入围的367家重点企业中有53家涉及草木编织品、灯彩、陶瓷等非遗文化用品的生产(详见下表)。其中草、柳、木、竹、藤编织品生产企业16家,位列第一;灯彩、陶瓷类生产企业14家,并列第二;其余分别是烟花爆竹、少数民族乐器、雕刻艺术、刺绣、青铜工艺品的生产企业。
安徽、山东地区的传统草编技艺入选国家级非物质文化遗产。随着时代的发展,当地企业将草编技艺与国际时尚元素融合,创新中国草编产品,打造中国的原创潮流草编包亦或是中国特色的工艺品,成为国际化的中国“奢侈品”。
还有,四川省近千年的灯彩文化带动了当地文化出口的蓬勃发展,今年10月,自贡彩灯亮相世界华文传媒论坛。当地企业将大熊猫、茶、川剧、三星堆、四川美食等特色文化元素融入四川灯彩“声光电”的创意奇观,赚足了观众游客的眼球,不少海外华文媒体代表掏出手机拍照留念。
值得注意的是四川省作为一个西部省份,在此次文化出口重点项目的评选中成绩十分亮眼,入围的重点项目10个(详见下表),甚至超越了广东、江苏、浙江。其中6个项目涉猎国家级非物质文化遗产——灯彩文化,再一次印证了中国特色传统文化的国际市场。
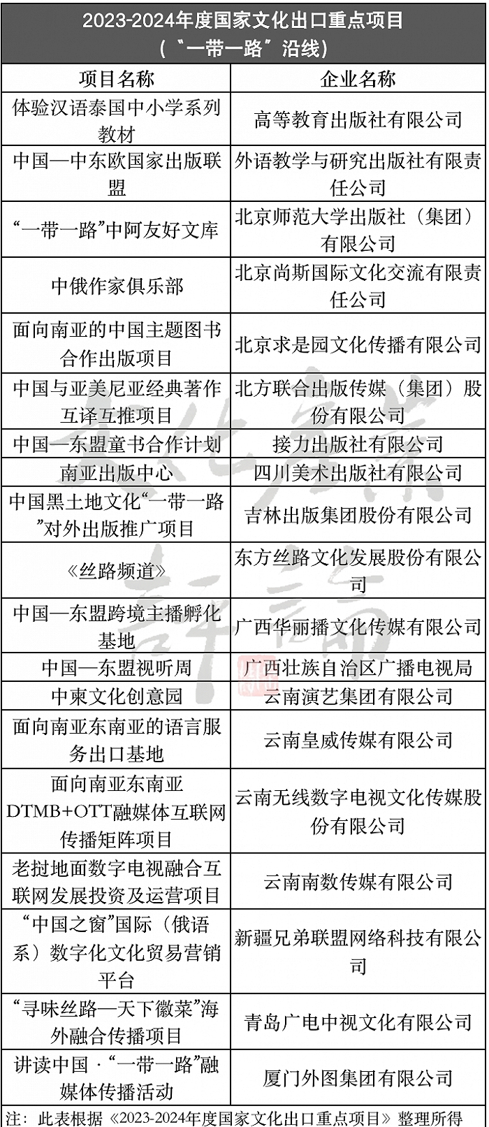
“一带一路”是中国特色大国外交的组成部分,在此次公布的115项重点项目中,共20项涉及“一带一路”沿线国家或相关主题(详见下表)。
项目涉及新闻出版、网络视听、广播电视、创意设计、中国餐饮等多个方面,集中展现了自2013年提出构建“一带一路”合作以来的20年间,我国在“一带一路”文化建设领域的成果。同时,《老挝地面数字电视融合互联网发展投资及运营项目》、《面向南亚东南亚 DTMB+OTT 融媒体互联网传播矩阵项目》等项目充分发挥“基建狂魔”优势,利用互联网技术、广播电视通信技术,带动帮扶沿线国家数字文化产业发展,更进一步表明了深化“一带一路”文化建设的未来趋势,坚定表达了我国带动构建人类命运共同体的价值追求,展现了文化多样和谐的文明大国形象。
综上,文化出口正逐渐成为中国对外传播的重要窗口,未来主题出版物、传统文化将作为重要内容,“一带一路”将作为重要阵地,向世界展现可信、可爱、可敬的中国形象。与此同时,产品内容(服务)不断提质增效,厚植文化底蕴的同时,融合信息技术、创意设计,提升传播效能,逐步构建同我国综合国力和国际地位相匹配的国际传播话语体系。
纵观此次公布的2023-2024年文化出口重点企业、项目,“高质量发展”是贯穿始终的关键词。企业、项目以“数字技术”为抓手,着力推动高质量数字文化产品(服务)“出海”的同时,大力推动中华文化出版物推广,加快构建中国话语和中国叙事体系,同时以“时尚设计”、“声光电”等方式创新传统文化表达形式,促进中华特色文化产品出口,并以“一带一路”文化建设为契机,加强国际传播能力建设,全面提升国际传播效能。