新浪财经

中资美元债的发行、认购暨境内资金对城投美元债投资路径

债市研究

关注

知名券商团队,承揽全国城投美元债项目,要求城投无隐债,不在财政部名单里 ,有需要的城投私聊微信ibonds2

目录

一、中资美元债发行主要流程及发行规则

、中资美元债主要发行模式

三、中资美元债常见投资主体及交易

四、境内投资人参与中资美元债(城投境外债)投资

在境内城投债几乎“一券难求”的情况下,境内越来越多的追求高收益的投资机构瞄准了境外城投美元债市场的投资机会。境外发行城投美元债的主体,不乏大量境内化债压力较大区域或弱资质的城投平台;产品期限不少以364天为主;资金用途常见为进行项目建设及补充流动资金;在发行架构上,通过备用信用证方式(SBLC)进行增信发行较为常见。

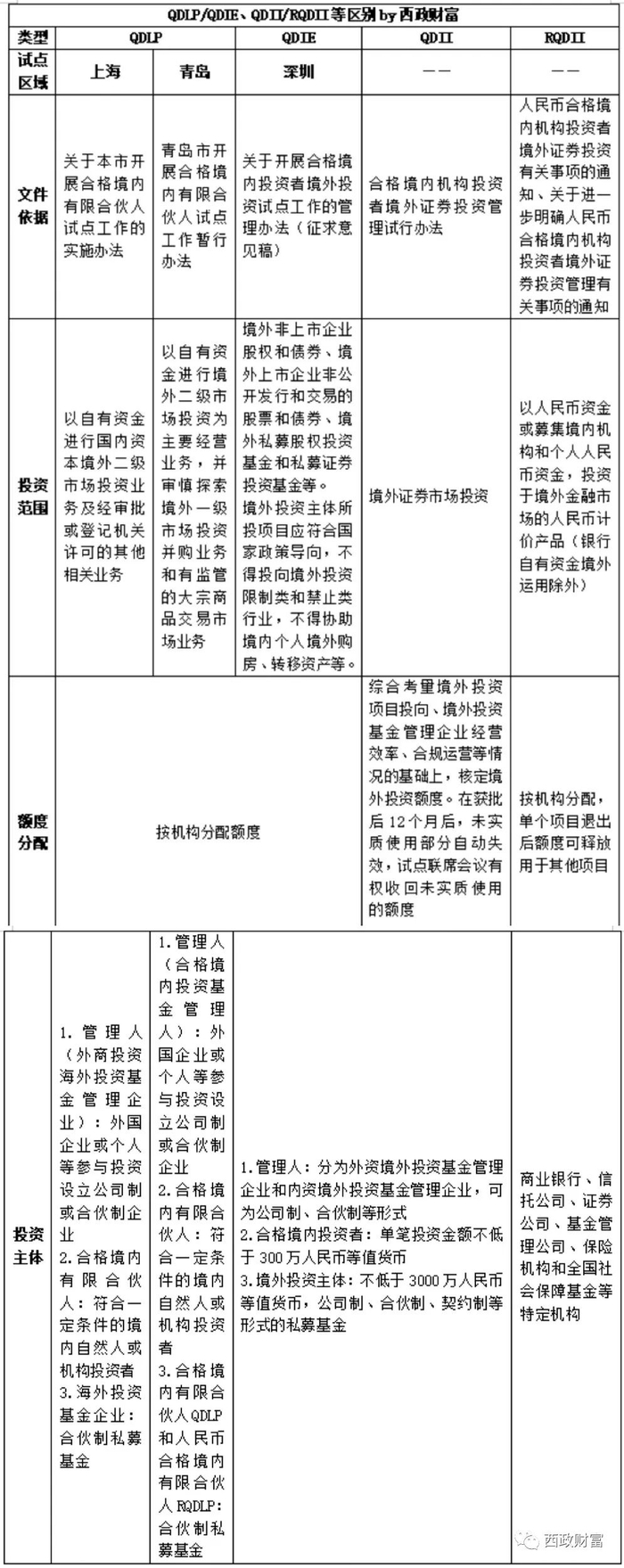
对于这些弱区域的高收益城投债的投资,一些境内投资者也在试图沟通QDII/RQDII、QDLP/QDIE等方式进行投资,但QDII/RQDII、QDLP/QDIE等额度十分稀缺。TRS作为一种场外衍生品,也是目前市场关注的比较多的境外城投债投资方式之一。但是,目前实际操作TRS的券商及外资银行却相对有限。同时,一些可以操作的券商机构反馈,其对境外城投债投资标的的挑选也十分严格,因此,无法满足一些资金对高收益的追求。另外,一些机构通过搭建“信托+TRS”架构投资境外城投债后,也在寻求可以通过“受让信托受益权+指定主体贴息”等方式进行投资的资金机构。

为了便于大家对境外城投债发行、交易等了解,我们在梳理境外美元债发行主要流程、规则以及一二级市场参与方式的基础上,结合目前常见的QDII/RQDII、QDLP/QDIE以及TRS衍生品交易等投资方式,对境外城投债等基本情况进行总结,以期与同业人士共同合作、参考。

一、中资美元债发行主要流程及发行规则

(一)中资美元债主要发行流程

境外中资美元债的发行,对于1年期以上的债券需发改委进行境外债的备案,公司及券商、律师等服务机构准备发行材料,报送发行信息,进行国际评级(或有)等工作。境外则由发行人选定联系全球协调人(JGC)——JGC起草债券发行说明书(OC)——JGC选定簿记管理人(JBR)和牵头经办人(JLM)——宣布交易开始和发布OC——路演(RS)——定价——交割及发行。其中涉及的主要文件包括发行通函(美元债券关键条款描述、发行风险及评估意见、发行人的主营业务、股东介绍、财务信息、发行时间规划、相关会议讨论纪要等)、路演材料、相关协议(托管、认购、承销、费用协议)、法律意见书等。

(二)中资美元债发行规则

境外发债根据发债场所不同,主要以美国证监会及香港联交所的相关规定为主。

二、中资美元债主要发行模式

境外发行债券交易结构的选择主要需要考量发行所需的发改委或外管备案登记、信用评级、募集资金用途、税务影响等。中资美元债的主流发行方式,包括境内企业直接境外发行、内保外贷模式下发行以及维好协议/安慰函+回购方式发行、红筹架构下的发行等方式。

此外,不同的境外美元债的发行架构对投资人的投资意愿以及发行成本有重大影响,相对而言,投资人更倾向于直接发行债券。另外,外部增信措施也有助于提高债项的评级,大幅降低违约的风险。从担保的效力而言,母公司或其他公司直接担保、银行备用信用证增信效力更高,而维好协议、安慰函的效力则相对较弱。

(一)境内企业境外直接发行模式

直接发行模式主要指注册在中国境内企业直接发行境外债券。其基本交易架构图如下:

1. 由于发债主体直接持有核心资产,并负责主要业务,该结构发行成本相对较低,投资者接受度高;

2. 发行人评级与债券评级一致;

3. 募集资金可根据实际需要自主在境内外使用;

4. 根据2023年2月10日施行的《企业中长期外债审核登记管理办法》发行中长期外债需要发改委审核登记,并取得《企业借用外债审核登记证明》。未经审核登记的,不得借用外债

5. 本模式由境内主体还本付息,由于涉及到跨境支付,需预提所得税10%。

(二)内保外贷模式下间接发行

1. 境内集团直接跨境担保发行模式

直接跨境担保发行模式主要是指境内集团公司在境外(如BVI)设立的特殊目的公司(SPV),或者由境外具备一定业务的子公司作为发债主体,境内集团公司作为担保的发行模式。前述担保构成该境内集团公司的或有负债,并统一占用该集团境外发债的额度。此外,需注意的是,若通过境外设立的SPV来发行中资美元债,该SPV需为发行该笔债券而专门设立,发行新债券时则需另行设立其他SPV。

(1)本模式借用了境内实体增信,债券定价主要取决于境内母公司即担保人的信用评级;

(2)跨境担保方面,根据《国家外汇管理局关于发布<跨境担保外汇管理规定>的通知》(汇发〔2014〕29号)以及《跨境担保外汇管理操作指引》的相关内容,境内公司通过担保函发债,资金若用于获得发改委批复的项目则无需外管局核准,但对于境内母公司或关联公司提供跨境担保的,境内担保人需根据汇发〔2014〕29号文的要求办理内保外贷的签约登记,即在签订担保合同后15日内到所在地外汇管理局办理内保外贷签约登记手续。在境内担保人办理担保履约项下购汇及对外支付时需提交已办理内保外贷签约顶级文件,否则无法担保履约,并且将面临外管局的处罚。

(3)关于资金使用问题,根据《国家外汇管理局关于进一步推进外汇管理改革完善真实合规性审核的通知》(汇发〔2017〕3号),允许内保外贷项下资金调回境内使用。债务人可通过向境内进行放贷、股权投资等方式将担保项下资金直接或间接调回境内使用。

2. 通过银行开具备用信用证(SBLC)增信模式间接发行

企业通过银行出具备用信用证(SBLC)/担保信用证,利用银行的资信来对债券进行增信担保。若发行人未能按时支付债项本息,投资人可以直接要求出具备用信用证的银行代为支付。

(1)备用信用证具有较强的增信作用,债券的评级很大机会视为开证行信用评级,提升债券信用,大幅减低票面利率;

(2)本模式的缺点在于将会提高综合融资成本,并且占用企业在银行的授信额度。发行人除需承担发行票面利率,承销团费用,律师费,路演费用等发债成本外,开具备用信用证亦需支付一定的成本或提供相应的境内担保;

(3)对于境内银行提供备用信用证担保的,境内担保人需根据汇发〔2014〕29号文的要求办理内保外贷的签约登记,即银行可自行通过数据接口程序或其他方式向外管局报送内保外贷业务相关数据。

3. 维好协议/安慰函增信+股权回购模式

境内集团与境外发债主体签署维好协议或安慰函和股权回购承诺,若发行人无法按时付息或偿还本金,境内集团即按照约定价格(通常超过债券本息金额)回购境外子公司或SPV持有的境内子公司的股权,收购资金汇出境外偿付利息或本金的模式。

(1)维好承诺并不直接就债务履行提供担保,而是对债务人财务状况、报表等经营、财务指标维持一定标准的承诺。如母公司对子公司在负债期间承诺维持最低资产净值和足够的流动性、股本变动限制等。维好承诺并不具备强制执行性,并未对应明确的主债权。维好协议不构成保证担保,仅起到安慰作用。安慰函亦是境内母公司给境外子公司提供安慰,该担保形式同样不具备强制执行效力。

(2)由于维好承诺、安慰函不具备实质担保作用,因此在《跨境担保外汇管理规定》(汇发〔2014〕29号文)发布前对资金灵活转回起到很大作用,并在一定程度上规避跨境担保限额的限制,也无需外管局批准。

(3)该模式的票面利率相对较高。但出具维好协议或安慰函的母公司并不将其认为是“或有负债”,财务上亦无需披露。

(4)就维好协议的具体操作而言,亦有根据人民银行2013年《关于简化跨境人民币业务流程和完善有关政策的通知》由境内母公司签署人民币备用额度协议的方式,即母公司同意在某些情况下,为发行人提供贷款,该贷款将协助境外子公司偿付债券本金和利息。但是该贷款协议的执行则可能涉及审批事宜。

4. 红筹架构发行

红筹企业即控股公司在境外,实际业务和核心资产均在境内的企业。通常而言,红筹架构中的境外发行人的最终控制人必须为自然人或是中国境内机构。红筹发行可以直接采取该境外控股公司作为发债主体,或者专门为发债成立SPV,并由境外控股公司对债券进行担保,从而成为实际发行人。

(三)自贸区离岸债券

地方国有企业和房地产企业发行自贸区离岸债券存在一定的限制。其中如果发行人为地方国企,则该发行主体需持续经营不少于三年,地方国有企业作为独立法人承担外债偿还责任,地方政府及其部门不得直接或者承诺以财政资金偿还地方国有企业外债,不得为地方国有企业发行外债提供担保;承担地方政府融资职能的地方国有企业发行外债仅限用于偿还未来一年内到期的中长期外债。房地产企业发行外债只能用于置换未来一年内到期的中长期境外债务。

自贸区离岸债券与境外发债有如下几方面的区别:

三、中资美元债常见投资主体及交易

(一)中资美元债的参与主体及关注要点

机构和个人均可参加中资美元债市场投资,专业投资者的认定由证券公司根据香港证监会相关标准和证券公司内部规定自行裁定。买方机构主要包括实钱类账户,如如银行资产管理部及自营部门、券商资产管理部门(持香港4号或9号牌)、基金公司(持香港4号或9号牌)、保险、主权基金等,通常该类资金资金量较大,且持有到期为主。其他还有以交易为主要目标的热钱类账户,如对冲基金。除了对冲基金,私人银行(PB,在私人财富银行开设的个人或机构账户,通常开设个人账户为主)也是较为特殊的买方机构。私人银行订单通常占据较大的投标量,私人银行订单具有连续性以及持续性,且比对冲基金等热钱账户更为稳定。

专业的投资机构在购买美元债时会重点关注宏观经济金融环境、中观行业、发行人的微观信用等几方面。根据我们从事跨境融资业务的经验,对于高收益美元债,投资人一般都会更加关注微观层面的债券发行人的信用基本面、债券发行结构以及相关投资者保护条款等内容。比如发行人的股东背景、行业地位、管理层背景、企业战略等定性情况,在对其财务状况进行定量判断的基础上,结合外部环境及融资环境、发行架构及增信措施安排等进行综合考量。

(二)中资美元债一级发行及二级交易

中资美元债的一级发行市场只有场外交易市场(OTC),没有固定的场所,也没有成员资格规定和交易对手的限制。中资美元债一级市场发行采用荷兰式招标。一级市场投标一般在彭博的IB窗口与销售进行直接沟通并投标,一级市场投标截止时间(Subject)在亚洲时间16:00—18:00。

彭博ALLQ页面是美元债报价的最重要的来源,二级市场美元债交易包括“询价、报价、成交”三个步骤。一般通过彭博IB客户端达成初步协议后,利用邮件等方式再次确定交易。投资级美元债采用信用利差报价为主,高收益美元债采用净价报价为主。此外,中资投资机构还会采用收益率报价等方式。

四、境内投资人参与中资美元债(城投境外债)投资

随着国内城投债的“内卷”加剧,目前国内越来越多的资金瞄准中资城投美元债领域的投资机会。但是,受国内资金出入境监管的限制,境内资金参与中资城投美元债的认购也通常需要借助“通道”或进行交易架构的设计。境内资金投资中资城投美元债常见路径包括通过QDLP/QDIE、QDII/RQDII以及TRS等方式。

(一)通过QDLP/QDIE、QDII /RQDII等通道投资城投境外债

QDLP/QDIE、QDII/RQDII由于额度稀缺,机构一般在挑选合作对手时,则会优选国央企背景或实力机构进行合作。以QDII为例,公募基金、跨境银行、一些券商、信托、保险等机构持有一定QDII额度,境内投资者(如私募证券基金)通过认购QDII产品的方式(可能涉及到嵌套,如借用信托通道投资)间接投资到境外城投债。QDII市场费用在1%-2%,本息存在汇率敞口,往往还需进行锁汇操作。QDII专户参与美元债券投资期限较长,但是,通过QDII专户投资,流程上往往需要资金先出境、再投标,因此在资金使用效率上有一定的限制,如果中标量低于实际出境资金量,则可能涉及到将剩余资金重新划回国内等问题。

(二)TRS方式间接参与城投境外债的认购

目前一些境内机构也尝试通过TRS(TotalReturnSwap,总收益互换)这种资金不出境的方式参与境外城投债的投资。TRS是证券公司或外资银行通过与符合条件的客户约定在未来一定期限内,针对特定资产的收益与固定利率进行现金流的交换的业务。但是,操作TRS的券商、外资行并不多,且对境外投资标的也有严格的筛选,一些操作该类业务的券商反馈,如果是追求高收益的私募基金试图通过TRS操作,暂时无法准入。

对于一些已经发行成功的境外城投债(如搭建了信托+TRS架构),私募证券投资基金可以通过受让境内转让信托受益权的方式间接参与境外城投债的投资,对于收益差额部分,由施工单位等进行补足(即信托受益权转让+差额补足)。

TRS的其基本交易架构如下图所示:

1. 境内券商/外资行进行KYC调查后,与经认可的合格境内投资者签署NAFMII协议(中国银行间市场金融衍生产品交易主协议)/SAC协议等。

2. 境内投资者(可能嵌套通道)向境内券商/外资行(境内)支付人民币初始保证金。该保证金以人民币形式存放在境内,不发生换汇出境,由于TRS是场外衍生品交易,若境外标的城投美元债发生波动时,可能触发追加保证金机制。

3. 到期时,境内外券商/银行进行内部对冲结算,并向境内投资人支付标的美元债的票息及价格损益、返还人民币保证金本金和利息。若境外存在加杠杆融资时,境内投资人还需向境内券商/外资行支付境外美元融资成本。

4. 境内投资人的最终收益=债券票息收入+债券价格波动产生的资本利得或损失+境内保证金利息收入-境外加杠杆美元融资成本(或有)。境内外资行或券商一般与境内投资人就境内保证金利息收入以及境外加杠杆美元融资成本(或有)约定一个综合打包价。此外,考虑汇率波动,可能还会存在远期锁汇的成本支出。

加载中...