新浪财经

【最全】2023年中国减重药行业上市公司全方位对比(附业务布局汇总、业绩对比、业务规划等)

前瞻网

关注

转自:前瞻产业研究院

减重药行业主要上市公司:华东医药(000963.SZ)、恒瑞医药(600276.SH)、信达生物(01801.HK)、信立泰(002294.SZ)、丽珠集团(000513.SZ)、诺泰生物(688076.SH)、圣诺生物(688117.SH)、翰宇药业(300199.SZ)、爱美客(300896.SZ)、甘李药业(603087.SH)等

本文核心数据:中国减重药企业区域竞争;中国减重药企业业务布局对比;中国减重药企业业务规划对比

减重药产业上市公司汇总

目前,我国减重药产业的上市公司数量较多。其中上游氨基酸供应商有梅花生物(600873.SH)、华恒生物(688639.SH)、津药药业(600488.SH)、昊帆生物(301393.SZ)、无锡晶海(836547.NQ);中游减重药研制与生产企业有华东医药(000963.SZ)、恒瑞医药(600276.SH)、博瑞医药(688166.SH)、众生药业(002317.SZ)、乐普医疗(300003.SZ)、信立泰(002294.SZ)、丽珠集团(000513.SZ)、诺泰生物(688076.SH)、圣诺生物(688117.SH)、翰宇药业(300199.SZ)、爱美客(300896.SZ)、甘李药业(603087.SH)、信达生物(01801.HK)、东阳光长江药业(01558.HK)、石药集团(01093.HK)。

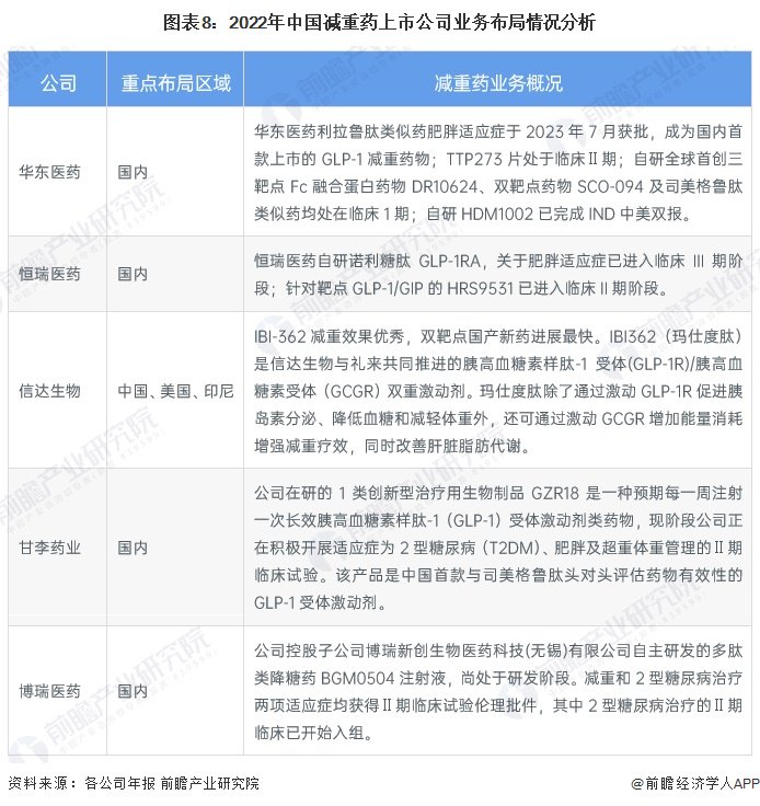
减重药行业上市公司业务布局对比

从我国减重药行业上市公司业务布局来看,华东医药围绕GLP-1靶点,已构筑包含口服、注射液在内的长效及多靶点创新药/类似药产品管线;恒瑞医药聚焦抗肿瘤、手术用药、自身免疫疾病、代谢性疾病、心血管疾病等领域进行新药研发,减重药HRS9531的开发公司为子公司福建盛迪医药有限公司;甘李药业在糖尿病治疗领域取得突破性进展的同时,积极投入到其他领域的药物研发,在自身免疫类药物研发领域也布局了研发管线。

减重药行业上市公司业绩对比

从减重药行业上市公司收入来看,华东医药、石药集团收入较高,均超过300亿元,主要是公司业务多元,并不以研发、生产及销售减重药产品为主;从公司毛利率水平来看,爱美客毛利率水平最高,在90%以上,是国内最早开展医疗美容生物医用材料自主研发与应用的企业,目前的主要产品包括基于透明质酸钠的系列皮肤填充剂、基于聚左旋乳酸的皮肤填充剂、面部埋植线产品等。在减重药领域,爱美客分别有利拉鲁肽注射液、司美格鲁肽注射液和去氧胆酸注射液三款产品在研,其中利拉鲁肽注射液已完成I期临床试验,另两款产品均处于临床前在研阶段。

减重药行业上市公司业务规划对比

华东医药以GLP-1靶点为核心,打造了全球领先的糖尿病创新药物研发平台。目前,公司已建立了涵盖口服、注射剂等多种剂型包括长效和多靶点全球创新药和生物类似药相结合的GLP-1及相关靶点8个产品。基于现有管线的优势,公司将继续探索与GLP-1相关靶点的创新项目,拓展减重、降脂、NASH等相关适应症,持续开发具有更高生物利用度、更具临床优势的创新药物。

甘李药业在研I类新药GZR18注射液是一种GLP-1受体激动剂周制剂药物。目前,在全球范围内,仅有一款GLP-1RA周制剂在美国、日本和欧洲被批准应用于肥胖或超重成人体重管理,而在中国,还未有相关周制剂产品获批上市。GZR18应用于肥胖/超重体重管理适应症在中国的临床试验获批,标志着公司在肥胖和超重治疗领域临床转化和产业化发展道路上又迈出了关键一步。

博瑞医药在研的多肽类降糖药BGM0504注射液是GLP-1和GIP受体双重激动剂,可激动GIP和GLP-1下游通路,产生控制血糖、减重和治疗非酒精性脂肪性肝炎(NASH)等生物学效应,展现多种代谢疾病治疗潜力。

更多本行业研究分析详见前瞻产业研究院《中国生物医药行业发展前景预测与投资战略规划分析报告》。

同时前瞻产业研究院还提供产业大数据、产业研究报告、产业规划、园区规划、产业招商、产业图谱、智慧招商系统、行业地位证明、IPO咨询/募投可研、IPO工作底稿咨询等解决方案。在招股说明书、公司年度报告等任何公开信息披露中引用本篇文章内容,需要获取前瞻产业研究院的正规授权。

更多深度行业分析尽在【前瞻经济学人APP】,还可以与500+经济学家/资深行业研究员交流互动。

加载中...