新浪财经

多项违法违规!华润信托被罚350万

媒体滚动

关注
听新闻

国际金融报

截至目前,年内已有数家信托公司被罚,相关负责人被警告,主要是在项目填报、尽调、信披等方面出现问题。

11月22日,华润深国投信托有限公司(下称“华润信托“)被罚350万元,4名责任人被予以警告。

就在前不久,兴业国际信托等机构也被处罚,原因是在业务中存在多项违法违规问题。

高质量转型发展是信托未来发展方向。在今年6月实施三分类新规后,信托业在11月中旬迎来监管评级新规。分析人士在接受记者采访时表示,强调“防风险”,监管部门“扶优限劣”信号明显。

年内多家信托被罚

据记者不完全统计,年内数家信托公司被罚,相关负责人被警告,主要是在信托项目填报、尽调、信披等方面出现问题,包括被指风险把控力不足。

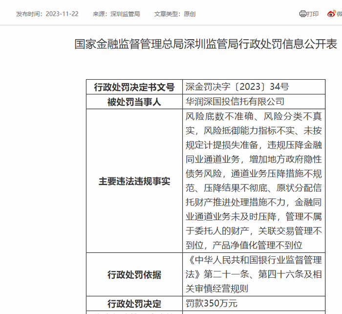
11月22日,国家金融监督管理总局深圳监管局披露行政处罚决定书,华润深国投信托有限公司被罚350万元,4名责任人被予以警告。

国家金融监督管理总局深圳监管局指出,华润信托存在以下问题:风险底数不准确、风险分类不真实,风险抵御能力指标不实、未按规定计提损失准备,违规压降金融同业通道业务,增加地方政府隐性债务风险,通道业务压降措施不规范、压降结果不彻底、原状分配信托财产推进处理措施不力,金融同业通道业务未及时压降,管理不属于委托人的财产,关联交易管理不到位,产品净值化管理不到位。

前不久,国家金融监管总局发布一则行政处罚信息显示,兴业国际信托被罚295万元,相关责任人被警告,主要存在风险项目填报不准确、固有资产分类不准确、使用信托计划资金置换“四证不全”房地产开发项目融资、违规发放土地储备信托贷款、违规刚性兑付、信托产品投资者人数不符合规定、并购贷款贷前调查不尽职、信息披露不到位这八大问题。

今年9月底,雪松国际信托因存在信托项目管理不尽职,致使信托财产受到损失事项,对此负有责任,被处罚20万元。而在今年6月份,其因存在以现金管理类产品的名义误导投资者,违规审批债券质押式回购交易,信托产品净值化管理不到位,未按规定向投资者披露信息,开展存在利益冲突的交易且未向投资者披露问题,被罚220万元。

同样在9月,厦门国际信托被罚415万元,数位时任负责人被警告。主要是存在以下违法违规:项目审查、审批不审慎;贷后管理不到位,导致部分贷款资金被挪用;流动资金贷款需求量测算不准确,导致超需求发放贷款;信贷管理机制不健全;风险数据不准确;信托业务分类不准确;固有业务风险分类不准确。

监管新规“扶优限劣”

信托业迎来监管评级新规。11月中旬,国家金融监督管理总局发布《信托公司监管评级与分级分类监管暂行办法》(下称《办法》)。相较于现行信托公司监管评级规则,《办法》改善了几个方面:一是全面调整评级框架和要素设置;二是突出投资者权益保护和行为监管;三是促进提升服务能力和转型发展。

《办法》设置公司治理、资本要求、风险管理、行为管理和业务转型五大评级模块,分别赋予权重20%、20%、20%、30%和10%,并设定对评级调升和调降的若干调整因素。评级结果分为6个级别,级别越高表明机构风险越大,越需要监管关注。

上海信托方面认为,《办法》是《关于规范信托公司信托业务的通知》发布以来信托行业顶层制度设计的进一步完善,对于指导信托行业的高质量发展具有重要的意义。《办法》首次提出对信托公司进行系统性影响评估的要求和方式,体现了信托行业的重要性以及对系统重要性信托公司的强化监管要求。对于系统性重要信托公司,相较于同级别的其他公司进一步提高审慎监管标准,促使稳健经营,切实维护金融稳定。同时,对于监管评级良好,且具有系统性影响的信托公司,可优先试点创新类业务,体现了监管部门“扶优限劣”,更好地支持信托公司有序开展转型创新的要求。

云南信托研发部研究员杨巧伶告诉《国际金融报》记者,《办法》契合近期召开的中央金融工作会议精神,整体思路相比2016年版本更加偏重防风险。《办法》通过负面清单形式,提高了对信托公司分类的有效性及分配监管资源的精准性。从过往整体金融业风险暴露情况看,单体金融机构是否存在较大风险的根源之一在于公司治理层面,即股东是否将金融牌照当做提款机。

杨巧伶进一步表示,《办法》对于存在类似情况的公司,负面清单规定直接下调两个评级,这就解决了从评级要素层面无法识别这类公司的情况;从信托业过往风险暴露情况看,除了和其他金融行业风险暴露存在共性的公司治理问题外,风险点之一还在于非标资金池“不降反增”的问题。《办法》对这类情况也提高了针对性,明确对“新开展非标资金池”的行为直接下调一个评级,这提高了后续防范风险的有效性。

    加载中...