新浪财经

重磅!2023年中国行星滚柱丝杠行业政策汇总及解读(全)工业母机、机器人是政策聚焦的两大重点应用领域

前瞻网

关注

转自:前瞻产业研究院

行星滚柱丝杠行业主要上市公司:恒立液压(601100.SH)、贝斯特(300580.SZ)、长盛轴承(300718.SZ)、秦川机床(000837.SZ)、鼎智科技(873593.BJ)、五洲新春(603667.SH)等

本文核心数据:中国行星滚柱丝杠行业政策历程、中国行星滚柱丝杠行业政策汇总及解读、中国各省市行星滚柱丝杠行业政策汇总及解读

政策历程图

2020年7月,我国“十四五规划”指导性政策文件提出培育先进制造业集群,推动机器人、先进轨道交通装备、先进电力装备、工程机械、高端数控机床、医药及医疗设备等产业创新发展,而行星滚柱丝杠在这些领域中扮演重要角色;2021年12月,《“十四五”智能制造发展规划》提出到2025年,我国智能制造装备市场满足率超过70%,并培育150家以上专业水平高、服务能力强的智能制造系统解决方案供应商,诸如南京工艺等在“大型、高速、高精、替代进口”方面具备核心竞争力的行星滚柱丝杠厂商将获政策扶持;2023年6月,《制造业可靠性提升实施意见》要求重点提升工业母机用滚珠丝杠、导轨、主轴等机械器件,农业机械以及工业机器人的关键专用基础零部件和高端轴承、精密齿轮、高强度紧固件、高性能密封件等通用基础零部件的可靠性水平,行星滚柱丝杠作为机床设备、工业机械的核心零部件,正式驶入发展的快车道。

国家层面政策汇总及解读

——国家层面行星滚柱丝杠行业政策汇总

工信部等有关部门积极出台了一系列有益于高端装备制造业的政策,为行星滚柱丝杠行业带来了重要的利好。2022年3月,工信部发布了《先进装备制造业高质量发展三年行动计划(2022-2024年)》,明确了先进装备制造业高质量发展的具体目标和重点任务,推动装备制造业实现升级转型。2023年2月,工信部发布了《智能检测装备产业发展行动计划(2023-2025年)的通知》,要求企业着重突破核心技术、增强高端供给、加速推广应用、壮大市场主体,构建智能制造发展所需的智能检测装备产业体系,为制造强国、质量强国、数字中国建设提供有力支持。

作为高端装备制造的重要组成部分,行星滚柱丝杠在智能制造装备、轨道交通装备、航空航天装备、汽车制造装备等多个子行业中广泛应用,其在精密传动领域的高性能和稳定性使其成为这些领域中不可或缺的关键元件。这些政策的推动,为行星滚柱丝杠行业的发展提供了有力支持。

——《制造业可靠性提升实施意见》解读

2023年6月,工信部等部门发布《制造业可靠性提升实施意见》,以提升制造业可靠性水平,实现制造业高质量发展。其中,重点提升工业母机用滚珠丝杠、导轨、主轴等机械器件,农业机械以及工业机器人的关键专用基础零部件和高端轴承、精密齿轮、高强度紧固件、高性能密封件等通用基础零部件的可靠性水平;提升铸、锻、焊、热处理等基础工艺水平。

各省市层面的政策汇总及解读

——省市层面行星滚柱丝杠行业政策汇总

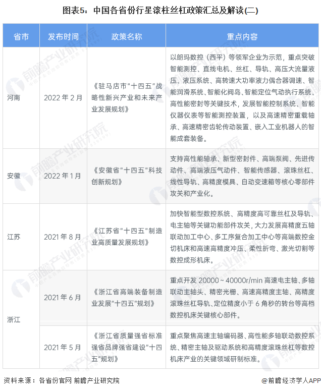
行星滚柱丝杠属于发展势头较好的高新技术产业,将为机床设备、汽车交通、机器人、医疗器械等行业升级赋能,未来市场发展潜力巨大。各省市的政策集中向相关产业倾斜,不断引进实力企业,将为地方带来可持续发展的动力,提升地方综合竞争力和促进地方经济发展。

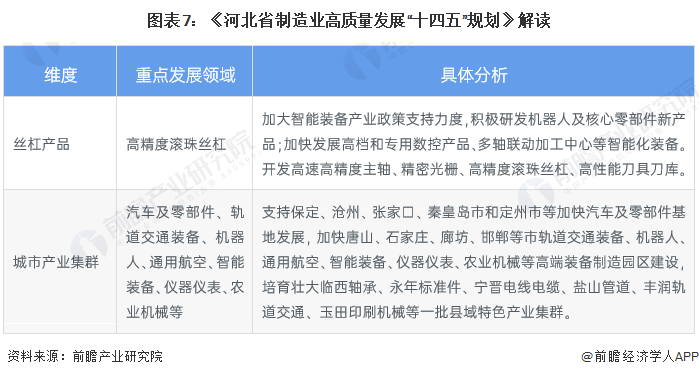
——《河北省制造业高质量发展“十四五”规划》解读

2022年2月,河北发布《河北省制造业高质量发展“十四五”规划》,虽仍未直接提到行星滚柱丝杠,但要求重点发展高精度滚珠丝杠产品。规划提出,在装备制造产业,开展关键共性技术、核心技术和系统集成技术攻关,突破一批核心零部件,开发一批带动性强的重点整机装备和成套装备;全力打造国家级新能源及智能网联汽车先进制造业集群,在先进轨道交通装备、智能制造装备等领域力争打造国内一流的装备制造产业基地。

——《安徽省“十四五”科技创新规划》解读

2022年1月,《安徽省“十四五”科技创新规划》提出深入推进十大新兴产业关键核心技术攻关,在核心基础零部件(元器件)、关键基础材料、先进基础工艺和软件、产业技术基础等方面实现突破。其中,在高新技术领域优先主题,支持高性能轴承、滚珠丝杠、线性导轨等核心零部件攻关和产业化。

——《深圳市关于发展壮大战略性新兴产业集群和培育发展未来产业的意见》解读

近年来,深圳深入实施创新驱动发展战略,大力推进制造强市建设,持续推进产业转型升级,推动战略性新兴产业发展取得积极成效。但是制造业发展不平衡、不充分问题仍然存在,战略性新兴产业布局还需进一步优化,发展后劲仍需进一步增强,产业链、供应链的竞争力和抗风险能力还需进一步提升。

因此,2022年6月,深圳发布《深圳市关于发展壮大战略性新兴产业集群和培育发展未来产业的意见》,发展以先进制造业为主体的战略性新兴产业,聚焦数控机床、锂电池制造装备、半导体制造装备、显示面板制造装备等重点领域,突破主轴、丝杠导轨等关键零部件制造技术。

——省市层面行星滚柱丝杠行业发展目标对比

为贯彻国家层面提出的《“十四五”智能制造发展规划》、《制造业可靠性提升实施意见》等政策规划,紧抓全球新一轮科技革命和产业变革机遇,加快推动行星滚柱丝杠产业创新发展,我国各省市也在行星滚柱丝杠行业建设等方面做出规划:

更多本行业研究分析详见前瞻产业研究院《中国传动部件制造行业产销需求与投资预测分析报告》。

同时前瞻产业研究院还提供产业大数据、产业研究报告、产业规划、园区规划、产业招商、产业图谱、智慧招商系统、行业地位证明、IPO咨询/募投可研、IPO工作底稿咨询等解决方案。在招股说明书、公司年度报告等任何公开信息披露中引用本篇文章内容,需要获取前瞻产业研究院的正规授权。

更多深度行业分析尽在【前瞻经济学人APP】,还可以与500+经济学家/资深行业研究员交流互动。

加载中...