2023年中国行星滚柱丝杠企业入场方式分析 自建生产线、成立控股子公司和并购为三大主要入场方式【组图】
前瞻网
转自:前瞻产业研究院
行星滚柱丝杠行业主要上市公司:禾川科技(688320.SH)、贝斯特(300580.SZ)、长盛轴承(300718.SZ)、秦川机床(000837.SZ)、恒立液压(601100.SH)、五洲新春(603667.SH)、鼎智科技(873593.BJ)等
本文核心数据:行星滚柱丝杠企业入场进程、行星滚柱丝杠企业竞争梯队
行星滚柱丝杠企业入场进程
从我国行星滚柱丝杠行业的企业入场进程来看,国内行星滚柱丝杠龙头企业南京工艺、博特精工成立时间早于1995年,属于近代国内第一批行星滚柱丝杠企业;贝斯特、秦川机床、新剑传动等老牌机械部件生产企业则于1995-2000年间成立;禾川科技、优士特成立时间相对较晚,于2010年后成立。
注:横轴代表企业成立年份;纵轴代表企业成立月份;气泡大小代表企业注册资本。
行星滚柱丝杠企业入场方式
我国行星滚柱丝杠行业代表性企业入场方式主要有自建生产线、成立控股子公司和并购三种方式。其中,南京工艺、博特精工以自建方式入场,专注生产行星滚柱丝杠产品;鼎智科技专注于精密运动控制系列产品的研究和创新,实现了丝杆、螺母等线性执行器核心零部件的自主可控,通过成立控股子公司的方式进一步深入机器人领域的核心零部件——行星滚柱丝杠;汇川技术通过收购和自研的方式不断地补充精密机械的技术和产品平台。
行星滚柱丝杠企业区域分布
根据企查猫查询数据,江苏是我国行星滚柱丝杠企业主要注册的热土。截至2023年9月,江苏共有相关行星滚柱丝杠企业数13家,排名第一;其次是北京、上海、陕西,均为10家。
行星滚柱丝杠企业竞争梯队
目前,我国行星滚柱丝杠行业处于成长期,按产品成熟度与业务专注度划分,“领导者”象限主要为专注生产行星滚柱丝杠产品的企业,包括南京工艺、博特精工、优士特和上银科技;“强表现者”与“竞争者”象限为正处于研发与试产阶段的企业,其中既包括积极后向一体化的厂商贝斯特、秦川机床、汇川技术等,也包括生产精密机械零部件厂商如鼎智科技、五洲新春等;“挑战者”则是相关领域的潜在进入企业,这些企业尚未直接布局行星滚柱丝杠领域,但其现有业务对于行星滚柱丝杠产品而言的协同性、以及公司本身技术实力的可迁移性较高,例如恒立液压、长盛轴承等。
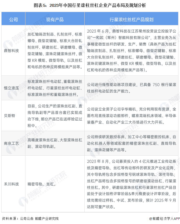
行星滚柱丝杠企业产品布局及规划
近期人形机器人、精密机床等行业的发展带动了国内企业在行星滚柱丝杠方面的投入。整体而言,我国行星滚柱丝杠业务尚处于研发或验证阶段,仍未进入量产阶段。2023年上半年,贝斯特旗下宇华精机已经成功完成了高精度滚珠丝杠副、直线导轨副等产品的首台套下线,并已将部分产品送样至战略客户处进行验证;2023年8月,禾川科技募资投入约4亿元推进工业传动系统及精密导轨、丝杠等传动部件的研发及产业化应用,预计研磨级滚珠丝杠和行星滚柱丝杠产品将于2025年9月达到可量产状态。
更多本行业研究分析详见前瞻产业研究院《中国传动部件制造行业产销需求与投资预测分析报告》。
同时前瞻产业研究院还提供产业大数据、产业研究报告、产业规划、园区规划、产业招商、产业图谱、智慧招商系统、行业地位证明、IPO咨询/募投可研、IPO工作底稿咨询等解决方案。在招股说明书、公司年度报告等任何公开信息披露中引用本篇文章内容,需要获取前瞻产业研究院的正规授权。
更多深度行业分析尽在【前瞻经济学人APP】,还可以与500+经济学家/资深行业研究员交流互动。