新浪财经

下架!抖音、快手、微信集体出手

蓝媒视频官方微博

关注

转自:中国蓝新闻

单集最长不超过10分钟

最短甚至不足60秒

近日

微短剧在网络走红

据了解

今年上半年

每个月都有近300部微短剧提交备案

业内人士预测

国内微短剧市场规模

今年或将达到250亿元

微短剧常以竖屏形式呈现

主打“轻量”

制作成本低、周期短

每分钟拍摄成本最低仅需数千元

大部分微短剧讲究在最短的时间内

呈现更多的戏剧矛盾冲突

以抓住粉丝的好奇心和注意力

比如上一个镜头

男主角还在被丈母娘劈头盖脸地骂

下一秒就切入“龙王驾到”

他隐藏的高贵身份被揭开

让丈母娘全家都后悔不迭

爽点多、节奏快、情节反转再反转

程式化的剧情设置为制作方

带来了“泼天的富贵”

吸引了不少网友沦陷

为其充值

但这种靠反转与爽感的片段来引流

进而吸引用户花钱解锁更多剧情的

盈利模式

也引发了不少争议

有网友总结其为

“一天不看浑身难受

看完浑身难受一天”

打击违规低质微短剧

近期

抖音、快手、微信多家互联网平台

接连发布打击违规低质微短剧的公告

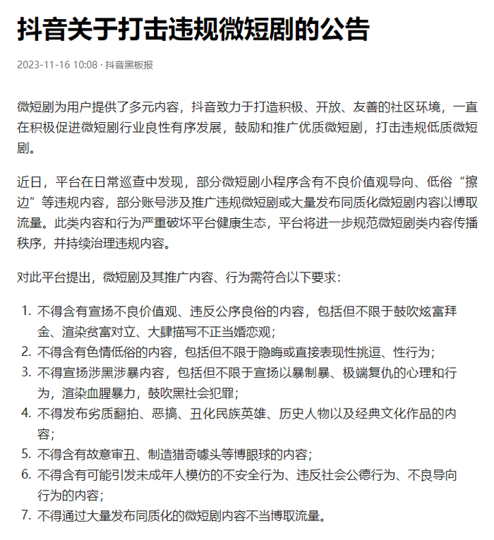
抖音

11月16日,抖音发布公告表示,微短剧为用户提供了多元内容,抖音致力于打造积极、开放、友善的社区环境,一直在积极促进微短剧行业良性有序发展,鼓励和推广优质微短剧,打击违规低质微短剧。

抖音公告表示,近日,平台在日常巡查中发现,部分微短剧小程序含有不良价值观导向、低俗“擦边”等违规内容,部分账号涉及推广违规微短剧或大量发布同质化微短剧内容以博取流量。此类内容和行为严重破坏平台健康生态,平台将进一步规范微短剧类内容传播秩序,并持续治理违规内容。

抖音表示,对于存在以上违规内容和行为的小程序或账号,平台将引导整改。拒不整改的,将对违规的剧集、视频和账号进行处置,处罚类型包括但不限于下架违规剧集、删除或屏蔽违规内容、对违规账号禁言或封禁等。

近期平台累计下架小程序内违规微短剧119部,处置违规推广微短剧的抖音账号1188个。

部分违规微短剧及账号公示如下:

快手

快手11月14日晚间发布了针对违规微短剧类小程序的专项治理公告,下架了10余部违规微短剧,同时对发布违规内容的午夜***剧、达达***地等13个账号根据违规程度分别予以相应处罚。

微信

微信11月10日发布消息,近期,平台通过巡查审核发现,部分微短剧类小程序存在未进行剧目合规备案或存在不良导向价值观内容等行为。根据国家相关法律法规要求以及《腾讯微信软件许可服务协议》《微信小程序运营规范》的相关规定,平台下架了部分违规微短剧剧目,并对相关违规小程序进行处置。

广电总局:将再次开展专项整治

据微信公号“新时代视听”

11月15日消息

2022年11月下旬开始

广电总局组织开展了

“小程序”类网络微短剧专项整治工作

截至2023年2月28日

共下线含有色情低俗、血腥暴力

格调低下、审美恶俗等内容的

微短剧25300多部、计1365004集

下架含有违规内容的“小程序”2420个

全文如下

↓↓↓

在专项整治工作结束后

广电总局对网络微短剧治理工作转入常态化

一是建立双周报送处置数据机制

和定期发布公告机制

2023年3月至今

督导抖音、快手、腾讯、B站

小红书、好看视频等平台

累计对外发布公告40余期

清理低俗有害网络微短剧

35万余集(条)、2055万余分钟

分级处置传播低俗有害网络微短剧的

“小程序”429个、账号2988个

二是建立网络微短剧“黑名单”机制

要求网络视听平台切实担好主体责任

对发现的违规网络微短剧及时上报

汇总纳入“黑名单”

并向全行业通报

督导全网平台及时下架

光明日报曾评论称

“必须警觉的是

微短剧作为‘数字咸菜’

在某种意义上是新媒体产业

为用户营造的一系列

加入了太多‘工业糖精’的饕餮幻境”

“我们不能就着既省事又开胃的

‘数字咸菜’先吃饱

更有营养的视听娱乐则有空再说

必须将艺术的建设性、创造性价值

纳入制作标准

追求文艺的审美品位和思想价值”

加载中...