新浪财经

【金融行业】加拿大农业金融体系考察

市场资讯 2023.11.18 07:01

加拿大,合作金融,农业金融

加拿大农业金融参与方主要为商业银行、政府支农金融机构、合作性金融机构等。商业银行和政府支农金融机构分别占加拿大农业贷款份额的35%,合作性金融机构的份额则占15%。

加拿大合作性金融机构包括佳鼎集团(Desjardins Group,合作性金融集团)以及各类信贷联盟,在合作性金融机构的农业贷款中两者各占大约一半的比重。合作性银行与信贷联盟最大的差异在于合作性银行大体不限制对非会员服务,而信贷联盟大多仅面向会员展业。佳鼎集团由两层组成,即中央合作社和212家地方合作银行,此外还另有1家信贷联盟。会员兼股东控股地方合作银行和信贷联盟,信贷联盟和地方合作银行控股中央合作社。政府支农金融机构为加拿大农场信贷公司(Farm Credit Canada,简称FCC),是加拿大政府批准成立的国营农场信贷机构,其负债来源于发行债券,资产几乎全部投放于农业相关贷款。FCC由加拿大政府控股。

在各类金融机构中,商业银行的客户更偏重于大的农业公司,单个客户贷款发放额度一般偏高,而FCC和合作性金融机构的单个客户贷款发放规模一般偏小。由于佳鼎集团和FCC的客户资质不如加拿大商业银行,加拿大佳鼎集团和FCC的ROE长期低于加拿大银行业。

从内部公司治理和外部监管机制来看,FCC归属加拿大政府管理,加拿大审计总署会每年对FCC进行监管并出具审计报告。虽然官方并未按照《巴塞尔协议》要求监管FCC,但FCC自身仍参照《巴塞尔协议》条款进行自我约束。佳鼎集团则受到加拿大金融监管局(OSFI)和加拿大省级地方金融监管机构的监管,同时受《巴塞尔协议》约束,并作为加拿大国内系统重要性银行(D-SIBs)收到更为严格的附加监管要求。

一、加拿大农业金融体系总体介绍

1.1 加拿大农业金融体系总体介绍

加拿大农业金融的参与方主要为商业银行、政府支农金融机构、合作性金融机构、保险公司等。长期以来,商业银行、政府支农金融机构这两类机构占加拿大农业贷款的比重均分别在35%左右,而合作性金融机构相应占比为15%左右。政府支农金融机构又称加拿大农场信贷公司(Farm Credit Canada,简称FCC),是加拿大政府批准成立的农业信贷机构,由加拿大政府控股,其负债来源于其所发行的债券,资产几乎全部投放于农业相关的贷款。

在各类金融机构中,商业银行的客户更偏重于大的农业公司,单个客户贷款发放额度一般偏高;与之相对应,FCC和合作性金融机构的客户更偏向小微企业,单个客户贷款发放规模也一般偏小。

加拿大的合作性金融机构主要包括合作性银行和信贷联盟两类,二者最大的差异在于合作性银行基本不限制对非会员服务,而信贷联盟基本面向会员展业。加拿大合作性金融机构包括合作性银行集团——佳鼎集团(Desjardins Group)以及各类信贷联盟,在合作性金融机构的农业贷款总规模中,两者约各占一半的比重。从区域分布来看,加拿大魁北克省的合作性金融机构基本由合作性银行主导,而魁北克省以外地区的合作性金融机构则主要由信贷联盟主导。机构类型区域分布的差异也有着其背后独特的文化传承:魁北克是加拿大的法语区,其合作性金融组织的形式也与法国等欧洲大陆国家合作性银行占据主导的模式一致;而加拿大魁北克以外的地区主要语言以英语为主,其合作性金融组织也与以信贷联盟占据主导的模式为主的英语系国家相一致。此外,加拿大的信贷联盟分为两类,一类叫开放型信贷联盟(Open bond credit union),另一类叫封闭型信贷联盟(Closed bond credit union)。其中,开放型信贷联盟一般仅仅服务于所在地区会员,而封闭型信贷联盟则进一步将会员和服务对象局限于特定职业或者宗教的人群,比如加拿大的安大略省警察信贷联盟就仅仅服务于当地的警察。目前加拿大共拥有212家信贷联盟。

1.2 政府支农金融机构—FCC总体介绍

1959年加拿大国会通过《农场信贷法案》(Farm Credit Act),确立FCC为皇家公司(Crown Corporation),并为其提供800万加元的资本。皇家公司是加拿大政府全资控股的国营公司,其运营的主要目标为通过商业活动实现公共利益的最大化,FCC的运营宗旨即为通过商业运营促进加拿大农村和农业的发展。

1970年代,FCC提高了贷款发放限额,并实现了创始以来首次盈利。1980年代,加拿大国会修法允许FCC通过发行债券融资。1993年加拿大国会通过《农场信贷法案》的修正案——《农场信贷公司法案》(Farm Credit Corporation Act),允许FCC与其他金融机构合作提供支农金融服务。2001年加拿大国会通过新的修正案,允许FCC提供包括风险投资、租赁等更大范围的支农金融服务。

截至2022年底,FCC的总部设在加拿大萨斯喀彻温省(Saskatchewan)的首府里贾纳(Regina),在加拿大各省设有分部。FCC发放的农业贷款占加拿大总农业贷款的35.2%。FCC向加拿大农业部和国会汇报其经营状况。

1.3 合作性金融机构—佳鼎集团总体介绍

加拿大佳鼎集团第一家地方合作银行(法语:Caisse)于1900年在法语区魁北克省成立,该机构源自加拿大人佳鼎(Desjardins)在欧洲考察后获得启发,并成为了北美成立的第一家合作性金融机构。[1]1920年,佳鼎集团的地方合作银行开始整合,并归于区域联社(英语Regional union或者法语Unionrégionale)旗下,其中,区域联社对地方合作银行拥有审计和监督的权力。1925年,65%的地方合作银行归于地方联盟旗下。同年,加拿大国会立法加强地方联盟的权力,并赋予其定期强制性检查地方合作银行的权力。1930-1933年,受到大萧条影响,加拿大佳鼎集团的地方合作银行共有37家倒闭,总资产缩水25%。在此背景下,1932年中央合作社成立(英语Central Federation,法语Fédération),负责监督旗下合作银行的运作,整合旗下地方合作银行信息,管理地方合作银行的投资。至此,佳鼎集团正式形成了建立了中央合作社、区域联社和地方合作银行的三层结构。

此后,地方合作银行的会员持续上升,从1933年的36000名会员上升到1944年的304000人。1944年,佳鼎集团成立保险公司。1960年代,佳鼎集团的信贷业务从传统偏重发放住房贷款和农业贷款等扩展至汽车等消费类贷款。1970年代,佳鼎集团总资产每年以20%左右的速度增长,其资产规模从1960年代初期的10亿加元快速上升至1979年的115亿加元。1980年代初期,加拿大魁北克爆发经济危机,然而得益于较为保守的运营模式,佳鼎集团几乎没有受到影响。1990年代初期,加拿大经济陷入衰退,同时北美自由贸易协议的签订让加拿大金融市场更为开放,从而加剧了银行业的竞争,佳鼎集团旗下部分子公司受到较大影响,佳鼎集团通过发行各类资本补充工具补充资本,并对地方合作银行和相关机构进行整合,成功度过困难时期。2004年,区域联社解散,其权力被中央合作社承接,佳鼎集团从三层结构变成双层结构,即中央合作社和地方合作银行。

2008年全球金融危机对佳鼎集团影响较小,得益于较为保守的运营模式,佳鼎集团全年不良贷款率仅为0.4%。2020年,佳鼎安大略信贷联盟(Desjardins Ontario Credit Union)正式被收购成为佳鼎集团旗下公司,负责在加拿大安大略省展业。目前,佳鼎集团仅在加拿大的魁北克和安大略省展业。

截至2022年底,加拿大合作性银行集团——佳鼎集团发放的农业贷款占加拿大总农业贷款的7.8%。当前,佳鼎集团由两层组成,中央合作社和212家地方合作银行及1家信贷联盟。其中,信贷联盟全称叫佳鼎安大略信贷联盟(Desjardins Ontario Credit Union),该信贷联盟属于开放型信贷联盟,负责在安大略省为会员展业。会员兼股东控股地方合作银行和信贷联盟,信贷联盟和地方合作银行控股中央合作社。中央合作社控股负责保险、房地产、风险投资、证券、国际业务和社会影响力投资等业务的金融子公司。

截至2020年年末,佳鼎集团总资产规模在全球主要合作性金融机构中排名第7。

二、加拿大农业金融机构经营状况介绍

由于佳鼎集团和FCC的客户资质不如加拿大商业银行,加拿大佳鼎集团和FCC的ROE长期低于加拿大银行业。

佳鼎集团净息差长期维持在2.3%上下,FCC则为3.2%上下,均高于加拿大银行业1.7%左右的水平,这背后的原因可能是佳鼎集团和FCC客户的资质不如加拿大商业银行。

由于客户大体被局限在农业客户且更为下沉,FCC不良率长期高于加拿大银行业以及佳鼎集团。2022年,FCC不良贷款率从0.9%上升至1.7%,背后的原因主要是FCC修改了认定不良贷款的标准,导致更多贷款被认定为不良贷款。

佳鼎集团在2018年前不良率低于加拿大银行业,2018年之后则高于加拿大银行业,这背后的原因主要是加拿大金融机构于2018年1月1日开始采取了新的会计准则,由《国际财务报告准则第9号—金融工具》(简称“IFRS 9”)取代了先前的《国际会计准则第39号-金融工具:确认和计量》(简称“IAS 39”)[2]。在这一过程中,加拿大监管机构也进一步明确,将预期信用损失模型(Expected credit loss)中被列入第三阶段(Stage 3)[3]的所有贷款都列入不良贷款,进而导致佳鼎集团不良贷款率升高。

佳鼎集团、FCC在2011-2020年资产增长率变化趋势与加拿大银行业整体的趋势基本一致。2020年,佳鼎集团资产增长率高达15.7%,主要原因为应对疫情的宽松政策带动存款规模的上升所导致。

2.1 FCC经营状况

截至2023年3月31日,FCC资产主要投向涉农贷款,占比为94.7%。

截至2023年3月31日,FCC负债来源主要为通过发行债券产生的借款。其中,长期借款占比为80.4%,短期借款占比18.4%。

各类资产负债项目的利率方面,截至2023年3月31日,FCC发放的贷款资产利率为4.59%,投资收益率为3.01%,生息资产收益率为4.52%,付息负债成本率为2.12%。

2.2 佳鼎集团经营状况

截至2022年底,佳鼎集团的资产主要投放于一般贷款,占比为61.3%;其次为证券投资,占比为21.0%。佳鼎集团的贷款主要投放于住房贷款,占总贷款比重的63.7%。各类资产中,一般贷款平均收益率为4.1%,证券收益为2.8%,卖出回购证券收益率为1.9%。

截至2022年代,佳鼎集团负债最大来源为存款,占负债端比例为69.5%。

截至2022年底,佳鼎集团收入最大来源为净保费收入(net premium),占比54.3%,其次为净利息收入(net interest income),占比35.1%。净保费收入[4]部分,团体保险占57.9%,个人保险占15.7%,年金占26.4%。净利息收入主要来源于贷款收入,占利息收入的88.2%。

三、加拿大农业金融机构的治理、风险防范和监管

3.1 FCC的治理、风险防范和监管

FCC的治理主要由董事会(Board of Directors)和管理层(Enterprise Management Team)构成。其中,董事会由加拿大政府任命,主要由农业及金融专业人士担任,并设置审计、公司管理、人力资源和风险委员会,分管相关事宜。董事会最高领导为董事长(Chairperson)和总裁兼首席执行官(President and CEO)。整体来说,董事会负责公司的战略制定、风险管理、财务报告、ESG、对外交流以及公司治理事宜。

管理层由总裁兼CEO、首席运营官、首席风险官、首席财务官、首席信息官、首席人力官和首席营销官组成。除了总裁兼首席执行官(President and CEO)可以兼任管理层和董事会的职位之外,其他人员不得同时在董事会和管理层任职。管理层也由加拿大政府任命。

FCC的风险管控主要由风险委员会负责。风险委员会负责监督公司的信贷、市场、流动性、战略、信誉和操作等风险,并审核各类压力测试报告,分析风险演进趋势。风险委员会也会严格遵守监管机构报告的指示,并确保公司在各类风险防范事务上合规。此外,管理层与风险委员会每个季度讨论风险管理方面事宜,并确保公司整体风险管理战略合规。

FCC受到《加拿大农场信贷法》(Farm Credit Canada Act)、《金融机构法》(Financial Administration Act)等各类法律约束。加拿大审计总署(Office of the Auditor General of Canada)会每年检查FCC的各类事项并出具审计报告。官方并不按照《巴塞尔协议》的标准要求FCC,但是FCC自身仍旧依照《巴塞尔协议》的条款进行自我约束。

3.2 佳鼎集团的治理、风险防范和监管

3.2.1 佳鼎集团的治理

佳鼎集团中央合作社的治理结构主要由董事会(Board of Directors)以及旗下各类委员会、道德与职业操守委员会(Board of Ethics and Professional Conduct)、管理委员会(Management Committee)以及会员大会(General Meeting of Members)组成。

会员大会由地方合作银行代表组成,负责投票选举董事会、道德与职业操守委员会成员并批准集团财报等重大事宜,投票实施无论股权多少均一人一票的合作制。

董事会共19名成员,1人为佳鼎集团的总裁兼首席执行官。董事会成员中12人由地方合作银行的董事担任,其余7人并非地方合作银行的董事,但也是地方合作银行的会员,一般拥有财会、农业等专业技能。董事会成员由中央合作社会员大会选举产生。董事会成员负责集团的战略和财务规划,发现并防范主要风险,确保内部控制系统完善以及促进集团内部各部门交流。董事会旗下设置执行委员会、合作和文化委员会、审计委员会、风险管理委员会、人力委员会、CEO薪酬和交接委员会、公司治理和负责财务委员会、提名和选举委员会、退休委员会和投资委员会,具体分管各类事务。

道德与职业操守委员会共5名成员,均由地方合作银行的董事担任,由会员大会选举产生,负责整个集团的道德和职业行为类事宜,确保相关事宜合规。

管理委员会由包括集团总裁兼首席执行官在内的13名佳鼎集团高级管理人员组成。管理委员会负责支持董事会,帮助董事会整合合作网络、业务部门和战略方向,并实施业务发展战略,还根据董事会和监管机构制定的规则和要求监督相关业务。此外,管理委员会还负责集团ESG类事务。

地方合作银行由各地方合作银行的董事会负责治理,董事会设置主席、副主席以及其他董事,并由会员根据合作制原则无论股权大小,一人一票选举产生。地方合作银行受到中央合作社的监督。

3.2.2 佳鼎集团的风险防范

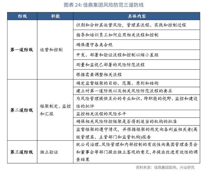
董事会负责制定集团风险战略。集团的风险管理委员会、审计委员会、道德与职业操守委员会和集团管理委员会负责支持各类风险管理具体事宜,并定期向董事会汇报相关风险管理事宜。佳鼎集团将风险分为信贷、市场、流动性、操作、保险、战略、声誉、ESG和监管九大类。

此外,集团还制定了三道防线负责防控风险:第一道防线负责运营和控制;第二道防线负责框架制定、监控和汇报;第三道防线负责独立验证。

3.2.3 佳鼎集团的监管

佳鼎集团受到加拿大魁北克省金融监管局(法语:Autorité des marchés financiers, AMF)和加拿大金融监管局(Office of the Superintendent of Financial Institutions,简称OSFI)的监管。佳鼎集团还受到魁北克省金融机构相关法规以及《加拿大银行法》、《合作社法》等法律的约束。此外,由于佳鼎集团发行债券,因此还受到债券投资人的监管。《加拿大合作社法》规定任何合作性金融组织不得在加拿大两个省以上的区域展业,目前佳鼎集团仅在魁北克和安大略省展业。

佳鼎集团受到《巴塞尔协议III》的约束,属于加拿大的国内系统重要银行(Domestic Systematically Important Banks,简称D-SIBs)。AMF在实行监管时依据适配性原则(Principle of proportionality)对总资产规模低于和高于2000亿欧元的金融机构进行区别对待,不仅制定不同的指标,而且监管披露要求也不同。佳鼎集团的资产规模超过2000亿欧元规模而且是国内系统重要银行。AMF根据复杂性、规模等共13个指标评判D-SIBs。加拿大D-SIBs的核心一级资本充足率需要至少达到8%。此外,D-SIBs相较于其他非D-SIBs会面临加拿大监管机构更为频繁的检查。在恢复和处置计划方面,加拿大存款保险公司会使用增强金融机构重组权力(Enhanced Financial Institution Restructing Powers)、内部纾困(Bail-in)、过桥银行(Bridge Bank)的方式恢复和处置问题D-SIBs。

词汇表

BVR:德国国家合作性银行协会(全称为Bundesverband der Deutschen Volksbanken und Raiffeisenbanken)负责在全国和国际上代表德国合作性银行网络,并为地方合作银行提供政策游说、战略协调、教育培训、咨询、广告宣传、存款保险等服务。德国地方合作银行以及中央合作银行均为BVR成员。

BPCE集团:有部分国内文献翻译成法国人民储蓄银行集团,由大众银行(Banques Populaires)和松鼠储蓄银行(Caisses d’Epargne)组成,是法国第二大合作性银行集团。

FCC:全称是加拿大农业信贷公司(Farm Credit Canada),是一个由加拿大政府成立的支农金融机构。

FCS:全称是农场信贷系统(Farm Credit System),是一个由美国国会批准成立的支持美国农业和乡村金融的多层级系统性机构。目前,FCS以向金融市场发放债券获取融资并将融来的资金以贷款形式发放给从事农业工作的借款人为主要运作模式,附带提供咨询、人力、信息技术等服务。

OP集团:全称为芬兰合作性银行(Osuuspankki,简称OP集团),是芬兰最大合作金融组织。

参考文献:

1. Bajo, Claudia B. Sánchez, and Bruno Roelants. Capital and the debt trap: Learning from cooperatives in the global crisis. London: Palgrave Macmillan, 2011。

注:

[1]Bajo, Claudia B. Sánchez, and Bruno Roelants. Capital and the debt trap: Learning from cooperatives in the global crisis. London: Palgrave Macmillan, 2011。

[2]IFRS 9采用了基于预期的减值模型,IAS 39采用“已发生信用损失减值”模型,在损失事件发生时再进行减值,对损失确认滞后,导致其在2008年全球金融危机之后备受批评。IFRS 9的 “预期信用损失”模型,减值损失更具前瞻性。

[3]在该阶段,金融工具存在客观减值的证据。

[4]由于净保费收入和净利息收入计算方法不同,净保费收入较高并不一定能说明集团主要在开展保险业务。净利息收入即为生息资产收入减去付息负债支出,而净保费收入的计算,多位保费收入(即客户买保险交的款项)减去再保险支出,而实际偿付部分则计入其他会计事项。

加载中...