新浪财经

望岳谈|山东新内河航道规划:黄河北呈“E”字型构架,小清河将和京杭运河贯通

媒体滚动 2023.11.15 09:30

转自:上观新闻

□周学泽

11月7日,山东省重点交通基础设施建设推进会召开,要求加快建设交通强国山东示范区,为新时代强省建设提供坚强支撑。同日,《山东省人民政府关于印发山东省综合立体交通网规划纲要(2023-2035年)的通知》发布,到2035年,形成高效率的“一轴两廊十通道”交通网主骨架。

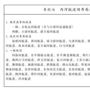
其中内河航道规划提出:提升干线航道能力,扩大航道通达范围,规划形成以京杭运河、小清河、新万福河为骨干,其他支线为补充的“一纵两横、三干多支”内河航道网总体布局,总里程约3100公里。

本次规划中,“纵一”通道为京杭大运河,共858公里。京杭运河是我国南北水路交通主通道,也是山东水路运输的重要通道,对沿线经济社会发展起着重要支撑作用。“横一”通道为小清河航道,全长181.2公里;“横二”通道为新万福河航道,全长61.3公里。

山东省港航局原局长王栋表示,山东省内河航道在黄河北呈一纵三横“E”字型构架。这一构架,又叫“倒山字形”规划,其中规划中的“一竖”即本次规划中提到“一纵”,也即京杭运河,在本次规划中属于“国家高等级航道”;三横最上面一横是指漳卫新河航道,中间一横是徒骇河航道,这两横在本次规划中属于“地区性重要航道”;最下边一横就是本次“一纵两横”规划中提到的小清河与京杭运河连通工程,在本次规划中属于“国家高等级航道”。

11月13日,山东省航运规划研究部门有关人士在接受采访时表示:小清河和京杭运河的连通,从小清河济南港出发,在遥墙过黄河之后,往西到达禹城南,然后向南经聊城东阿县等地区后,到达阳谷县阿城镇,在这儿连接南水北调东线二期(还未开工),这样小清河航道和京杭运河就能实现贯通。

小清河具有近900年历史,曾断航26年,此前小清河航道已经正式通航。今年7月,载有36feu(40英尺集装箱)大麦的山东海运公司“鲁清101”轮由济南港主城港区启航,驶往淄博港高青港区,这是小清河复航主体工程建设完成后首次载货试航。未来小清河航道和京杭运河连接之后,济南周边的内河水系将实现小清河、黄河和京杭运河连通。

根据本次规划,全省构建通江达海的内河水运网,“内河三级及以上航道占比达到39%以上”;除了航道规划,还有内河港口,“内河主要港口1个,地区性重要港口4个”,提高内河港口专业化、规模化水平,规划形成以济宁港为核心,枣庄港、菏泽港、泰安港、济南港为辅助,其他港口为补充的内河港口体系;此外,“提升沿海港口辐射能力和西向铁水联运效能”,最终“建成立体畅达的轨道网、公路网、内河水运网,广域辐射的沿海港口群、机场群。” 山东内河水运网越织越密,将在经济社会发展中发挥着越来越重要的作用。

加载中...