新浪财经

“转转”转型一年,转到了金融变现漩涡里

界面新闻

关注

2022年11月,原二手电商平台转转集团(北京转转精神科技有限责任公司,以下简称“转转”)举办了品牌升级发布会,宣布转型成为一家循环经济产业公司,并打出了“二手拯救世界”的口号。

一年后,我们却看到越来越多关于循环经济公司转转金融变现的消息。因金融的特殊性和敏感性,缺乏金融牌照的转转主要走助贷路线,部分业务游走在合规边缘:除了为多个金融机构的贷款产品导流外,其贷款超市涉嫌为无牌平台导流,自营的租机业务“趣租机”也多次陷入“高利贷”争议。

如今,面对循环经历和二手电商行业的激烈竞争格局,转转能靠金融自救吗?

转转靠金融变现,并不是新鲜事。

在消费金融成为互联网电商标配的时代,转转在2019年左右上线了分期商城,为购买手机的用户提供分期付款服务。

2021年,据消金界报道,转转在招聘网站上发布分期商城产品经理、高级信贷产品经理等金融相关职务,金融服务也低调升级为“发条分期”和“发条借钱”。

此外,转转还上线了贷款超市,为有钱花、携程金融、乐享借、好享借等平台提供导流服务。导流页面显示,乐享借最高额度20万,年化利率在15%-33%,好享借则为10万和30%-36%。

同时,转转还为鹏元征信旗下的天下信用进行导流,用户支付X元(想知道具体费用,请关注“消金界”,后台回复“天下信用”),即可查看个人信用报告。

但2021年,鹏元征信因“未经批准,擅自从事个人征信业务活动”等被央行合计罚没接近2000万元,成为全国首个因擅自从事个人征信业务被处罚的征信机构。天下信用所提供的服务处在合规边缘,如今该业务已经下线。

这两年,转转的金融业务持续扩容。

新经济观察团今日在转转APP内发现,目前转转的金融服务包含发条借钱:单利7.2%起,合作三家助贷平台;发条分期,最高额度5万,单利7.2%起,合作两家头部助贷机构。

此外,还包含借钱优选服务,即贷款超市,合作平台包括速贷、天美贷、招联好期待、易鑫车来财、融360贷款、新网银行车主贷(抵押贷)、好会借。

但转转导流的这些平台,有些本身是助贷平台或贷款超市,不具备放款资质,会将用户进一步推送到更多平台处放款。打开页面后,转转会提醒即将进入第三方贷款产品页面,提示“任何贷款需要缴纳会员费的均为诈骗。本平台不会以任何名义指点您下载任何贷款APP”。

以好会借为例,年利率最高达到36%(远高于持牌金融机构24%的利率),借款期限3-36个月。据相关用户服务协议,好会借运营方为北京人品科技发展有限公司(以下简称“人品科技”)及国投万通(北京)金融服务外包有限公司。

根据天眼查,人品科技成立于2016年,是一家以从事科技推广和应用服务业为主的企业,旗下没有任何金融相关牌照。

速贷(即“闪钱借款”)同样如此。其宣传最高可借20万,日利率为0.025%,运营方为山西安易信互联网小额贷款有限公司(以下简称“安易信小贷”)。

天眼查显示,安易信小贷成立于2017年,实缴资本2亿元,经营范围包含“开展互联网小额贷款业务”等。不过,2亿元的实缴资本金,目前并不满足《网络小额贷款业务管理暂行办法(征求意见稿)》中关于经营网络小贷业务的最低门槛(即10亿元实缴资本)。

在该公司的软件著作权中,包含闪钱、满分借、贷款花等14个贷款类APP。而闪钱的定位是贷款信息聚合平台,即贷款超市。

在笔者退出闪钱借款时,页面显示其嵌套了大量合作对象,包括快易贷、信业帮、有信、好会借、51车信贷等平台,很多又是贷款超市。也就是说,转转将用户导流到贷款超市,用户信息又被层层转包给更多嵌套其中的借款平台,除了增加隐私泄露风险,也可能会推高借款人的利率成本。

值得一提的是,直到目前转转旗下也没有任何金融相关牌照。

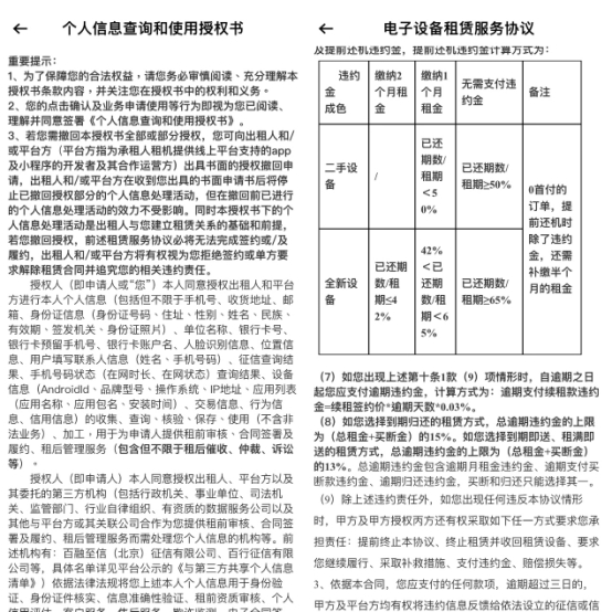
除了助贷业务,转转还在上线了自营的免押租机产品“趣租机”,模式为“以租代购+到期送”。根据介绍,趣租机是转转集团倾力打造的一个电子设备租赁服务,为全国各地的消费人群提供优质的3C数码租赁服务。

但这项业务本质还是一种消费分期贷款买手机的服务,只是换了个外衣。

笔者尝试在趣租机上租一款99成新的“iPhone 14 pro 国行 暗紫色 128G”,分24个月支付,到期寄送。页面显示月租金398元,首期优惠60元需支付338元,即最终拿到这部手机需要支付9492元。

而在转转的二手机售卖页面(上图右侧),笔者筛选“99新iPhone 14 pro 128G”并以价格排序,暗紫色最高售价为6668元,最低为金色同款则售价6008元,目前转转还提供了满3899元减160元的服务,实际到手价更低。而Apple产品京东自营旗舰店显示,这款全新机的售价为7799元,目前无优惠。

因此,若按照租机费用9492元和购入价6668元计算,转转趣租机两年的利息占本金的42.35%;以6008元计算,则高达57.99%;以京东7799元的价格计算,则为21.71%。

而据此前开甲财经9月份的报道,趣租机上租赁一款99新iPhone 14 Pro Max的综合年化成本高达39.05%或55.29%。

除了利息较高,选择租机之后,用户还要一键同意趣租机的大量隐私条款,并承担违约责任。此外,还要授权转转查询用户征信、委托扣款、以及非在校学生承诺书。转转还会在用户预期后进行催收。

若提前还机,用户需要支付违约金,上限为(总租金和买断金)的13%,可能会再次提高用户租机成本。

此外,在租赁产品保修以及退回方面,转转在合同中也进行了大量规定。但转转的二手机虽然是正品二手,但并不保证为原装,电池等配件可能会被更换,因此用户可能会买到翻新机等机型。

同样,在上述协议中,新经济观察团没有发现转转旗下任何金融公司的身影。

因此,转转趣租机也遭到了用户频繁投诉。黑猫投诉上有70多条投诉指向趣租机,内容包括泄露隐私、不良催收、涉嫌变相“高利贷”等等。

实际上,不仅是趣租机,今年市场上涌现大量租机平台,行业鱼龙混杂,蓝鲸财经、扬子晚报等媒体相继发布租机相关调查报道,多家平台涉嫌变相高利贷、捆绑保险、向学生放贷等违规行为引发市场关注。

而对于转转来说,依托天然的垂直电商场景和海量用户,确实具有开展消费金融业务的天然条件。但相比于一手电商平台,主打二手电商、循环经济的转转相对低频,客户单价天花板有限,且用户习惯的养成也是一大问题。

再加上金融合规运营、持牌上岗成为业内共识,转转在此背景下无牌游走并不是好事。对于转转来说,如何获取所需牌照,并做好金融业务的风险定价和用户教育,是未来要解决的问题。

作为二手电商巨头,转转成立以来经历了起起落落。

2015年底,转转由58同城旗下的二手频道,转变为独立APP正式上线。2017年,北京转转精神科技有限责任公司成立,法定代表人为58同城创始人姚劲波。

2018年7月,转转迎来历史性机遇,成为微信服务九宫格的一员。2020年5月6日,转转又与找靓机合并,合并后估值高达18亿美元。

在这些大动作背后,资本起了很大助力。天眼查显示,2017年-2021年,转转完成5轮融资,投资方包含腾讯、小米、顺为、大湾区共同家园发展基金、青樾基金,而重要的合作方腾讯,更是转转最初两轮的投资人。

截止目前,转转第一大股东为58同城系公司,持股74.1%,第二大股东为腾讯系公司,持股24.7%,董事长、CEO黄炜持股1.2%。

但2020年前后,受疫情等因素影响,国内二手电商遭遇重创。

网金社发布的数据显示,2016年二手电商行业交易规模增长率高达669.49%,此后从2017年至2020年增速分别为168.23%、78.91%、53.2%、19.19%,整体大幅下滑。此外,二手奢侈品电商寺库卖身给趣店,2021年又低调退市,资本市场对该赛道的热度趋冷。

在转转这边,数据下滑也十分明显。《2021年Q2移动互联网——行业数据研究报告》显示,2021年Q2,闲鱼月活跃用户数上升至1.3亿,转转则仅为1448.6万,差距近十倍。而在2019年11月,易观千帆数据显示,转转月活为3474万人,相对下滑近六成。

而作为与闲鱼、爱回收齐名三大交易平台,转转为何跌落?

首先是,相比于前两者背靠京东和阿里,58系的转转缺乏电商基因和供应链布局。此外,转转这些年业务上兜兜转转,从C2C到C2B2C,先后推出了有书、切克、采货侠,还涉足下门店、自建供应链;在品类上,既要押注手机和3C,又要兼顾全品类,摇摆之下难以在用户眼中形成品牌差异化记忆,转转也不断的转换中打造出核心竞争力。

与此同时,其业务本身又深陷大量投诉,考验着用户对平台的信任度。截止发稿前,黑猫投诉上针对转转的投诉量高达77401个,涉及产品质量无保障、欺诈消费者、售假等问题。

除此之外,转转还因违规多次被罚。天眼查数据显示,转转曾被行政处罚四次,被罚原因包括未取得《互联网药品信息服务资格证书》从事互联网药品医疗器械信息服务,以及未获得著作权人许可,发行其作品等等。

也是在这两年,转转也开始频繁发力金融业务,但因缺乏牌照,只能以导流为主。

面对二手电商风口落幕,转转再次转换赛道,2022年11月的发布会上,宣布转型为循环经济公司。

从二手电商到循环经济,转转似乎找到了一个新的靠谱赛道。

从政策上看,循环经济、低碳生活符合国家政策导向。2021年,“十四五”规划提出,要鼓励、支持“互联网+二手”模式发展,鼓励平台企业引入第三方二手商品专业经营商户,同时要求明确行业标准、规范交易行为等。这对转转来说,无疑是一个大机遇。

但相对于闲鱼的轻资产模式,转型之后的转转模式更重。目前,转转集团在全国设有3大质检中心,组建起拥有超1000名真人质检师。此外,还建立起“线上+线下”立体式回收体系,通过门店回收、邮寄回收和上门回收多种方式触达用户。

虽然转转的这些措施是为了扩大与用户触达,并提高买卖双方的体验和信任度,建立完善的二手交易体系,但也意味着成本在上升。鉴于2021年之后转转并无新的融资进来,重资产模式可以维持多久,还需要时间检验。

从行业来看,除了爱回收、闲鱼等老对手也转向循环经济,抖音等直播电商也虎视眈眈。

今年5月23日,闲鱼透露,用户数已经突破5亿,在线商品数量超过10亿件,单天活跃人数达到2500万以上。抖音这边,早在2020年10月就上线了“抖音二奢好物节”;2022年,又上线了“二手好物”频道,专注二手商品。

面对前后夹击,转转选择与抖音牵手,推出“以旧换新”服务。自10月26日起,抖音电商用户在平台内购买手机、笔记本、耳机、手表、平板5个品类产品时,均可以使用转转提供的专业回收服务。不过,两者牵手究竟能为转转带来多少增量,还是未知数。

回望转转这八年,虽然背靠58集团和腾讯的流量支持,但与闲鱼和爱回收背靠电商大树,转转始终力不从心。尽管如今找准了循环经济的定位,但面对行业竞争和流量困境,转转的胜算仍不够大。而金融业务虽是众人皆知的现金奶牛,但究竟是良药还是毒药,还需转转提高对合规和风险问题的关注度。

加载中...