新浪财经

【最全】2023年鼓风机行业上市公司全方位对比(附业务布局汇总、业绩对比、业务规划等)

前瞻网

关注

转自:前瞻产业研究院

行业主要上市公司:山东章鼓(002598)、陕鼓动力(601369)、金通灵(300091)、西玛风机(872792)、双剑股份(833468)、临风股份(831132)、盈峰环境(000967)等

本文核心数据:鼓风机行业上市公司汇总、鼓风机行业上市公司业务布局、鼓风机行业上市公司业务业绩

1、鼓风机行业上市公司汇总

风机是对气体压缩和气体输送机械的习惯简称,依靠输入的机械能,提高气体压力并排送气体的机械,通常所说的风机包括通风机、鼓风机和压缩机。按照出口压力的高低分类,鼓风机是指在设计条件下风压在30kPa-200kPa以内的风机。

鼓风机也是一种输送气体的通用机械,行业上市企业较多。上游包括原材料(钢材、铸件、锻件等)和关键零部件(电机、轴承、阀门等)。从使用领域分析,它可用于气体助燃、金属氧化、脱硫氧化、发酵、污水处理等,并广泛适用于冶金、化工、化肥、石化、食品、建材、石油、矿井、纺织、煤气站、气力输送、污水处理等各工业部门。

从营业收入情况来看,企业规模差距较大。其中,中游鼓风机制造商相较于上游和下游龙头企业规模较小。2023年上半年中游收入规模最大的盈峰环境和陕鼓动力收入突破60亿元。

从区域分布情况来看,中国鼓风机产业上市公司主要集中在华东和中部地区。从具体省市来看,上游上市公司主要分布在山东、江苏等地;中游主要以山东、陕西为主;下游领域分布广泛。

2、鼓风机行业上市公司基本信息对比

从鼓风机行业的上市企业布局和已有公开信息分析,盈峰环境的注册资本在代表上市企业中处于领先地位;山东章鼓是最早成立的企业;从招投标事件的数量来看,山东章鼓较为领先。

从鼓风机行业的上市企业已有的公开信息分析,陕鼓动力的专利数量较多,超过了700条;盈峰环境的员工总数最多,超过10000人。

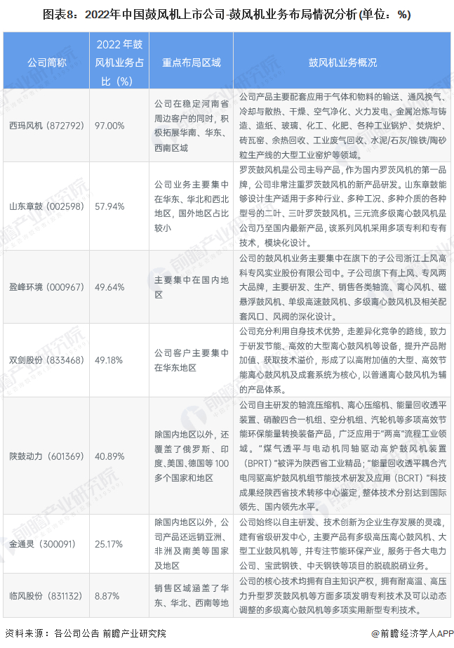
3、鼓风机行业上市公司业务布局对比

目前,中国鼓风机行业中游上市公司较少,主要集中在西北、华中和华东地区。其业务覆盖了全国各地及部分国外地区,中国大陆地区的应用领域分布以华东地区为主。

4、行业上市公司鼓风机业务业绩对比

从营业收入的金额来看,陕鼓动力和山东章鼓最高。从毛利率来看,大部分上市公司的毛利率位于20%-40%之间,毛利率水平较高。从产销量水平来看,部分上市公司披露了具体的鼓风机产销数量。作为鼓风机行业的主要企业之一,山东章鼓在2022年生产了13499台罗茨鼓风机,销售了13973台罗茨鼓风机。

5、行业上市公司鼓风机业务规划对比

各上市公司根据行业及自身的发展制定了业务发展规划,其中包括产品的丰富、技术的创新和延伸以及应用领域的拓展。具体规划如下表所示:

更多本行业研究分析详见前瞻产业研究院《中国鼓风机行业市场前瞻与投资战略规划分析报告》。

同时前瞻产业研究院还提供产业大数据、产业研究报告、产业规划、园区规划、产业招商、产业图谱、智慧招商系统、行业地位证明、IPO咨询/募投可研、IPO工作底稿咨询等解决方案。在招股说明书、公司年度报告等任何公开信息披露中引用本篇文章内容,需要获取前瞻产业研究院的正规授权。

更多深度行业分析尽在【前瞻经济学人APP】,还可以与500+经济学家/资深行业研究员交流互动。

加载中...