新浪财经

降价减产,丰田真的卖不动了?

界面新闻

关注

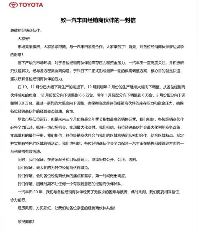
近日,一张“致一汽丰田经销商伙伴的一封信”在网上广为流传。信中指出,“当下严峻的市场环境,对于各位经销商伙伴的库存压力和资金压力,一汽丰田一直高度关注,并积极研究快速解决。经与各方密集协商沟通,于昨日(11月2日)下午正式形成最新一轮的供需调整方案,核心目的就是快速、坚决纾解各位经销商伙伴的压力。”

具体减产方案是在10、11月份已大幅下调生产的前提下,12月到明年2月份的生产继续大幅向下调整,从经销商感知的角度,12月份配分向下调整到6.6万台,明年1月份配分向下调整到6万台,2月份配分向下调整到3.8万台。

消息一出,引发了业内的广泛关注,“丰田卖不动了”、“扛不住了”的声音此起彼伏。面对这些质疑声,一汽丰田迅速给出回应,表示这是根据目前市场竞争环境顺势而为的做法。

事实上,丰田在华的另一家合资公司广汽丰田,今年以来也基本处于减产状态。根据广汽集团披露的产销数据,今年前10月,广汽丰田的产量为76.4万辆,同比去年下降9.44%。

整体来看,丰田今年在华确实承受着不小的压力。广汽丰田去年首破百万辆的辉煌战绩已然无法重现,一汽丰田百万辆的目标也提前宣告失败。真如外界所说,丰田卖不动了吗?

本月初,丰田汽车发布了第二财季(2023年7-9月)财报,季度内实现营业利润11.44万亿日元,同比增长24%,净利润为1.28万亿日元,同比增加194.24%。利润率第二次超越特斯拉,继续稳坐第一宝座。

不过在中国市场,丰田确实遭遇了前所未有的冲击。价格战的加剧、电动化上的失利,让丰田少赚了不少钱。4-9月,采用权益法核算的对联营企业和合营企业的投资收益为1237亿日元,同比下降32.7%。

“中国正处于非常激烈的价格竞争之中,尤其是电动车市场”,丰田副社长、首席财务官宫崎洋一表示。

“RAV4荣放入门版(17.68万)已经优惠到4.2万,19.68万及往上车型优惠幅度都在4万5左右。”某丰田专卖店销售人员告诉车市物语。另一位一汽丰田4S店销售人员也表示,RAV4荣放全系优惠幅度有4万,不过现车并不是很充足。

广汽丰田旗下的几款热销车目前优惠也不小。“凯美瑞目前的优惠幅度基本都是4万以上”,某丰田专卖店的一位销售人员说道。同样,曾经需要加价等车的汉兰达,也在降价提量,汽油版优惠4万多,混动版优惠3万多,而且有现车。

问到bZ3时,部分店里已经没有现车了。有的店里表示只有入门版16.98万一款配置,目前优惠幅度是3万元。

“以价换量”是今年中国车市的主旋律。丰田也不例外,在如此大优惠的情况,勉强维持着现有的销量规模。

乘联会数据显示,一汽丰田今年前10月销量651763辆,同比微增0.8%。广汽丰田则是因为去年太过优异的表现,今年有所下滑,前10月共售出新车747997台,同比下降5.7%。

与其说丰田卖不动了,不如说不能像以前一样躺着数钱了。

诚然,丰田在电动化的转型上一直备受争议。前掌门人丰田章男多次抨击电动车,发表类似“纯电动现在发展非常好,但只是给氢能源过渡”的言论。前不久因为公司销量放缓,他再次表示他对电动车的抵制是正确的。

新任丰田汽车总裁佐藤恒治尽管肯定了纯电动车,但他也强调,丰田不会一举将重心转移到纯电动汽车上。

可见从始到终,丰田都没想过要“梭哈”纯电动。丰田将继续坚持EV、PHEV、HEV、FCV多元发展,并积极推进固态电池、氢燃料电池等电动化技术落地。

在中国市场,丰田推出的几款纯电动车都没激起什么浪花。不管是广汽丰田下的bZ4X,还是一汽丰田下的bZ4X,今年每个月的上险量基本都是几百辆的水平。bZ3好一些,但月上险量最高也就三千多辆,与6000-8000辆的目标相差甚远。

对此不少人说丰田在电动化赛道上落后了。

事实上,丰田在电动化领域布局已久。早的不说,2003年,丰田就开始研发锂离子电池;2008年,丰田成立电池研究部门,开始研究全固态电池等下一代电池。

如今,中国车企在智能电动赛道取得了先机。但这些跨国巨头的后劲儿还是不能小觑。就像零跑汽车联席总裁武强所说,“中国车企目前领先的优势仅仅是先发与后发之间的差距,同时还有中国工程师的红利和成本优势。至于说技术有多领先,大可不必做过度渲染。”

“新能源汽车的爆发也就这两年,这是因为电动车需求被确定,走过了尝鲜期。但正是这几年,市场情况很复杂。疫情、供应链危机、价格战等都对各企业的决策产生了不同程度的影响。”汽车分析师(刘明)说道。

在2023全球新能源与智能汽车供应链创新大会上,东风日产乘用车公司制造总部专职副总部长、广州风神汽车有限公司总经理魏建彬也表示,疫情三年掩盖了合资企业水土不服的问题,合资企业在新能源的布局上确确实实晚了,没赶上中国汽车市场的变革。

由于前期的失利,丰田对自身的路线做出了调整。

坚持多样化的技术路径,但纯电动被放在了重要位置。

随着在华研发中心更名,丰田的研发重心进一步向智能化、电动化领域转移。按照规划,在纯电动领域,丰田将加速导入bz纯电系列产品,2026年前推出10款新款纯电动汽车,明年推出纯电大SUV,2025年亮相雷克萨斯ES纯电版。

今年5月份,丰田成立BEV Factory,总裁加藤武郎首次公开亮相就提到,“用BEV改变未来。对汽车、制造、工作方式的变革,一定可以为丰田带来更好的发展。”在前不久的东京车展上,丰田还把展台C位留给了电动车,亮相了多款电动概念车。

尽管转型的步伐在加快,但子弹还是要飞一会儿。

对于眼下的丰田来说,在中国市场除了电动化转型的后知后觉,在盈利上也面临巨大挑战。就如前面财报所公布的数据,在华投资收益同比下降32.7%。

市场内卷还在加剧,新能源渗透率也在不断攀升。从当前丰田的动作来看,其短期内还是寄希望于混动与燃油市场。宫崎洋一也表示,混动车的热销帮助丰田建立了坚实的财务基础,这样也为纯电动车的研发提供了保障。

丰田宣布,在维持2024财年丰田(包括雷克萨斯)全球销量不变的同时,下调纯电动车的销量目标,并上调丰田混动车和插混车的销量目标。

对于中国市场,除了混动的布局,丰田更把重点放在了高利润的产品上。例如在本月的广州车展上,新一代国产普拉多将正式亮相并开启预售。从疑似曝光的官方PPT上来看,全新普拉多的定价在50万元左右,起售价预计在47万元左右。

同时,皇冠一款全新轿跑车也将在车展上亮相。除此之外,丰田凯美瑞将迎来第九代车型,要知道这款车是目前丰田在华最畅销的轿车产品。

在2023日本移动出行展期间,丰田章男在接受采访时表示,日本汽车面对中国汽车“必须要赢”。丰田章男表示:“拿什么赢呢?我认为单纯在销量上取胜是一种观点。但是日本制造商在世界的道路上运输着各种各样的东西,汽车作为移动手段运输着信息,也运输着幸福。日本制造商需要制定新的战略以谋求生存。”

言语之间不难看出,面对当下激烈的竞争,丰田已经接受了在华销量增长发力的现实。短期内用混动和燃油提升盈利可能更为关键。

由于合资车企份额下滑,市场上充满着对合资车企的质疑声。不少人提出疑问,它们在中国还有戏吗?

广汽集团原副董事长袁仲荣在华中科技大学第十五届企业家论坛上表示,合资品牌本身实力非常强大,在新能源方面实际上都有技术储备。由于各国情况不同,这些车企会有自己的一些想法。

他以丰田举例,作为一家1000万级规模的大企业,在电池革命性变革前夜,如果1000万都转到锂电池,一旦固态电池成熟,势必会造成非常大的损失。基于以上考虑,丰田根据全球市场的情况进行调整。在他看来丰田推出的一些电动汽车之所以卖不好,主要是安全策略问题,它不愿意跟中国一样在安全策略方面做一些让步,所以被诟病的比较多。

有人认为,基于佐藤恒治上任以后的各项部署,丰田这头“大象”已经转过身来,但想要看到成果,至少还得三年以后。你认为会是多久呢?

加载中...