新浪财经

前瞻产业研究院重磅发布《预见2024:新型储能产业技术趋势展望》

前瞻网

关注

随着碳达峰、碳中和决策部署持续落实,全球能源绿色转型步伐加快,新型储能产业已成为推进能源革命进程的重要支撑和促进社会经济发展的重要产业。

根据IEA《中国能源部门碳中和路线图》及相关政策规划,在承诺目标情景中,我国可再生能源在一次能源需求总量中的比重将从2020年的12%跃升到2060年的60%左右。2060年,太阳能和风能的需求将接近总需求的四成。由于电力部门为能源需求的主力,由此可见风电和光伏发电将成为电力行业转型的重要趋势。以风能和太阳能为主的可再生能源存在间歇性强、波动性大的问题,由此会对电网的稳定性造成挑战。

为帮助业界洞悉新型储能技术发展,紧追前沿行业风口,前瞻产业研究院重磅发布《预见2024:新型储能产业技术趋势展望》(以下简称报告),报告对新型储能技术路线与支撑体系、专利技术布局、科技企业技术与项目投资布局、投资重点赛道以及发展趋势与目标进行了详细分析,全方面解码新型储能赛道上的机遇,为投资者和决策者提供前瞻性参考。

*以下为报告节选

——新型储能技术路线与支撑体系

新型储能是除抽水蓄能以外的主要储能形式,其可以改变电力系统即发即用的传统运营方式,提高系统灵活性调节能力。据CNESA最新公布数据,截至2023年6月底,中国已投运电力储能项目累计装机规模70.2GW(包括抽水蓄能、熔融盐储热、新型储能)。其中,新型储能占比30%,锂离子电池依然是新型储能中占比最高的类型。

从技术路线发展来看,压缩空气储能及飞轮储能技术正在加快商业应用部署。电化学储能中锂离子电池技术较为成熟、商业化初具规模,钠硫电池正加快商业应用部署,液流电池加速示范应用,电化学储能作为新型储能的主力军,已经开始从兆瓦级别的示范应用迈向吉瓦级别的规模市场化。氢储能等其他类型的新型储能技术由于技术成熟度较低,大部分处于开发和示范应用阶段,其中氢储能正加速推进商业应用部署。

从技术支撑体系来看,中国新型储能创新单元主要包括电网安全与节能国家重点实验室、太阳能光伏发电技术国家重点实验室等国家重点实验室;北京国能新能源产业投资基金、长沙先进储能产业投资基金合伙企业等产业投资基金;GB/T 36547-2018《电化学储能系统接入电网技术规定》、GB/T 36558-2018《电力系统电化学储能系统通用技术条件》等技术标准。

——新型储能专利技术布局

锂离子电池储能技术为新型储能专利技术布局重点,申请热度和布局广度较高 从新型储能专利技术申请的热度来看,锂离子电池储能具备较高的专利申请热度,专利申请总量达173993项,申请人数量达48250个,远超其他新型储能技术;从技术跨度来看,锂离子电池和超级电容跨技术专利申请量较多,技术跨度分别达603个和488个IPC小类;从技术市场覆盖广度来看,锂离子电池、铅酸电池、超级电容、液流电池专利技术均覆盖70个以上国家和地区,说明这些技术受到全球范围内的关注和研究。

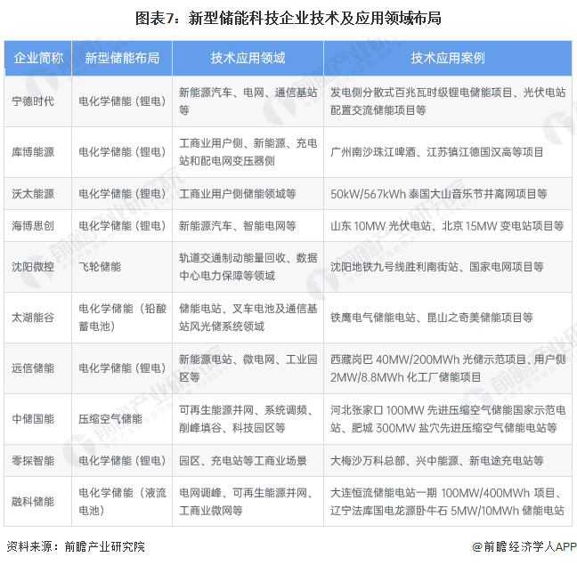
——新型储能科技企业技术与项目投资布局

科技企业大多布局电化学储能领域,其中锂电储能为重点投资赛道 目前,国内传统锂电池或新能源企业(如宁德时代)均在储能领域布局相关技术及应用项目,同时也有不少初创科技企业布局电化学储能、飞轮储能、压缩空气储能等技术路线,并逐步商业化。

——型储能技术投资重点赛道

从新型储能技术方向上看,绝大多数投资投向了与电化学储能相关的项目,其中的绝大多数与锂离子电池相关,少数其他方向项目包括钠离子电池、液流电池等。股权投资市场对储能技术的选择基本上与储能市场中新型储能占比吻合,这一方面反映出当前锂离子电池在性能、价格和安全性等方面已较为贴合储能应用需求,另一方面也反映出储能技术路线仍存不确定性,多数机构对可能替代锂离子电池的潜在技术路线仍持观望态度

——新型储能技术发展趋势与目标

政策推动下,以锂离子储能电池为主的新型储能需求呈上升趋势 2021年7月来,中央部委密集发布《关于加快推动新型储能发展的指导意见》、《关于鼓励可再生能源发电企业自建或购买调峰能力增加并网规模的通知》等重磅利好政策,提出到2025年,实现新型储能从商业化初期向规模化发展转变,装机规模达30GW以上,到2030年,实现新型储能全面市场化发展。碳达峰碳中和目标下,新型储能爆发拐点即将到来,目前以锂离子储能电池为主的新型储能需求将迎来大幅上升。

此外,《“十四五”能源领域科技创新规划》针对电网削峰填谷、集中式可再生能源并网等储能应用场景提出技术攻关与示范试验的要求,成为新型储能未来发展趋势。

新型储能产业的崛起对我国的经济发展具有重大意义,未来,前瞻产业研究院将持续深入对新型储能领域的研究,期望为推动储能产业发展贡献一份力量,也为行业从业者及参与者提供更多的真知和远见。

前瞻经济学人APP资讯组

更多本行业研究分析详见前瞻产业研究院《预见2024:新型储能产业技术趋势展望》

同时前瞻产业研究院还提供产业大数据、产业研究报告、产业规划、园区规划、产业招商、产业图谱、智慧招商系统、行业地位证明、IPO咨询/募投可研、IPO工作底稿咨询等解决方案。在招股说明书、公司年度报告等任何公开信息披露中引用本篇文章内容,需要获取前瞻产业研究院的正规授权。

更多深度行业分析尽在【前瞻经济学人APP】,还可以与500+经济学家/资深行业研究员交流互动。

加载中...