新浪财经

中国中车将分拆一风电公司上市!

北极星电力网

关注

北极星风力发电网获悉,中国中车董事会通过决议:拟将其子公司中车戚所整体变更为股份公司后,分拆至深交所创业板上市。本次分拆不影响中国中车的股权结构,本次分拆完成后,中国中车仍然是中车戚所的控股股东。

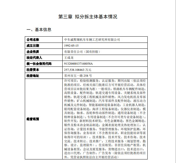
中车戚所始建于1959年,位于江苏常州,是中国中车旗下首家制造类混合所有制改革企业。为国内高端装备关键零部件及系统集成方案提供商,主要产品及服务覆盖轨道交通装备、能源及工程装备、汽车及新能源汽车零部件、智能制造及技术服务等领域。2023北京国际风能展上,中车戚所发布了8.5MW-12MW全集成海上风电齿轮箱产品、8.XMW-10.XMW主轴集成式双馈风电齿轮箱产品。

加载中...