新浪财经

重磅!2023年中国及31省市生物类似药行业政策汇总及解读(全)政策加持下迎来发展新机遇

前瞻网

关注

转自:前瞻产业研究院

行业主要上市公司:复宏汉霖(2696.HK)、信达生物(1801.HK)、百奥泰(688177.SH)等。

本文核心内容:政策历程图、国家层面政策汇总及解读、省市层面政策汇总及解读。

政策历程图

1、医药工业研发创新政策历程图

在医药工业研发创新的发展蓝图中,"十二五"规划注重建立以骨干企业为核心的技术创新体系,其重点在于推动骨干企业加大研发投入,以实现研发投入达到销售收入的5%以上。"十三五"规划要求在2020年前,整个医药工业行业规模以上企业的研发投入强度达到2%以上,强化了产业的创新动力。而"十四五"规划,到2025年医药工业行业全行业研发投入年均增长10%以上,进一步促进医药工业的技术创新和发展。同时,生物类似药行业作为医药工业的重要组成部分,医药工业的研发创新为生物类似药行业的发展提供了坚实基础。

2、生物类似药行业政策历程图

在中国生物类似药行业政策的历程中,经历了一系列阶段性规划的引领和推动。这些政策变化表明政府在过去几年积极支持和规范生物类似药领域,以促进生物类似药产品创新、提高产品质量,以及推动行业的发展。

国家层面政策汇总及解读

1、国家层面生物类似药行业政策汇总

自2015年以来,我国在生物类似药领域发布了一系列政策。这些政策旨在明确生物类似药的定义和管理原则,鼓励创新药物和生物类似药的发展,强化了审批标准和监管体系,以及加强了生物类似药的质量控制。政府还强调了以患者的最佳治疗为导向,不应牺牲安全和有效性。这些政策反映了中国对生物类似药领域的支持,以促进医药行业的高质量发展。

2、生物类似药纳入集采范围是大势所趋

2018年3月,国务院机构改革成立国家医疗保障局,负责制定药品、医用耗材的招标采购政策并监督实施,指导药品、医用耗材招标采购平台建设。同时,2018年以来,国务院、药监部门等发布了一系列政策,完善医疗集中采购机制,推动医疗集采工作进入常态化、制度化、规范化的新阶段。

集采的“提速扩面”是2022年释放的一个重大信号。截至2022年底,国家已完成七批药品集中带量采购,覆盖化学仿制药、中成药、胰岛素等品类。在此背景下,是否将生物类似药纳入集采一直备受行业关注。国家医保局亦曾表示正在充分考虑,将结合生物制剂的相似性、稳定性和可替代性等方面的特点,形成适合生物制剂特点的规则。从国家医保局在生物类似药纳入集采上的表态可以预见,将生物类似药纳入集采范围是大势所趋。

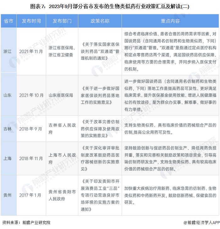
省市层面的政策汇总及解读

自2017年起,部分省市纷纷出台了支持生物类似药行业发展的政策,旨在提高国内生物类似药行业发展水平,满足患者需求,促进医药创新。

更多本行业研究分析详见前瞻产业研究院《中国生物医药行业发展前景预测与投资战略规划分析报告》。

同时前瞻产业研究院还提供产业大数据、产业研究报告、产业规划、园区规划、产业招商、产业图谱、智慧招商系统、行业地位证明、IPO咨询/募投可研、IPO工作底稿咨询等解决方案。在招股说明书、公司年度报告等任何公开信息披露中引用本篇文章内容,需要获取前瞻产业研究院的正规授权。

更多深度行业分析尽在【前瞻经济学人APP】,还可以与500+经济学家/资深行业研究员交流互动。

加载中...