新浪财经

【干货】贵金属材料行业产业链全景梳理及区域热力地图

前瞻网

关注

转自:前瞻产业研究院

行业主要上市公司:凯立新材(688269.SH)、凯大催化(830974.BJ)、苏州固锝(002079.SZ)、贵研铂业(600459.SH)、福达合金(603045.SH)、聚和材料(688503.SH)、有研新材(600206.SH)等

本文核心数据:贵金属材料产业链;贵金属材料产业全景图谱

贵金属材料产业链全景梳理

贵金属材料产业链结构由贵金属供给、贵金属材料加工制造、下游应用及贵金属资源循环利用组成。贵金属供给主要为通过矿产勘探、开采、冶炼等得到金、银、钯、铑、铱、钌、锇、铂八类贵金属;贵金属可直接用做工业材料、装饰材料等,贵金属、贵金属与其他元素经过加工可得到多种贵金属材料,如贵金属催化材料、贵金属浆料、贵金属电接触材料等,广泛用于汽车工业、电子电气、新能源、石油化工、生物医药、环境保护等领域;经营生产过程中产生的贵金属废料经过回收、提纯,可提取得到高纯度贵金属,实现贵金属资源的循环利用。

从产业链各环节主要企业来看,贵金属供给主要为矿业企业和贵金属回收企业,其中,贵金属矿产资源较为丰富的企业有紫金矿业、山东黄金、银泰黄金等,循环利用代表企业有贵研铂业和浩通科技;贵金属材料制造企业中,贵研铂业布局产品种类丰富,贵金属催化材料代表性企业有凯立新材、凯大催化等,贵金属浆料代表性企业有苏州固锝、聚和材料等,其他贵金属功能性材料企业还有福达合金、西诺稀贵等;产业链下游客户较多,代表性企业如化工领域万华化学、汽车尾气污染治理凯龙高科、光伏领域亿晶光电等。

从贵金属材料产业链区域分布情况来看,贵金属材料产业布局较为完善的区域为江苏、山东,各区域产业链布局重点不同,其中,江苏省在贵金属浆料布局企业较多,下游应用汽车工业领域企业较多;山东省贵金属供给竞争力更强,下游应用以化工为主。此外,陕西省、浙江省贵金属材料制造企业数量较多,龙头企业贵研铂业位于云南省。

贵金属材料行业上市公司贵金属材料业务业绩对比

从代表性企业贵金属材料业务营收来看,大型黄金矿采选企业营业收入较高,紫金矿业营业收入超千亿元,山东黄金、中金黄金等业务收入均在300亿元以上;贵金属加工及材料制造企业中,贵研铂业营业收入达406.44亿元,经营规模最大,其次为有研新材、聚和材料等。从产量情况来看,贵研铂业产量达2836.97吨,为贵金属材料制造最高产量;紫金矿业、山东黄金矿产金产量排名前列。

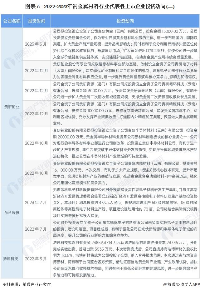
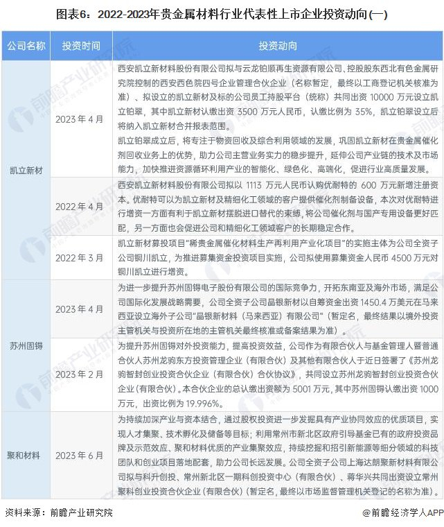
贵金属材料行业代表性上市企业最新投资布局

从中国贵金属材料产业代表性企业的对外投资来看,贵研铂业、帝科股份、苏州固锝等企业均通过增资或投资子公司等加大自身优势贵金属细分材料业务布局,扩大经营规模、抢占市场份额;随着贵金属资源循环利用重视度不断提高,越来越多的企业将布局贵金属回收业务,如浩通科技、凯大催化等。2022-2023年贵金属材料产业代表性上市企业最新投资动向如下:

更多本行业研究分析详见前瞻产业研究院《中国贵金属矿采选行业市场前瞻与投资战略规划分析报告》。

同时前瞻产业研究院还提供产业大数据、产业研究报告、产业规划、园区规划、产业招商、产业图谱、智慧招商系统、行业地位证明、IPO咨询/募投可研、IPO工作底稿咨询等解决方案。在招股说明书、公司年度报告等任何公开信息披露中引用本篇文章内容,需要获取前瞻产业研究院的正规授权。

更多深度行业分析尽在【前瞻经济学人APP】,还可以与500+经济学家/资深行业研究员交流互动。

加载中...