新浪财经

【今日推荐】欧盟可持金融战略进展与启示

市场资讯 2023.10.22 07:01

方    琦兴业碳金融研究院绿色金融高级研究员

钱立华兴业碳金融研究院首席绿色金融研究员

鲁政委   兴业银行首席经济学家   兴业研究公司学术评审委员会主席

欧盟,可持续金融

为了支持欧盟在气候、绿色与可持续发展等方面的目标和承诺,欧盟委员会从2018年起着力构建一套全面的可持续金融政策框架。

目前欧盟已逐步形成了可持续金融制度的三大基石:欧盟分类法、可持续信息披露制度体系、促进可持续投资的系列工具(包括基准、标准、标签等)。同时,随着可持续发展进程的推进,欧盟在2021提出了需要采取额外行动的四个主要领域:促进转型融资、提高包容性、基于双重重要性理念提高金融部门的韧性和贡献、培养全球雄心。目前,欧盟可持续金融战略中的各项行动措施仍在不断更新与完善中。

欧盟可持续金融战略的持续部署可以在三个方面为我国提供启发:第一,构建顶层战略框架与行动路线图,并与时俱进进行更新;第二,建立分类法体系作为可持续金融的制度基石,并重视可持续信息披露,防止“洗绿”风险;第三,全面融入双重重要性理念。

欧盟委员会认为,可持续金融在推动实现《欧洲绿色协议》(European green deal)政策目标、以及欧盟应对气候变化和可持续发展相关国际承诺的过程中扮演着关键的角色。尤其是欧盟的气候雄心(到2030年温室气体排放较1990年减少55%,到2050年使欧洲成为第一个气候中和大陆)使其在2021~2030年间每年面临着3500亿欧元的额外投资需求,此外还需要 1300 亿欧元来实现其他环境目标,巨大的投资需求已远远超出了欧盟公共部门的能力,推动可持续金融的发展将在引导私人资金进入气候等可持续领域方面发挥重要作用。为此,自2018年起,欧盟委员会开始着力构建一套全面的可持续金融政策框架。

2018年3月8日,欧盟委员会发布《可持续发展融资行动计划》,为欧盟制定了一套可持续金融发展的全面战略,围绕3大目标提出了10项行动,以及22条具体行动计划和时间表,这也是欧盟第一版可持续金融战略。2021年7月,欧盟发布《向可持续经济转型的融资战略》,对第一版可持续金融战略进行了更新,在原战略基础上提出了四个需要采取额外行动的领域。两份战略文件构成了目前欧盟可持续金融的总体框架,而自首份战略发布以来,其中提出的各项行动措施也在稳步推进和落实,重点领域取得突破。

本文将围绕欧盟可持续金融战略框架及其主要行动措施进展进行梳理分析,以期对我国的可持续金融发展提供借鉴。

一、欧盟可持续金融战略总体框架

在欧盟政策体系下,可持续金融被理解为:在支持经济增长的同时减轻环境压力、帮助实现《欧洲绿色协议》提出的气候和环境目标的金融,同时兼顾社会和治理问题、以及ESG相关风险的管理。

基于2018年发布的第一份可持续金融战略《可持续发展融资行动计划》,欧盟逐步构建起了可持续金融框架的三大基石:

1)可持续活动的分类体系:欧盟分类法(EU Taxonomy)。欧盟分类法条例旨在提供一套强大的、基于科学的分类体系,从而使金融和非金融企业共享一套针对可持续活动的统一定义,防止“漂绿”风险。

2)针对金融和非金融企业的信息披露制度。通过相关信息披露制度安排,为投资者进行可持续投资决策时提供有效的信息。

3)促进可持续投资的一系列工具,包括基准、标准和标签。如欧盟气候转型基准、绿色债券标准、可持续金融产品标签等。这些工具为市场参与者提供了更大的透明度,能够帮助市场参与者更易于将其投资策略与欧盟的气候和环境目标保持一致。

三大基石各有侧重,同时也互为支撑,其中欧盟分类法是其他两项的基础。三大基石仍在不断完善中,与此同时,随着可持续发展进程的推进,欧盟在2021年发布了第二份可持续金融战略,在原战略基础上提出了需要采取额外行动的四个主要领域,以适应新的形势变化:

1)转型融资。为实体经济向可持续发展转型提供融资。

2)包容性。建立更具包容性的可持续金融框架。

3)金融部门的韧性和贡献。基于双重重要性视角提高金融部门的韧性和对可持续发展的贡献。

4)全球雄心。促进国际社会就一项全球可持续金融议程达成共识。

二、欧盟可持续金融战略最新进展

2.1 三大基石进展

2.1.1 欧盟分类法(EU Taxonomy)

2020年6月,欧盟正式公布了《欧盟分类法条例》 ((EU)2020/852),并于2020年7月12日正式生效。《欧盟分类法条例》制定了一套在欧盟范围内的统一标准,用以确定一项经济活动是否具有环境可持续性,其目的是为企业和投资者提供一个“共同语言”体系,帮助投资人和其他金融市场参与者确定一项投资的环境可持续性程度。

那么如何判断一项经济活动是否符合分类法定义的环境可持续性呢?《欧盟分类法条例》确定了六项环境目标:减缓气候变化、适应气候变化、水和海洋资源的可持续利用和保护、向循环经济转变、污染防治、生物多样性和生态系统的保护与恢复。

符合分类法定义的可持续经济活动必须满足四个总体条件:

1)对六项环境目标中的至少一项作出重大贡献。

2)对其余五项环境目标没有造成重大损害。

3)遵守最低保障措施。主要指经济活动需要符合国际最低人权和劳工权利相关标准,包括《经合组织跨国企业准则》、《联合国工商业与人权指导原则》(包括《国际劳工组织关于工作中基本原则和权利宣言》)等。

4)遵守分类法授权法案中规定的技术筛选标准。技术筛选标准是判断一项经济活动是否符合条件1和条件2的基础。根据《欧盟分类法条例》的要求,欧盟应通过出台分类法授权法案明确每一项环境目标的技术筛选标准。

2021年,欧盟发布《欧盟分类法气候授权法案》,率先明确了减缓气候变化和适应气候变化两项环境目标的标准,针对每项环境目标,均列出了符合目标的经济活动清单(目录)以及每项活动需满足的技术筛选标准。2022年,欧盟发布《补充气候授权法案》,在原法案基础上,将符合一定技术筛选标准的核电和天然气相关经济活动作为过渡性活动(转型活动)纳入了目录中。

2023年6月,欧盟再次发布《气候授权法案修正案》,进一步对目录进行了扩充,主要是纳入了原来未纳入的部分低碳运输和电气设备制造相关活动,同时还新增了部分转型活动,如水运和航空。此外,本次修订也对原法案中的部分技术标准进行了更新。在发布《气候授权法案修正案》的同时,欧盟也发布了《欧盟分类法环境授权法案》,明确了其他四项环境目标的活动清单和技术筛选标准。

作为欧盟可持续金融领域的“共同语言”和基石标准,《欧盟分类法》有几大特点:一是纳入了转型类经济活动,考虑到部分经济活动目前尚无技术和经济可行的低碳替代方案,但又是向碳中和经济转型过程中必不可少的,欧盟在《气候授权法案》中纳入了转型类经济活动。二是沿用欧盟原有的经济活动分类标准体系NACE框架,并将每类经济活动与NACE代码相对应,以便于使用者准确识别相关经济活动。三是与时俱进更新,《欧盟分类法条例》基本确定了欧盟可持续经济活动的总体标准框架,而各授权法案则是用来明确具体的经济活动清单和技术筛选标准,这些活动清单和技术筛选标准并非静态的,而是与时俱进进行更新,如气候授权法案在三年内已更新了两次。

2.1.2 可持续信息披露制度

作为欧盟可持续金融战略框架的另一大基石,可持续信息披露制度可以为投资者的可持续投资决策提供有效信息。目前欧盟已建立了包括《企业可持续报告指令》(CSRD)、《可持续金融披露条例》(SFDR)和《欧盟分类法》条例及其披露授权法案在内的可持续信息披露法规体系。其中,CSRD是针对所有企业的可持续信息披露要求,SFDR是针对金融市场参与者和财务顾问的可持续信息披露要求,分类法及其披露授权法案则是针对金融和非金融企业对其业务活动在多大程度上与《欧盟分类法条例》保持一致的披露要求。

《企业可持续报告指令》(Corporate Sustainability Reporting Directive, CSRD)在2022年11月正式获得通过。CSRD取代了欧盟2014年发布的《非财务报告指令》(NFRD),一方面扩展了披露主体范围,此前的NFRD仅适用于员工人数超过500人的大型上市公司、银行和保险机构,CSRD则将披露主体范围扩大到欧盟境内的所有大型公司,同时还纳入了上市中小企业,但上市微型企业除外。另一方面,引入了更详细的、统一的可持续报告标准,并要求进行强制性披露。过去在NFRD下,欧盟通过非财务报告指南和气候相关信息披露指南为企业提供了不具约束力的披露指引。在CSRD下,欧盟通过授权法案制定强制性的、统一的可持续报告标准,以确保受约束企业披露所有要求的信息,并且信息具有可比性。2023年7月,欧盟已正式通过了第一套《欧洲可持续发展报告标准(ESRS)》授权法案。此外,CSRD还引入了审计鉴证制度,并要求公司以数字化的方式“标记”可持续报告信息。

《可持续金融披露条例》(Sustainable Finance Disclosure Regulation, SFDR)于2021年3月正式生效。SFDR从实体和产品两个层面为金融市场参与者和财务顾问制定了一套统一的可持续信息披露标准。在实体层面,SFDR要求金融市场参与者和财务顾问披露可持续性风险政策、对负面可持续性影响的考量、与整合可持续性风险相一致的薪酬政策。在金融产品层面,SFDR要求所有金融产品提供者披露该产品如何整合可持续性风险、对负面可持续性影响的考量,此外,针对具有促进环境或社会特征的金融产品、和以可持续投资为目标的金融产品,还需要遵循更细化的信息披露要求。

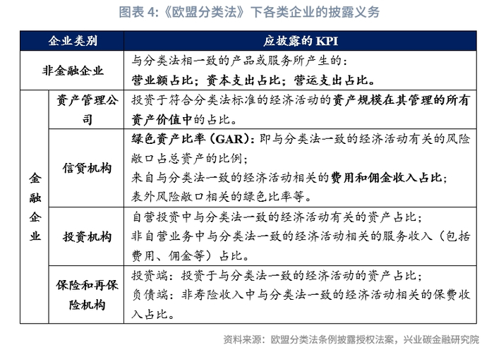
《欧盟分类法条例》除了明确欧盟可持续经济活动分类标准外,还要求受CSRD约束的企业在其年度报告中通过一系列关键绩效指标(KPI)来报告其业务活动在多大程度上与《欧盟分类法条例》保持一致,其他企业自愿披露。2021年12月通过的分类法条例披露授权法案对非金融企业和金融企业的具体披露要求进行了明确。此外,分类法条例也为SFDR中可持续金融产品的相关信息披露要求提供了基准与补充。

2.1.3 可持续投资工具

气候基准和基准ESG披露要求。2020年7月17日,欧盟通过了三项关于气候基准和基准ESG披露要求的法案,并于2020年12月23日正式实施。三项新法规是欧盟2016年发布的《欧盟基准监管条例》(EU BMR)的授权法案。EU BMR是欧盟规范基准指数业务的法规,这些基准指数主要作为金融工具或金融合同的结算、估值、偿付依据,或作为投资基金业绩评价标准、收益分配依据。2020年发布的气候基准授权法案,规定了欧盟气候基准的最低技术要求,即满足了这些最低技术要求才能被贴标为欧盟气候基准(包括气候转型基准和巴黎协定一致基准),如,基准指数覆盖的资产需要逐年减少碳排放,并排除严重损害ESG目标的资产。此外,本次发布的授权法案还对基准指数管理者提出了一系列ESG信息披露要求。欧盟气候基准和基准ESG披露要求的发布,将有助于提高可持续金融产品的透明度和可比性,防止“洗绿”风险。

《欧盟绿色债券标准》(EUGBS)。2023年2月28日,欧盟已就欧盟绿色债券标准(EUGBS)法规提案达成政治协议。制定绿色债券标准是欧盟第一份可持续金融战略中的行动之一,也是欧洲绿色协议的组成部分,将为绿色债券建立欧盟自愿的高质量标准。EUGBS将适用于希望在资本市场筹集资金为其绿色投资提供资金的公司和公共实体,EUGBS 的发行人需要确保至少85% 的债券筹集资金分配给符合《欧盟分类法》的经济活动。

2.2 四大额外行动领域

2.2.1 为实体经济向可持续发展转型提供融资

欧盟意识到实现长期可持续发展目标并非一蹴而就,为了在此过程中实现经济的有序转型,同时确保欧盟经济的竞争力,欧盟需要为那些不会造成碳锁定的过渡性经济活动提供支持,如能源领域的天然气等。

为此,在2021年7月发布的更新版可持续金融发展战略中,欧盟针对转型金融提出了新的行动措施。主要包括两大方面,一是将更多转型类经济活动纳入《欧盟分类法》,随后在2022年和2023年,欧盟两次补充了分类法气候授权法案,纳入了核电、天然气等转型经济活动。二是扩展可持续金融的标准和标签框架,如在绿色债券基础上,制定转型债券或其他可持续发展相关债券标签;制定ESG基准标签、最低可持续标准等来促进具有环境或社会友好特征的金融产品。

2023年6月,欧盟委员会发布了一份转型融资建议,分别为需要进行转型融资的企业和愿意提供转型融资的金融中介机构和投资者提出了建议指引。针对企业,该建议从确定转型融资需求、设定基于科学的转型目标、如何使用欧盟一系列可持续金融工具(如欧盟气候基准、欧盟分类法)、可选择的可持续金融产品等方面为企业提供了具体的实践指导。针对金融机构和投资者,该建议从设定转型融资目标、确定符合转型标准的投资企业和项目、与融资企业开展合作、设定特定的转型融资解决方案、管理转型和物理风险等方面提出了实践建议。

2.2.2 建立更具包容性的可持续金融框架

建立更具包容性的可持续金融框架主要包括两大方面的内容:

一是满足中小企业和个人投资者在可持续金融领域的需求。欧盟认为,作为个人投资者或消费者的公民、以及中小企业(SME)是可持续转型的关键。面向个人和家庭的可持续融资需求,欧盟将要求欧洲银行管理局(EBA)发布绿色零售贷款和绿色抵押贷款等可持续金融工具的指导意见;面向个人投资者的可持续投资需求,欧盟将通过提高财务顾问的可持续发展相关专业水平来鼓励更多个人投资者参与;面向欧盟2300万家中小企业的可持续融资需求,欧盟将鼓励更多面向中小企业的可持续发展咨询服务,并在CSRD下为中小企业制定简化的自愿可持续发展报告标准。此外,欧盟还将充分利用数字技术为中小企业和个人投资者的可持续金融服务提供支持。

二是加大对适应气候变化、生物多样性保护、公正转型等领域的支持。欧盟的主要措施计划包括强化保险系统对气候相关自然灾害风险的保障;进一步完善《可持续金融披露条例》下的监管技术标准,强化对除了气候与环境以外的社会议题相关指标的披露;考虑在《欧盟分类法》框架中纳入社会和治理方面的目标;强化欧盟的绿色预算和风险分担机制,进一步加强气候和生物多样性在欧盟预算中的主流化。

2.2.3 基于双重重要性视角提高金融部门的韧性和对可持续发展的贡献

欧盟认为,金融部门一方面要提高自身在面对气候变化和环境退化风险时的韧性,另一方面要加强对可持续发展的贡献。这需要金融部门在财务决策过程中系统地考虑可能对其造成实质性财务影响的可持续性风险(由外而内)、以及金融部门可能造成的可持续性影响(由内而外),也即我们常说的财务重要性和影响重要性。

首先是在财务重要性视角下,增强经济和金融系统抵御可持续相关风险的能力。欧盟将采取五个方面的行动措施:一是与欧洲财务报告咨询小组(EFRAG)、欧洲证券和市场管理局(ESMA)、国际会计准则委员会(IASB)合作,研究财务报告标准如何最好地捕捉可持续相关风险;二是确保将ESG因素纳入信用评级和评级展望体系,并提高相关方法论的透明度;三是修订银行审慎管理框架,包括《资本要求条例》和《资本要求指令》,以确保ESG因素被纳入银行风险管理和监管体系之中,包括银行的气候压力测试。四是修订《欧盟偿付能力监管Ⅱ号指令》,以确保ESG因素被纳入保险公司的风险管理中,包括保险公司的气候情景分析。五是在系统层面管理可持续相关风险,通过在金融稳定风险评估、定期压力测试、宏观审慎工具评估中加强与专门针对环境退化和生物多样性丧失相关风险研究方面的合作,增强长期金融稳定。

其次是在影响重要性方面,加强金融部门对可持续转型的支持力度。为此,欧盟提出了两大方面的行动措施:一是增加金融部门对可持续发展的贡献,包括改善金融部门在可持续相关目标、转型计划方面的披露和跟踪监测,以提高其自愿承诺的可信度;提高ESG市场研究和ESG评级的可用性、完整性和透明度等;二是监督欧盟金融体系的有序过渡,包括监测“漂绿”风险;制定强有力的监测框架来衡量资本流动,协助成员国评估投资缺口和金融部门进展;加强公共机构间的合作,采取共同的方法监测有序转型,并确保双重重要性理念在整个金融体系中得到一致整合;建立可持续金融研究论坛等。

2.2.4 培养全球雄心

为了推动全球行动,欧盟委员会认为需要建立一个具有雄心且稳健的国际可持续金融框架,为此,欧盟提出了三大行动措施:一是在G20等国际论坛上促进达成共识,包括制定国际披露标准和原则,将双重重要性理念纳入主流,与国际合作伙伴就欧盟分类法的目标和原则达成一致,进一步提高分类标准的可比性和一致性等;二是拓展国际可持续金融平台(IPSF)的工作议题并加强IPSF的治理;三是通过制定一项全面战略,推广可持续金融工具,以支持低收入和中等收入国家扩大可持续融资。

三、启示

欧盟在可持续金融战略的部署,可以在多个方面为我国的可持续金融发展提供启发。

第一,构建顶层战略框架与行动路线图,并与时俱进进行更新。欧盟在2018年3月制定了第一版可持续金融战略,围绕3大目标提出了10项行动,以及22条具体行动计划和时间表。随着2019年12月《欧洲绿色协议》的出台、以及新的气候目标的提出,欧盟在2021年对可持续金融战略进行了更新,以适应新的发展要求,如开始将转型融资纳入可持续金融框架。事实上,我国早在2016年就发布了绿色金融顶层制度文件《关于构建绿色金融体系的指导意见》,并于2017年推出《落实<关于构建绿色金融体系的指导意见>的分工方案》,在绿色金融制度建设方面领先于欧盟。但是,随着2020年我国“双碳”目标的提出,我国绿色金融发展也面临着新的发展要求,尽管人民银行初步提出了“三大功能”、“五大支柱”的绿色金融发展政策思路,但新的顶层战略部署的法律文件尚未推出。欧盟可持续金融战略框架的更新可以为我国未来适应“双碳”目标的绿色金融与可持续金融战略提供借鉴。

第二,建立分类法体系作为可持续金融的制度基石,并重视可持续信息披露,防止“洗绿”风险。《欧盟分类法》为在欧盟范围内构建了一套关于可持续经济活动的“共同语言”体系,作为一项基础标准,是欧盟可持续金融的制度基石,确保了在各个领域关于“可持续”定义与标准的一致性。同时,《欧盟分类法》还纳入了转型经济活动,并沿用欧盟原有的经济活动分类标准体系NACE框架,将每类经济活动与NACE代码相对应,大大降低了使用成本。与《欧盟分类法》类似的是,我国也构建了《绿色产业指导目录》作为绿色金融基础标准,但其他各项绿色金融产品标准与该《目录》仍然存在不一致,并且该《目录》也未与我国国民经济行业分类形成对应。同时,在支持低碳转型方面,我国的转型金融标准也需要加快推出,并需要与绿色金融标准实现有效衔接。在信息披露制度方面,欧盟构建了针对企业、金融机构、金融产品、经济活动等在内的多层次信息披露制度体系,可以为我国信息披露制度的完善提供借鉴。

第三,全面融入双重重要性理念。在欧盟的可持续金融体系之中,全面融入了双重重要性理念,既关注外部的可持续相关风险对企业或金融机构自身造成的影响(财务重要性),也关注企业或金融机构对外部造成的可持续相关影响(影响重要性)。如在可持续金融披露条例中,要求金融机构和财务顾问既披露可持续风险相关信息,也要披露其造成的负面可持续性影响。双重重要性理念为看待金融体系与可持续发展之间的关系提供了一个更加全面的视角,可以为我国未来绿色金融与可持续金融政策制度的完善提供参考。

加载中...