新浪财经

【国君非银刘欣琦团队|第三方支付线下收单行业专题报告】需求回暖,监管趋严,看好头部支付公司

市场资讯 2023.10.21 18:16

需求回暖,监管趋严,看好头部支付公司

——第三方支付线下收单行业专题报告

本报告导读

线下收单行业满足商户安全便捷的资金转移需求,当前消费需求回暖,监管政策逐步趋严,支付交易稳中有升,费率触底回升,看好头部支付公司发展。

线下收单业务满足线下商户安全便捷的转移货币资金的需求收单业务起源于商户为了促进消费而推出的赊销服务,为了既能够通过赊销促进消费同时转移客户违约的信用风险,出现了其他第三方机构提供货币资金转移服务的收单业务。随着我国经济快速发展,我国的收单业务在20世纪末出现,首先满足了消费爆发下中大商户的收单需求,随着支付业务持续下沉,小微商户的收单需求也逐步得到满足,更加便捷和优惠的条码收单业务逐步普及。

构建发卡行、收单机构、清算机构、商户、顾客五方参与的商业模式,监管趋严促进行业合规化发展。线下收单模式主要由银行卡收单和条码支付收单两部分组成,商家通过顾客使用POS机刷卡或使用移动终端扫码提交收费信息,由收单机构向银联/网联提交交易清算请求并由银联/网联进行信息和资金处理。支付环节产生的手续费由收单机构、清算机构、发卡行三家分润。2021年之后,收单行业监管趋紧,多家支付公司因存在部分标准类商户交易使用优惠类商户交易费率上送清算网络的情形,需将资金退回相关账户;259号文严格执行,“一机一码”促使行业更加合规发展。

支付交易量有望提升,支付费率触底回升,看好头部支付机构未来发展。经济预期改善,线下消费恢复预计使收单行业支付交易量稳中有升,到2025年支付交易量有望达到98万亿,相比2022年增长53%。收单机构支付费率触底回升,平均费率从2022年底的0.110%提升至2023H1的0.126%。随着行业集中度提升,头部机构未来业绩有望增长,看好头部机构未来发展。

投资建议:需求回暖,监管趋严,支付行业集中度提升,建议增持头部支付机构拉卡拉,受益标的新大陆、新国都。

风险提示:1)行业持续强监管;2)线下消费恢复不及预期。

01

收单业务为签约商户

提供货币资金的转移服务

第三方支付业务,也可称为非金融机构支付服务。根据中国人民银行2010年6月14日发布的《非金融机构支付服务管理办法》,非金融机构支付服务,是指非金融机构在收付款人之间作为中介机构提供下列部分或全部货币资金转移服务,主要包括:(一)网络支付;(二)预付卡的发行与受理;(三)银行卡收单。

支付公司的商业模式有网络支付、银行卡收单、预付卡三种。网络支付,是指依托公共网络或专用网络在收付款人之间转移货币资金的行为,包括货币汇兑、互联网支付、移动电话支付、固定电话支付、数字电视支付等。预付卡,是指以营利为目的发行的、在发行机构之外购买商品或服务的预付价值,包括采取磁条、芯片等技术以卡片、密码等形式发行的预付卡。银行卡收单,是指通过销售点(POS)终端等为银行卡特约商户代收货币资金的行为。

线下收单业务,是第三方支付服务中的一部分,根据收单方式不同,可分为两种——银行卡收单业务和条码支付收单业务。根据2020年8月17日中国支付清算协会发布的《收单外包服务机构备案管理办法(试行)》,收单业务是指收单机构与特约商户签订银行卡、条码支付或有关支付工具 (方式)(简称“支付工具”) 受理协议,在特约商户按约定受理支付工具并与客户达成交易后,为特约商户提供交易资金结算服务的行为。根据中国人民银行发布的《银行卡收单管理办法》和《条码支付业务规范(试行)》,银行卡收单业务,是指收单机构与特约商户签订银行卡受理协议,在特约商户按约定受理银行卡并与持卡人达成交易后,为特约商户提供交易资金结算服务的行为;条码支付收单业务,是指收单机构与特约商户签订受理协议,在特约商户按约定受理基于条码技术的支付方式并与付款人达成交易后,为特约商户提供交易资金结算服务的行为。

02

线下收单业务满足线下商户

安全便捷的货币资金转移需求

2.1. 收单起源:海外商户既促进消费同时转移客户违约风险的需求催生出收单业务

商户为招揽客户提供赊账服务,出现钱货不能两清,催生收单萌芽(20世纪初)。

20世纪初,美国一些具有实力的大型百货、餐饮业商户为了扩大销售规模,招揽生意,向经常光顾且信用良好的顾客发行一种金属或塑料制成的卡片,客户可以凭卡消费购物,按一定周期给这些商户支付金额,但是一张卡只能用于一家商户。这种“先消费,后付款”的赊账也就成为了信用卡最早的使用场景。但这种方式使用范围并不广泛,一方面,每家商户仅接受自家发行的赊账卡;另一方面,这种模式下钱货不能同时两清,商户会担心违约风险的出现。

赊销模式蓬勃发展,解决违约问题的需求催生第三方成为信用中介,(1940s-1950s),收单业务就此产生。前期的赊账服务商户会担心违约风险的出现,因此业务范围一直不广泛。根据《深度支付》,直到1949年,美国的弗兰克·麦克纳马拉因为在消费时忘带钱包萌发了创建信用卡公司的创意;1950年,“大莱俱乐部”创立,推出大莱卡。大莱俱乐部首先说服一批餐饮、宾馆等商户加入大莱俱乐部,然后在就餐人群和住宿人群中发展会员,会员凭大莱卡可在纽约的两家大饭店和27家餐馆实行记账消费,先消费、后还款。商户受理这些卡片交易后,定期把单据交与大莱俱乐部,大莱俱乐部扣除相应的手续费后将资金支付给商户,这就是早期的“收单业务”。相比于早期的赊账信用而言,大莱俱乐部的加入为商户增加一层担保,商户在资金结算上不必直面顾客,也不用对顾客进行筛选,只要顾客持有大莱卡就可以向其给予商品服务,最后只需向大莱俱乐部结算费用即可。对于商户来说,这种模式在为商户增加客户的同时减少了商户面临的信用风险;对于顾客来说,大莱卡适用范围相较于单一的商户签账单更广,因此大莱卡发行与交易规模迅速扩张,1956年,年交易额已经超过了2.9亿美元,特约商户达到9000家,覆盖所有旅行和娱乐类商户。

银行作为信用中介参与到收单业务(1950s-1960s)。根据《深度支付》,1952年,美国加州富兰克林国民银行首先发行了银行信用卡,开创了银行信用卡的先河。但在初期,这些信用卡并不是面向所有的银行客户发行,而是银行为了扩张自己的业务,赠予那些有实力的潜在客户,允许其提前消费,周期结算。为了保证这些信用卡存在使用场景,银行开始与商户签订协议使其接受银行发行的信用卡。由于银行提供的信用卡信用程度更高,使用范围更广,并且将银行储蓄业务与信用业务相结合,直接帮助商户将资金结算进银行账户,大大方便了顾客与商户之间的资金转移程序且消除了商户面临的资金结算风险,得到了市场的认可与欢迎。

2.2. 国内收单业务从无到有不断满足各类商户的资金转移需求

2.2.1. 国内经济快速发展,消费需求爆发,刺激商户货币资金转移需求的爆发

改革开放使海外的银行卡收单被国人关注,经济发展驱动第一张银行卡以及收单业务的诞生。1978年,中国进入改革开放时代,经济得到迅速发展,特别是沿海地区商业发展十分迅速,大批商务人士出差消费旅游往往需要携带大量的现金,极不方便也不安全。因此,1985年,在借鉴香港地区和国外银行卡发行经验的基础上,中国银行珠海分行发行了中国第一张银行卡,这时的银行卡仅有储蓄功能,并无刷卡支付功能。银行卡出现以后,一些银行卡的持有者开始希望能够直接使用银行卡进行刷卡消费,一些大型消费旅游类商户也希望能够进行电子化交易,提高工作效率、保障资金结算安全。为了方便资金交易和线下消费结算,各银行纷纷推出了自家的ATM机和POS机,但在早期,POS机仅被布置在一些大城市中的大型商场用于消费资金结算,且商户和持卡人在特定POS机上只能使用特定银行的银行卡,使用十分不便。

经济发展促进人口流动,异地跨行交易需求推动全国银行互联互通。POS机出现早期,各家银行各自为战,推广的POS机只能受理本行卡的交易请求,这就导致一个商场的柜台上可能会摆放十多台不同银行的POS机,加大了商户的运营成本和结算效率。为了简化结算流程,加快结算速度,1993年6月,国务院启动了以发展我国电子货币为目的、以电子货币应用为重点的金卡工程。金卡工程的实施加强了银行网络建设,截至1993年底,全国一共建成18个城市银行卡信息交换中心。该中心以城市或某一个区域为单位,把该区域内的银行POS系统进行联网,各银行POS机与银行卡信息交换中心进行信息对接。但此时,银行系统仍未实现全国互联,银行卡异地使用仍十分困难。2002年3月,在合并18家银行卡信息交换中心的基础上,85家机构共同出资成立中国银联。各银行通过银联跨行交易清算系统,实现了银行间的互联互通,进而使银行卡可以跨银行、跨地区使用。

顶层设计构建收单框架,经济发展促进收单需求。在银联成立之后,银行卡收单的政策框架和组织架构实际已经建立,大大方便了线下银行卡消费交易结算过程。时值中国加入世界贸易组织,中国经济迎来快速发展,国内生产总值迅速上升,国民经济财富迅速增长,因此线下消费也随之呈现爆发式的增长,银行卡消费也迎来黄金发展时期。

银联商务抢占收单市场,商业银行牵手专业化收单服务机构。200212月,从事银行卡收单专业化服务的全国性公司——银联商务股份有限公司成立。银联商务因其先发优势,通过与商业银行的合作在2011年以前占领了绝大部分的线下收单市场。在这期间,随着第三方支付机构的出现,他们开始作为专业化的收单服务机构向商业银行提供特约商户银行卡受理服务,包括商户发展与培训、机具安装与维护等,第三方机构每月从银行获取相对固定的服务费用。但是收单业务本身的盈利空间并不大,对以存贷汇为主要业务的商业银行而言,对收单业务并不重视,逐步出现银行将全部收单业务外包给第三方机构的情况,第三方机构承担了商户拓展、机具安装以及资金结算的工作,这一变化促使监管机构考虑将收单业务划为牌照经营。

2011年央行颁发银行卡收单牌照,线下收单市场开启竞争时代。20106月中国人民银行颁布《非金融机构支付服务管理办法》,从文件上认可非金融机构能够开展银行卡收单业务;20115月,第一批支付牌照正式下发,多家支付机构进军收单行业。例如拉卡拉在获取牌照之前主要从事电子账单平台服务和便民支付服务,2011年获取银行卡收单牌照之后全面进军银行卡收单业务,如今已经成为第三方收单龙头企业。上海杉德在获取支付牌照之前从事POS的制造与推广业务,获取支付牌照之后,2011年成立了杉德支付网络服务发展有限公司开始发展线下收单业务。第三方支付机构正式进军收单市场,在迅速扩大收单行业支付规模的同时又加剧了收单市场的竞争程度。

银联商务和商业银行收单业务覆盖中大型商户,第三方支付机构通过渠道下沉聚焦小微商户。2011年中国人民银行正式颁发银行卡收单牌照之前,国内的线下收单业务基本被银联所属的银联商务和商业银行所垄断,但由于我国消费市场规模广阔,银联商务和商业银行下沉渠道不足,无法完全覆盖我国的线下银行卡收单市场,小微商户仍缺乏便捷收款途径。第三方支付机构进入收单市场之后,为扩大规模增加利润,通过渠道代理下沉的营销模式创新获客渠道,为大批有便捷收款需求的小微商户提供了银行卡收单途径,满足了小微商户的收款需求。

2.2.2. 小微商户的收单需求爆发,催生了线下的条码收单业务

紧抓小微商户收款需求,条码收单以低成本低费率脱颖而出。在条码收单形式出现之前,因为POS机的购机成本较高,结算费率也较高,POS机收单基本是大中型商户在使用,即使第三方支付机构通过发展渠道的方式争取小微商户入网,POS机在小微商户中的普及率仍不太高。随着移动网络的发展,大部分消费者开始通过手机进行移动支付,这激发了小微商户的便捷收款需求。除支付宝和微信财付通之外,其他的第三方线下收单机构也开始逐渐布局条码收单服务,相较于POS机收单来说,条码收单不需要POS机支持,交易速度更快,费率更低,商户通过收单机构生成的一张码牌便能实现处理各个支付机构和银行的收款请求,十分便捷,条码支付成为了小微商户的收款首选。条码收单在小微商户中的普及增加了收单交易规模,条码收单的市场份额也逐年提高。

央行颁布《条码支付业务规范(试行)》形成行业规范。二维码支付在2011年首先由支付宝向市场推出,但是由于二维码支付收款方信息不明,资金流动存在风险,2014年央行曾紧急叫停二维码支付。此后,在央行默许下支付宝重新开始布局二维码支付业务,微信财付通也加入竞争。二维码支付因其与移动端的强契合性大大方便了使用者的消费结算,迅速在市场上普及开来。2017年,央行颁布《条码支付业务规范(试行)》,该办法规范了条码支付收单业务,包括条码的生成与受理,特约商户管理及风险规范。至此条码收单业务有了官方定义及管理法则。

线下收单业务经过多年的发展延伸出了不同的形式,从银联商务一家独大,到商业银行布局自己的POS收单业务,再到第三方支付机构进军收单市场、条码支付的兴起,每一个发展阶段都为商户提供了更多的收款选择和便捷性,也使得线下商户可以更灵活地满足不同消费者的支付需求。

2.3. 线下收单业务满足各类线下商户安全便捷转移货币资金的需求

线下收单业务满足了餐饮娱乐、房地产、民生等线下商户的收款需求。线下收单的场景多样,线下收单业务满足了不同场景下商户的收款需求,按照“96费改”前的分类标准,线下商户可分为餐饮娱乐类、一般类、民生类及公益类。

2022年线下收单交易量约64万亿元。我们所分析的线下收单行业主要由银行卡收单和条码支付收单两部分组成,因此我们考虑选取中国支付清算协会披露的“非银机构银行卡收单”数据(协会披露的2022年数据41.34万亿元中,有5.59万亿元的线上银行卡收单交易,占比13.52%;35.75万亿元的线下银行卡收单交易,占比86.48%,其余年份未披露,为了方便测算,我们统一选取线上线下合计数据)以及艾瑞咨询2021年发布的《2021年中国线下收单行业研究报告》和2023年发布的《2023年中国第三方支付行业研究报告》中刷卡收单和条码收单占比数据测算得出2017-2022年线下收单规模数据。根据我们测算,截至2021年,线下收单市场规模呈上升趋势,但增长速率放缓;2022年因疫情影响线下收单市场规模同比下23.39%64.09万亿元。

03

第三方支付监管趋严

3.1. 商业模式:构建由清算机构连接的四方模式

为商户提供收单业务之前,首先要进行商户入网。以第三方支付机构拉卡拉为例,拉卡拉主要通过自营模式和通过商户拓展服务机构的渠道拓展模式进行商户拓展,然后对商户进行筛选评估,选定符合条件的商户与其签订收单受理协议,完成签约的商户以POS机为入口,通过拉卡拉提供的交易系统开展银行卡收单业务。特约商户根据日常交易业务数据和签约费率,向拉卡拉支付手续费,手续费的支付采用代扣模式,即收单机构先行将手续费扣除后将交易清算资金净额结算至签约商户指定的账户中。

清算机构连接顾客、发卡行、收单机构和商户构建收单业务四方模式。四方模式将收单业务分为顾客侧和商户侧,发卡银行为顾客提供账户资金管理;收单机构为商户提供交易信息受理和资金清算服务。当商户发起交易请求时,由收单机构向清算组织(银联/网联)转接交易信息,再由清算组织处理发卡行、收单机构和收款银行之间的信息流转和资金清算。由于四方模式由独立的清算机构进行资金结算和信息处理,安全性较高,能够有效保护各方利益,因此成为收单业务的主流模式。

根据顾客侧支付方式的不同,四方模式分为两种,其一是银行卡收单模式,即顾客直接使用银行卡进行刷卡支付;其二是条码支付收单模式,即顾客使用移动终端如手机进行扫码支付。业务模式不同,收单手续费和分润比例也会不一样。

银行卡收单模式:在该模式下,顾客使用银行卡进行刷卡支付,由收单机构提供的POS机发起交易请求,经由银联向发卡银行进行账户确认并传递支付请求,发卡银行进行信息应答后再由银联向收单机构转递支付信息,收单机构帮助商户完成收单。提供银行卡收单业务的收单机构须取得由央行颁发的银行卡收单业务许可。

条码支付收单模式:在该模式中,第三方数字钱包(例如支付宝、微信)充当发卡行的角色。当顾客使用手机扫描收单机构为商户生成的条码时,由收单机构向银联/网联提交支付请求,银联/网联向第三方数字钱包进行账户确认、传递支付请求,当第三方数字钱包进行信息响应后由银联/网联向收单机构转递支付信息,收单机构帮助商户完成收单。提供条码支付收单服务的收单机构须取得由央行颁发的银行卡收单业务许可和网络支付业务许可。

支付环节将会产生手续费,商户缴纳手续费后由支付环节各参与方参加分润。“96费改”即发改委、中国人民银行出台《关于完善银行卡刷卡手续费定价机制的通知》后,收单机构对于收单手续费采用市场化定价的原则,市场POS机刷卡费率约为0.6%、扫码支付费率约为0.38%,对于不同行业的商户,收单机构可能会采取一定的差别化定价。

3.2. 政策收紧促使行业更加合规化

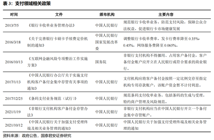
由于第三方支付行业的特殊性,中国人民银行和国务院等机构曾多次出台对第三方支付行业的监管办法,监管逐渐趋严。2016年,中国人民银行和发改委出台《关于完善银行卡刷卡手续费定价机制的通知》,俗称“96费改”,通过降低手续费的方式降低商户前端利率,向商户让利。2017年,中国人民银行颁布《中国人民银行办公厅关于实施支付机构客户备付金集中存管有关事项的通知》,要求非银行金融机构将一定比例的客户备付金存至指定机构专用存款账户,该部分备付金不付利息;2018年初,央行将备付金集中交存比例提高至50%左右;随后,央行再次发文,按月逐步提高备付金集中交存比例,要求到2019年1月14日实现100%集中交存,至此,非银行机构将不再保管客户备付金,对于传统的将客户备付金存至商业银行赚取利息的盈利模式不再适用。

2021年10月,央行出台《中国人民银行关于加强支付受理终端及相关业务管理的通知》(下文简称259号文件),要求收单机构加强支付受理终端业务管理和特约商户管理并加强收单业务检测。对于银行卡收单业务来说,该通知要求1台银行卡受理终端只能对应1个受理终端序列号和1个特约商户,实现“一机一码”;对于条码支付业务来说,要求收单机构参照银行卡受理终端管理规则对条码支付受理终端进行严格管理并加强对收款条码应用场景的检测。

2022年,部分收单机构将标准商户上报为优惠商户赚取费率差价的违规模式被监管发现,对收单机构盈利造成较大影响。2022年年报各收单机构均报告有在收单业务中存在部分标准类商户交易使用优惠类商户交易费率上送清算网络的情形,需将资金退回相关账户,导致净利润大降。

2023年9月5日,中国人民银行召开加强支付受理终端及相关业务管理工作会,要求各收单机构严格执行监管制度、抓严收单业务风险防控质效、落实行业各方职责,坚决维持收单市场正常秩序。目前,收单行业仍处于规范阶段。

“一机一码”的严格执行以及收单机构将标准商户上报为优惠商户赚取费率差价行为引发的退款反映了监管政策的趋严。行业或将面临大的变革,更加合规经营、满足真实商户需求的收单机构有望在未来取得更快发展。

04

支付交易量有望持续提升,

支付费率触底回升

第三方支付机构收单业务营收主要由交易规模与平均收单净费率决定。交易规模表示支付平台上的实际交易数量和金额,收单机构通常会从每笔交易中提取一定的费用,交易规模的增加通常会带来更多的手续费收入。收单净费率是向商家收取的收单手续费率扣除发卡行和清算机构手续费率后剩余部分,以交易金额的一定百分比来计算。支付机构可以通过调整费率来控制收入水平,但需要平衡费率的竞争性和盈利性。

4.1. 2025年线下收单交易量有望达到98万亿,相比2022年增长53%

我们预计2025年线下收单市场规模将达到98万亿元,比2022年增长53%。随着疫情影响逐渐消失,线下消费有望得到持续恢复,一定程度上增加线下收单总交易规模。但2023年支付行业监管趋严,中国人民银行和银联要求各支付机构严格实施“一机一码”政策,并对商户资质进行严格审查,对银行卡收单业务产生了一定影响。因此,我们预计2023年线下收单总额将实现同比微增2%至65.4万亿元,随着“一机一码”政策的边际影响减弱,经济预期改善以及消费持续恢复,线下收单市场仍会迎来增长机遇,我们预计2025年线下收单市场规模将达到98万亿元,比2022年增长53%。

头部支付公司市占率呈波动变化,支付牌照收紧及259号文件出台致使监管趋严后预计支付行业呈现出马太效应。据中国支付清算协会统计,收单金额排名前10的收单机构交易额占收单总额比重基本呈波动变化,反映出该行业竞争激烈的特点,作为客户的主要选择考虑因素——前端费率的变化能够在很大程度上影响支付机构的市场占比。

支付牌照自2016年起停止发放。据央行公示信息显示,最后一张支付牌照于2015年12月8日颁发,此后支付牌照仅剩存量,没有增量。自2015年起,央行开始清理存量支付牌照,截至2023年9月底,支付牌照仅剩186张。随着支付牌照的减少,头部支付机构有望争取释放的交易市场。

4.2. 支付费率触底回升

由于第三方支付市场竞争激烈,行业内多数公司一直以来保持着较低的费率,但在2023年触底回升,平均费率从0.110%提升至0.126%。分析拉卡拉、新大陆、新国都、移卡四家上市公司的支付业务,各家公司的综合费率在2022年之前大致呈现下降趋势, 2023年上半年,各家公司的支付费率均出现提升,取四家公司平均值,综合费率从2022年底的0.11%提升至2023H1的0.126%,收单费率呈现触底回升态势.

费率的提升主要因为前期退款事件影响以及支付成本提升。自2022年以来,随着支付终端监管趋严,多家上市公司均报告有在收单业务中存在部分标准类商户交易使用优惠类商户交易费率上送清算网络的情形,需将资金退回相关账户。此外,优惠费率不可套用后,支付成本上升,因此自2022年起多家支付机构宣布上调商户前端费率。当支付机构的前端费率提升幅度大于其上交给发卡行和清算网络服务费的提升程度,支付机构的费率会得到提升。

05

投资建议:

推荐头部支付公司拉卡拉

建议增持拉卡拉。1)公司率先落地“一机一码”,更加符合监管要求;打造开放式的条码支付系统平台,进一步完善了全国网络布局;随着支付行业逐步出清,头部公司集中度不断提升,公司支付业务有望持续稳健增长。2)公司依托支付业务所形成的客户基础,发力商户科技业务,不断完善云超门店数字化经营平台,积极推进前沿技术在产业的融合落地,为海量商户提供支付周边的各类服务,提升客户粘性,看好公司长期增长。

受益标的新国都、新大陆,新国都旗下嘉联支付、新大陆旗下国通星驿均持有第三方支付牌照,在收单领域持续深耕并处于行业前列。

06

风险提示

加载中...