新浪财经

三种高敏感石墨正式纳入出口管制清单 中国石墨应声反弹一度涨超10%

财联社APP

关注

财联社10月20日讯(编辑 胡家荣)今日一则两部门涉及石墨物项临时出口管制的消息引发市场关注,石墨生产商中国石墨(02237.HK)一度涨超10%。截至发稿涨8.93%,报0.61港元,

根据公开资料,中国石墨是主要从事鳞片石墨精矿及球形石墨生产及销售,目前依赖从北山矿场开采及向第三方供应商采购的未加工石墨供应。鳞片石墨精矿用于耐热物料及制成球形石墨并用作电子装置及新能源汽车锂离子电池的负极材料。

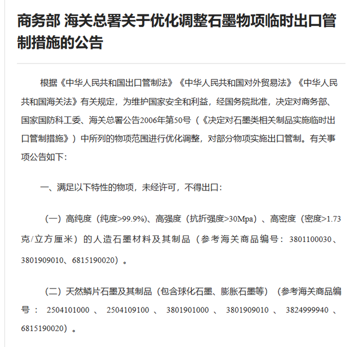
具体的消息方面,商务部、海关总署发布《关于优化调整石墨物项临时出口管制措施的公告》。根据有关规定,为维护国家安全和利益,经国务院批准,决定对商务部、国家国防科工委、海关总署公告2006年第50号(《决定对石墨类相关制品实施临时出口管制措施》)中所列的物项范围进行优化调整,对部分物项实施出口管制。

公告中指出,若满足以下特性的物项未经许可,不得出口:

(一)高纯度(纯度>99.9%)、高强度(抗折强度>30Mpa)、高密度(密度>1.73克/立方厘米)的人造石墨材料及其制品(参考海关商品编号:3801100030、3801909010、6815190020)。

(二)天然鳞片石墨及其制品(包含球化石墨、膨胀石墨等)(参考海关商品编号:2504101000、2504109100、3801901000、3801909010、3824999940、6815190020)。

石墨用途在哪里?

除了上文提及的用于新能源汽车之外,石墨因具备具有耐高温、高导热性与导电性、抗热震性、阻燃性、高抗压强度、高抗腐蚀性、摩擦力低与自润滑等多种物理及化学特性,主要用于涂料、粉末冶金、炼钢、耐火材料、润滑剂等领域。

中国石墨上半年营收同比下降近五成

尽管中国石墨受到出口管制措施的影响,该公司的股价今日仍大幅上涨。然而,该公司上半年的业绩表现较为疲软。根据中期业绩报告,其上半年的营收为4720万元(人民币),同比下降了49.6%。其中,销售球形石墨及副产品的收入为3490万元(人民币),同比下降了43.1%;销售鳞片石墨精矿的收入为1190万元(人民币),同比下降了61.2%。

对于这一业绩下滑,中国石墨解释称,主要原因是天然石墨下游需求整体低迷。然而,该公司指出,随着二季度电动车行业的发展,下游需求逐渐回暖,加之石墨行业进入年度生产旺季,业绩表现有望持续改善。

加载中...