新浪财经

中邮·军工|深度报告|国科军工:固体发动机业务壁垒高筑,弹药业务历久弥新

市场资讯 2023.10.20 08:30

转自:中邮证券研究所

公司为江西省军工控股集团有限公司子公司,前身为江西国科军工产业有限公司。公司产品涵盖各种导弹、火箭弹固体发动机动力模块、安全与控制模块,以及多型主战装备的主用弹药、特种弹药及其引信与智能控制产品。2019-2022年,公司业绩保持较快增长,2022年公司实现营收8.37亿元,同比增长25%,其中,弹药装备业务实现营收5.19亿元,占营业总收入62.11%;导弹(火箭弹)固体发动机动力与控制产品业务实现营业收入3.06亿元,占营业总收入36.58%;实现归母净利润1.11亿元,同比增长47%。

公司在导弹(火箭弹)固体发动机动力与控制领域的产品主要包括各型固体发动机动力模块以及导弹安全与控制模块,适配于不同口径、射程、燃速或其他技术要求的导弹、火箭弹。固体发动机广泛应用于各类导弹,占导弹总成本比例为5%-25%,我们预计,我国目前固体发动机市场规模约为100亿元/年。国内从事固体发动机相关业务的主要为国有院所单位,包括航天科技四院、八院部分厂所,航天科工三院、六院部分厂所,兵器工业集团部分厂所以及国科军工,壁垒较高。在导弹业务方面,公司在固体发动机领域首创的多项核心技术处于行业领先地位,直列式安全点火系统具备更高的安全性和可靠性,前景广阔,未来将受益于导弹放量,另外,随着公司技术水平不断提升,市占率也有望进一步提升。

公司自成立以来深耕于小口径、中口径各类型弹药的科研生产,并逐渐发展成为以小口径防空反导弹药为特色,多类型中、小口径弹药同步发展的新型弹药企业。火炮长期被誉为“战争之神”,与导弹各有所长,作为历代战争中的火力骨干,一直是战场上不可或缺的组成部分。美国弹药采购持续增长,2024财年弹药采购经费预算达56亿美元,我们预计,我国目前弹药市场规模约为111亿元/年。在小口径防空反导弹药领域,从现有订货规模、技术水平及综合能力来看,公司处于行业领先地位,在新型低成本无人机等空袭威胁下,高炮成为高效拦截手段,有望保持较快发展

我们预计公司2023-2025年归母净利润为1.40、2.01和2.95亿元,同比增长27%、43%、46%,当前股价对应PE为48、33和23倍,首次覆盖,给予“买入”评级。

隶属于江西省军工控股集团,业务涵盖固体发动机和弹药等领域

公司是我军重要的武器装备供应商之一。公司为江西省军工控股集团有限公司子公司,前身为江西国科军工产业有限公司。公司产品涵盖各种导弹、火箭弹固体发动机动力模块、安全与控制模块,以及多型主战装备的主用弹药、特种弹药及其引信与智能控制产品,广泛应用于防空反导、装甲突击、火力压制、空中格斗、空面(地、舰)与舰舰攻防等作战场景,承担了军方多项重点型号的科研生产任务和国家重点工程任务。

公司自成立以来一直专注于导弹(火箭弹)固体发动机动力与控制产品及弹药装备的研发、生产与销售。公司主营业务历经从“消化吸收—改进创新—自主创新”等不同发展阶段,长期专注于技术创新,在各个发展时期均为我军装备建设作出了突出贡献。公司各下属子公司宜春先锋、九江国科、星火军工、新明机械和航天经纬前身分别为江西先锋机械厂、江西爱民机械厂、江西星火机械厂、江西华声电器总厂、江西经纬化工厂五家军工厂,通过资产剥离和重组并于2011年获批注入公司。

1.1 主营业务分为弹药、固体火箭发动机两类,分布在五个子公司

公司主营业务分为弹药装备业务、导弹(火箭弹)固体发动机动力与控制产品业务以及研制收入业务。2022年,公司弹药装备业务实现营收5.19亿元,占营业总收入62.11%;导弹(火箭弹)固体发动机动力与控制产品业务实现营业收入3.06亿元,占营业总收入36.58%;研制收入业务实现营收1091万元,占营业总收入比例1.31%。

公司主营业务突出并稳步增长。2022年,公司约89%的产品收入以及24项型号研制任务中的19项均来源于现役主战装备主用弹药或其关键部件,为军队装备建设及升级换代作出重要贡献,解决了重大国防需求。

公司控股子公司包括宜春先锋军工机械有限公司,研制生产销售主用弹药、特种弹药、炮射防雹增雨弹产品;九江国科远大机电有限公司,研制生产销售主用弹药、特种弹药产品;江西星火军工工业有限公司,研制生产销售特种弹药、引信及智能控制产品;江西新明机械有限公司,研制生产销售特种弹药、引信及智能控制、导弹安全与控制模块产品;江西航天经纬化工有限公司,研制生产销售导弹(火箭弹)固体发动机动力模块产品。

1.2 近年来公司业绩保持较快增长,净利率稳步提升

2019-2022年,公司业绩保持较快增长。2022年公司实现营收8.37亿元,同比增长25%;公司弹药装备产品业务、导弹(火箭弹)固体发动机动力与控制产品业务分别实现营收5.19亿元、3.06亿元,同比分别增长0.3%、125.1%。

综合毛利率保持稳定。2022年公司综合毛利率37.14%,同比提升2.26pcts。近年公司综合毛利率略有上升,主要系毛利率较高的导弹(火箭弹)固体发动机动力与控制产品收入占比提升,导致军用产品整体毛利率小幅提升所致。军用产品中,固体发动机相关业务毛利率略高于弹药装备业务,部分产品价格下降以及业务结构变化导致分业务毛利率略有波动。

2022年,公司期间费用率为20.11%,同比下降1.56pcts;其中:销售费率1.82%,下降0.28pcts;管理费率8.96%,上升0.57pcts;研发费率7.72%,下降1.34pcts;财务费率1.61%,下降0.52pcts。

研发投入方面,2022年,公司研发投入6467万元,研发费用率为7.72%。截至2022年,公司有33型产品正处于关键技术研究阶段、40型产品正处于工程研制阶段、24型产品正处于型号研制阶段、24型产品已列装定型。公司基于自身核心技术成果,遵循军品“批产一代、研制一代、预研一代、探索一代”发展路径,建立起相应的技术研发及产业转化机制,产业化情况良好。

2022年,公司实现归母净利润1.11亿元,同比增长47%销售净利率为13.51%,同比提升2.16pcts,近年公司净利率实现稳步提升。

固体发动机广泛应用于各类导弹,公司多项核心技术行业领先

2.1 固体火箭发动机广泛应用于各类导弹,壁垒较高

固体火箭发动机是一种采用固体推进剂的化学火箭动力装置,在导弹武器、运载火箭和宇宙飞行器中都有广泛应用。固体推进是将化学能转变成热能,然后热能再转换成动能,从而实现推进,固体火箭发动机就是实现其燃烧和能量转换的装置。体积小、质量轻是火箭发动机设计所追求的目标,通常用比冲、质量比冲和体积比冲等参数衡量一个发动机设计质量的优劣。比冲是单位质量推进剂发出的冲量,主要与推进剂的能量特性和喷管设计有关,比冲越高,获得设计冲量所需推进剂的质量就越小。

固体火箭发动机由于其结构简单、工作可靠、使用维护方便、具有快速反应能力等优点,在导弹武器中获得了广泛的应用。根据《精确打击导弹用固体火箭发动机关键技术分析》,当今世界各国的160多种现役战术地地、地空、海防等战术导弹中,有137种采用固体火箭发动机,占85%。可以预计,在相当长时间内,固体发动机仍将在导弹动力装置中占据优势地位。

我国固体火箭发动机在导弹和制导炸弹领域的市场空间约为100亿元/年。据财政部报告,2023年中国国防支出预算1.55万亿人民币。根据《新时代的中国国防》白皮书,2017年我国国防支出中装备费约占国防总支出41.11%,按40%为装备支出计算,2023年我国国防武器装备经费约为6215亿人民币;参照2024财年美国武器装备采购预算,导弹和弹药申请经费占总采办经费的10%,预计我国目前各类导弹市场规模约为620亿元。假设80%导弹产品使用固体火箭发动机,再根据《导弹武器的低成本化研究》,导弹分系统中,推进动力分系统约占总成本5%-25%左右,假设动力系统平均约占导弹总成本的20%,预计固体火箭发动机在导弹和制导炸弹领域的市场空间为100亿元左右。

国内从事固体发动机相关业务的主要为国有院所单位,包括航天科技四院、八院部分厂所,航天科工三院、六院部分厂所,兵器工业集团部分厂所以及国科军工。其中,具有固体发动机动力(装药)相关生产能力的包括7416厂、八院806所、六院389厂、兵器845厂以及国科军工等。

固体火箭发动机主要由固体推进剂装药、燃烧室、喷管和点火装置组成装药是装入燃烧室中具有一定尺寸、形状的固体推进剂药柱的总称,是发动机的能源部分,药柱的几何形状和大小取决于所需的发动机内弹道性能。燃烧室是推进剂装药燃烧和贮存的场所,主要由起承载作用的燃烧室壳体和起热防护作用的内绝热层组成,燃烧室壳体一般由筒体和前后封头构成。喷管是发动机的能量转换装置,高温燃气流通过喷管膨胀加速将内能转换为动能,从而产生推力;同时又可控制燃气流量,保持一定的燃烧室压强,其主要由喷管壳体和热防护层构成。点火装置提供一定的初始热量和点火压强,以便点燃主装药并使之稳定燃烧,由发火系统和能量释放系统组成。

从产业链上看,固体火箭发动机产业链上游为原材料,中游为固体火箭发动机分系统以及发动机总装集成,分系统包括燃烧室、喷管组件、装药药柱以及点火装置等;下游为武器装备,主要包括各式导弹、运载火箭以及各类航天飞行器。

2.2 公司承担我军现役多型导弹/火箭弹固体发动机装药的研制批产任务

固体推进剂是决定固体发动机性能最根本的因素。固体推进剂是一种以高分子为基,具有特定性能并能够燃烧产生气体的致密含能复合材料,是发动机的能源。

固体推进剂主要成分包括氧化剂、黏合剂(同时也是燃料)以及燃烧剂。其中,黏合剂是构成固体推进剂的基本“骨架”,又是具有一定能量的C、H燃料,虽然黏合剂约只占推进剂成分的10%的,但对固体推进剂的加工性能、力学性能及安全性能具有重要影响,更是其更新换代的标识。氧化剂的主要作用是提供推进剂燃烧时所需要的氧,其本身具有有效氧含量高、生成焓高和密度大等特点,在固体推进剂中占最大分量。金属粉Al是目前广泛应用的燃烧剂

从发明黑火药到现在的高能固体推进剂,固体推进剂技术已经经历了数百年的发展,但真正使得固体推进剂技术产生翻天覆地变化的仅仅是二战后的数十年的时间,在这期间,新品种固体推进剂不断涌现。其中,聚硫橡胶黏合剂、端羧基聚丁二烯黏合剂(CTPB)、端羟基聚丁二烯黏合剂(HTPB)和硝酸酯增塑的聚醚推进剂(NEPE)的开发成功,更是具有划时代的里程碑。

经过多年的发展,我国已形成发展路线明晰的三代高能固体推进剂体系。黏合剂采用硝酸酯增塑、GAP(聚叠氮缩水甘油醚),氧化剂引入CL-20(六硝基六氮杂异伍兹烷),金属燃烧剂引入储氢材料AlH3,推进剂标准比冲从255s提高到265s,对提高武器性能发挥了重要作用。

高能、钝感是推进剂重要的发展方向。高能固体推进剂中引进了大量的含能原材料,安全性能已成为推进剂应用的主要制约因素。为了保证高能推进剂有良好的钝感特性,国内外广泛加强了钝感含能原材料的研究,取得了重要进展,使固体推进剂同时满足高能量、高安全性的要求。

固体推进剂在燃烧室中固化成型的过程被称为装药。固体推进剂常以压伸成型或浇注法制成药柱装填在预先贴有绝热层的燃烧室壳体中,或把粘稠状的推进剂药浆浇注在预先装有一定几何形状的芯模并贴有绝热层、衬层,有时还贴有人工脱粘层的燃烧室壳体中,使其固化成型。药柱的形状与燃烧方式密切相关,而药柱的几何形状和尺寸又决定了发动机的主要性能参数,如推力、工作时间等。

公司固体发动机动力模块是按导弹(火箭弹)战术指标要求,研制的不同成份的推进剂材料,按照特定的工艺经过物理与化学反应后浇注成特定形状并经固化,并与隔热结构、衬层结构等结合构成置于发动机壳体内的部件。固体发动机动力模块行业领域的核心技术发展方向主要包括高效复合固体推进剂材料、新型隔热材料及安全制备工艺技术等。

公司动力模块产品应用于我军现役多型号导弹、火箭弹。公司子公司航天经纬前身为我军第一代海防固体导弹发动机推进剂(动力模块)研制生产企业,技术储备丰厚。该公司凭借多年自主研发积累,在高性能材料技术与安全高效制备技术领域掌握多项核心技术,并承担了Yx系列、Px系列等多项国家重要列装导弹和军贸C系列导弹、WS系列火箭弹多项固体发动机装药的研制批产任务,与我军主要导弹、火箭弹研制生产领域军工集团B下属单位B1、B2,军工集团C下属单位C6,军工集团G下属单位G1形成长期合作关系,是军工集团F下属单位F1的战略合作伙伴。

2.3 公司多款导弹/火箭弹安全与控制模块中标列装

公司导弹安全与控制模块产品包括点火控制系统以及战斗部安保机构,其中点火控制系统为固体发动机在发射前(包括储存、运输过程)提供安全保险功能;在发射状态下可靠点燃固体发动机;战斗部安保机构为导弹战斗部爆炸前(包括储存、运输、飞行过程中等)的提供安全保险功能,以及战斗部到达目标时按预定的时间或程序可靠引爆功能。

多款导弹(火箭弹)安全与控制模块系统中标列装。公司导弹(火箭弹)安全与控制模块集成了直列式抗干扰高压起爆、电压精准控制等精确控制技术,保证了产品的点火与起爆的精准控制;融合了全弹道安全闭锁技术、全电子安全保险技术、高过载结构设计及材料技术,实现了安全点火与起爆,是导弹(火箭弹)的核心环节之一,数款产品中标并列装。公司研发的具备抗强干扰及复杂高压环境的固体发动机点火装置YD039/XM、YD040/XM及导弹安全保险装置YZ050/XM应用于某型空空导弹及某型战术导弹。

传统错位式点火装置有抗干扰能力弱,可靠性不足的问题。为保证固体发动机可靠启动,点火装置非常重要。传统点火系统指机械式点火系统和机电式点火系统,两者均为错位式安全点火系统,即点火时需通过运动部件和引燃药盒、点火器进行对正,抗电磁干扰等能力弱,在实弹飞行中往往暴露出解保可靠性不足的问题。

直列式安全点火系统起爆条件严苛,工作可靠性高。直列式安全点火系统是继机械式、机电式安全系统之后的第三代安全系统,主要由电连接器、点火控制电路和冲击片点火管等组成。冲击片点火管使用钝感点火药硼/硝酸钾,这类火工品起爆条件严苛,需要几千伏/几千安的高能才能激发,抗电磁干扰能力优越,具有极高的工作可靠性。

我国目前点火系统仍采用传统点火方式,有改进空间。20世纪80年代,英、美等国已将直列式安全点火系统逐步开始应用在子母弹、灵巧弹药,并且随后十年中迅速在“陶式”导弹、中程反坦克导弹等众多战术型号中推广应用。我国于20世纪90年代初开始了直列式安全引爆及点火技术的研究,取得了一定进展,进入21世纪后逐步开始在型号上使用,但目前大部分固体火箭发动机仍采用传统点火方式,有改进空间。

现代战争中,随着战场电磁环境日益复杂,对武器装备的电子对抗能力和环境适应性提出了更高的要求。点火系统作为火箭发动机中最敏感单元,必须具备较强的抗干扰能力,而直列式安全点火系统具备更高的安全性和可靠性,在火箭发动机点火中具有很好的应用前景

2.4 公司固体发动机业务保持较快增长,未来将受益于导弹/火箭弹放量

公司在导弹(火箭弹)固体发动机动力与控制领域的产品主要包括各型固体发动机动力模块以及导弹安全与控制模块,适配于不同口径、射程、燃速或其他技术要求的导弹、火箭弹。

2019-2022年,公司导弹(火箭弹)固体发动机动力模块产品收入逐年增长,批产型号和在研型号产品逐年增加。其中,ZT025/JW、ZT005/JW、ZH027/JW、ZB026/JW四型产品相继转入批产阶段,应用于空军、陆军、海军主战产品,成为固体发动机动力模块主要收入来源。2022年,终端用户需求大幅增加,公司批产产品大量交付,公司该板块业务收入金额大幅增长至1.92亿元。导弹安全与控制模块领域方面,新增批产型号3项,YD040/XM产品订单大幅增加,收入持续大幅度增加。

公司多项核心技术行业领先。公司建立了产品设计、制造、试验一体化的科研生产技术能力体系,形成了公司科研生产速度快,效率高的技术能力体系优势;公司掌握了25项核心技术,其中首创的多项核心技术处于行业领先地位,确立了公司细分领域的产品技术优势。

公司突破新型高能钝感推进剂技术,进一步提升公司产品竞争力。2023年上半年,公司在行业关键技术、前瞻性技术持续发力,突破了新型高能钝感推进剂、新型可浇注衬层等高性能材料技术,并在公司产品上开始推广应用,进一步提升了公司在该领域的技术水平和未来产品竞争力。截至2023年6月底,公司固体发动机动力与控制产品包括军方定型列装批产产品18型,型号研制项目18项。

我们认为,随着现代作战模式变革,远程化、精确化、智能化弹药需求将快速增长,我军对导弹、火箭弹的需求量将进一步扩大,导弹(火箭弹)固体发动机作为中远程导弹核心动力,需求有望保持较快增长。随着公司不断提升在该领域的技术水平,公司市占率有望进一步提升,业务规模有望维持较高增速。

火炮装备历久弥新,无人机等新威胁下高炮为高效防御手段

3.1 作为现代战争的重要耗材之一,各国对弹药保持旺盛需求

火炮自问世以来,一直在战争中起着重要作用。随着科技的发展和时代的变迁,已经多次更新换代的火炮凭借着战斗力强、机动性好、经济性强等优势,依旧在现代战场上扮演着能够左右局势的重要角色。

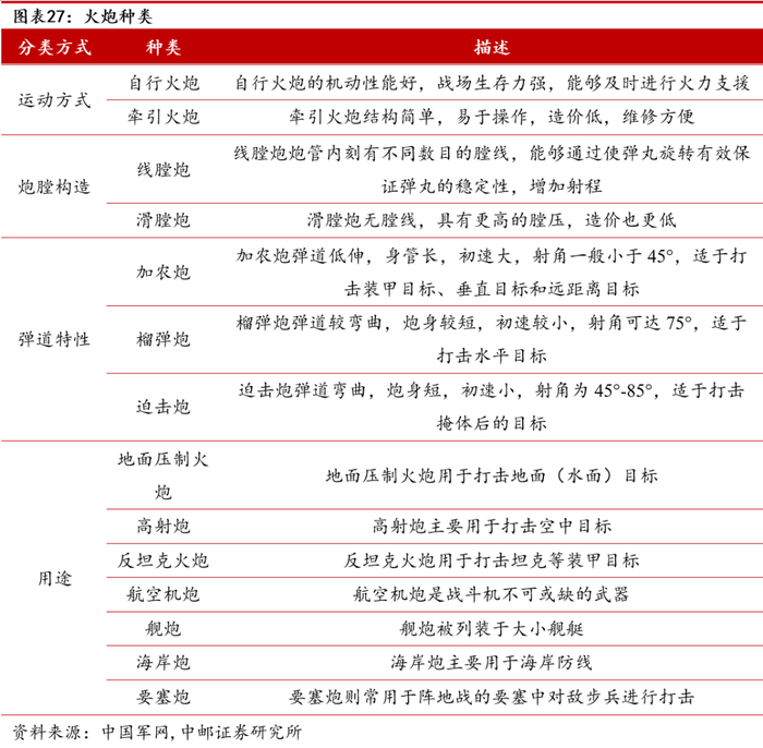
火炮种类繁多,通常根据运动方式、炮膛构造、弹道特性、用途四方面区别进行分类。根据运动方式分为自行火炮和牵引火炮。根据炮膛构造分为线膛炮和滑膛炮。根据弹道特性分为加农炮、榴弹炮和迫击炮。根据用途分为地面压制火炮、高射炮、反坦克火炮、航空机炮、舰炮、海岸炮和要塞炮。

火炮导弹各有所长。火炮长期被誉为“战争之神”,一度在战争中起到决定性作用。但随着时代的变化和技术的发展,尤其是在导弹问世并逐渐普及之后,火炮逐渐淡出了人们的视野,甚至被看作时代的淘汰品。而实际上,火炮和导弹孰强孰弱不可简单一概而论。导弹更适合进行远程精确打击,如摧毁敌武器库、能源站等防御严密的军事要点,而火炮则更适合对敌方目标进行密集的火力覆盖,更适用于打击城市建筑或小股敌军阵地等近距离目标。火炮作为历代战争中的火力骨干,一直是战场上不可或缺的组成部分。如今火炮已经过多次更新换代,在现代战场上有着独特的战术作用和战略地位,并将顺应现代化、智能化、信息化的战争形态趋势继续发展。

俄乌战争中,“战争之神”再度回归,战争“搬空全球的弹药库”。美国《星条旗报》称,俄乌冲突刚持续了一个多月,巨大的战争消耗就几乎已经搬空了西方弹药库,在高强度的炮战中,乌军每天发射数以千计的大口径炮弹,为补充战场消耗,“美国陆军的弹药储备已经下降到危险境地”。在乌东战事最激烈时,乌克兰政府顾问丹尼柳克表示,俄军每天向乌克兰阵地发射多达5万发炮弹。

近年来,美国弹药采购持续增长,2024财年弹药采购经费预算达56亿美元。参照2024财年美国弹药采购预算占总采办经费1.78%的比例,假设我国弹药采购也占装备费1.78%,2023年我国国防武器装备经费约为6215亿人民币,则我国目前弹药市场规模约为111亿元/年。我国从事炮、炮弹相关研发生产的单位主要来自兵器装备集团、兵器工业集团和部分地方国资军工企业。

3.2 公司两型防空反导主战装备主用弹药中标并定型列装

公司是国内重要的弹药装备研制生产企业之一,主要产品包括主用弹药、特种弹药和引信及智能控制产品,广泛应用于防空反导、装甲突击、反恐处突、海洋调查等多个领域。通过长期研发及型号迭代,公司拥有各类型弹药的完整研发技术能力,掌握了全弹种总体设计技术,处于行业先进行列,在小口径防空反导弹药领域,从现有订货规模、技术水平及综合能力来看,公司处于行业领先地位。

公司自成立以来深耕于小口径、中口径各类型弹药的科研生产,并逐渐发展成为以小口径防空反导弹药为特色,多类型中、小口径弹药同步发展的新型弹药企业。除DJ022/JK弹、DJ014/XF弹两型防空反导主战装备主用弹药中标并定型列装外,公司是我军首型某类火箭弹近炸引信,首型某类串联战斗部随进子弹用机械引信(YD003/XH),首型某类破甲弹用机电触发引信(YD001/XH)的承制生产单位。

2019-2022年,公司军用弹药装备业务整体实现稳步增长。其中,主用弹药产品收入小幅增加,主要原因为公司产品在军方最新型号武器装备科研竞标成功中标后,军方订单量持续稳定。公司产品DJ022/JK弹、DJ014/XF弹作为我军最新型主战装备两型不同口径主用弹种于2019年底、2020年内先后定型批产,实现公司主用弹药产品更新换代,成为公司主用弹药产品的主要收入来源。特种弹药收入增加,主要用于军警及海洋调查作业,产品种类较多,批次较小;引信与智能控制产品收入增长迅速,其中2021年较2020年收入增长4474.25万元,增幅为107.65%,主要系2021年YD014/XH订单大幅增加,新增该板块收入2377.50万元所致,2022年收入较2021年基本持平。

3.3 新型空袭威胁下,高炮成为高效拦截手段,有望保持较快发展

1、国外高炮发展

第一次世界大战前夕,德国、法国、俄国研制出高射炮。大战期间,诞生高射炮兵,以高射炮队和反飞机炮兵连(2~4门火炮)为基本战术单位,后出现高射炮兵营,辖3~4个高射炮兵连。为实施夜间作战,部队还配备了对空探照灯。20世纪30年代,高射炮兵装备的数量和质量得到快速发展,出现了小口径(20~60毫米)和中口径(60~100毫米)及大口径(100毫米以上)高射炮。高射炮兵装备了机械模拟式射击指挥仪,出现了高射炮兵旅(团)编制。

第二次世界大战期间,许多国家的高射炮数量飞速增长,有各种口径高射炮约25种,型号达60余种,探测系统、火控系统也有很大进步。少数国家装备了先进的炮瞄雷达和机电模拟式射击指挥仪,形成高射炮武器系统,命中和毁伤概率大大提高。同时,部队数量迅速增加,在战术上,由过去的以连为战术单位扩展为以团为战术单位,德国、英国和苏联组建了高射炮兵师。高射炮兵在野战防空、要地防空作战中发挥了重要作用。50年代末期,较发达国家的大、中口径高射炮逐渐被地空导弹所代替。而小口径高射炮机动灵活、操作简单、便于维护、作战可靠,仍作为毁伤低空目标的主要武器。如多管速射高射炮配备有单独的雷达和计算机,能在全天候条件下实施有效射击,并与防空导弹配合使用,混编在同一个分队或部队中。至21世纪初,世界上有90多个国家编有相当数量的高射炮兵部队。

俄罗斯采用以地制空的防空策略,非常重视高炮及弹炮结合防空系统的发展。目前,仍有多型弹炮结合系统和中口径高炮在役。“铠甲”弹炮结合系统是其末端反导系统的核心之一,克里米亚危机后,俄罗斯将一部分“铠甲”系统部署到南部地区,多次击落来袭无人机,显示出出色的战斗能力。另外,在叙利亚战争中,俄军驻扎在赫梅米姆空军基地的“铠甲”防空系统多次抗击来自极端武装的无人机、火箭弹袭击。

第一代的“铠甲S1”系统,是由12枚导弹和2门双管2A38型30毫米高射炮组成。2A38型高射炮是一款高速火炮,据称其射速可达5000发/分,2门2A38足以达到1万发/分的射速。“铠甲-SM”是铠甲系统的最新成果,雷达探测距离增加至75千米,导弹射程提升至40千米,已跨入“准中程防空导弹”范畴。火炮方面采用高射速双管机炮,单管射速达1950至2500发/秒。

2S38型57毫米高炮是俄罗斯最新研发列装的,世界现役性能最高的防空高炮之一,这种大口径机关炮可以高平两用,最大射程约14.5千米,最大射高7500米,攻击地面目标时射速为80发/分,防空作战时射速提高至120发/分,可有效打击在中、低空飞行的武装直升机、无人机和巡航导弹,能够击穿现有西方各型步兵战车的装甲。

美国野战防空发展较为滞后,M-SHORAD防空系统提供陆军作战新方向。长期以来,美陆军在野战防空领域发展较为滞后,几乎放弃中高空防御,仅在低空近程防空武器上有所投入,装备型号少、规模小且性能一般,主要是由于美军拥有一支较强的空中力量,在战场上可为地面部队提供支援,使得陆军对野战防空装备需求不高。尽管如此,冷战期间在苏联空军的威胁下,美陆军曾研制并装备几种自行高炮和近程地空导弹系统,如双联装40毫米自行高炮、“火神”6管20毫米加特林自行高炮和“小槲树”近程地空导弹系统等。20世纪70年代,又先后研制了“约克中士”双联装40毫米自行高炮和M1 AGDS野战防空系统。

2018年,美陆军启动M-SHORAD野战防空系统项目,为旅级战斗队提供针对无人机、旋翼/固定翼飞机、火箭弹和迫击炮弹等的野战伴随防空能力。M-SHORAD野战防空系统以“斯崔克”装甲车为载车,配备综合防空炮塔。其中,炮塔中央是一门30毫米M230机关炮和一艇7.62毫米M240并列机枪,主要用于战车自卫。防空武器是一套四联装“毒刺”红外制导地空导弹和一套两联装“长弓地狱火”毫米波反坦克导弹,分别位于炮塔左右两侧。总体来看,M-SHORAD 野战防空系统凭借“斯崔克”装甲车拥有良好的机动性和一定的防护能力,能伴随美陆军旅级战斗队遂行野战防空作战,也能作为基地防御体系一环进行要地防空作战。

瑞士为小口径高射炮军贸大国,35mm口径是西方国家防空高炮的主力口径。瑞士作为“小高炮王国”,在国际小口径高炮的发展上,具有举足轻重的地位。二战后,西方国家大量装备瑞士20mm和25mm高炮,对西方防空高炮的应用和发展影响巨大。美国和瑞士共同开展了小口径、中口径高炮的最优化口径的技术合作研究,通过研究认为,35mm口径是中小口径高炮中最优的口径系列。瑞士基于此项研究成果,研制了35mm口径的多型防空高炮系统并以军贸形式装备世界各地,是20世纪最热销的高炮口径系列。进入21世纪后,35mm口径的火炮得到持续发展,欧洲的德国、波兰、土耳其等国都在基于该口径发展新型高炮系统和C-RAM(反火箭炮、火炮和迫击炮)系统并应用于实战,特别是伴随着AHEAD(集束式预制破片编程引信子母弹)弹药的发展,35mm口径高炮系统抗击空地导弹和无人机的作战能力显著提升,已成为国际公认的主流小口径防空高炮,目前已装备瑞士、德国、日本等40多个国家和地区,是西方国家防空高炮的主力口径。

2、国内高炮发展

经过几十年的发展,我军在役高炮已形成了舰载、车载、履带式、轮式、轻型高机动为平台的多型25mm30mm35mm高炮及弹炮结合系统,主要用于末端防御和机动伴随防空掩护任务。1999年国庆50周年阅兵式上,95式4管25毫米自行高炮首次公开;2009年国庆60周年阅兵式上出现的是经过大幅改进的04A式弹炮合一防空系统;在2015年纪念中国人民抗日战争暨世界反法西斯战争胜利70周年阅兵式上,我国新一代09式双管35毫米自行高炮首次登场。

央视军事频道2023年4月发布新闻称,近日,第71集团军某旅举行新装备授装入列仪式。此次授装涉及指挥、火力、侦察、雷达等新型主战装备。新列装的某新型轮式高炮武器系统,具有机动性能强、反应速度快、拦截精度高、抗干扰能力强等特点,该装备的列装有效提高了陆军防空兵抗无人机饱和攻击的作战能力。

3、高炮在抗击低空/超低空目标、反导、反隐身作战中仍然发挥重要作用,在反无人机领域具有独特优势

随着高射炮兵武器装备的发展,具有反战术空地导弹能力的新型小口径高射炮武器系统和先进的指挥自动化系统将装备部队,具有可编程近炸引信和预制破片的小口径炮弹和可在中、大口径高炮上使用末端寻的制导炮弹,已成为各国高射炮弹药的发展方向。高射炮在抗击低空、超低空进袭目标、反导、反隐身空袭兵器的防空作战中发挥重要作用。

近期,随着改装的廉价无人装备——穿越机被广泛应用于战场,相关防御手段也在不断升级,高炮成为高效防御手段之一再获发展。近年来,大量小型自杀式无人机不断投入战场。这些无人机具有巡飞功能,既能执行侦察任务,在发现目标后又能实施攻击。为应对体积小、数量多的自杀式无人机和小型侦察无人机,各国加紧研制多元化反无人机高新技术装备。当前,反无人机手段还是以硬杀伤为主、软杀伤为辅,高新技术手段还不成熟,效费比不高。为对抗低成本无人机的威胁,反无人机导弹、电磁对抗设备成为研制重点,高功率微波武器和激光武器广受关注,改进型自行高炮也是有关国家发展反无人机武器的重点。自行高炮具备高射速、可编程弹药的独特优势,但现有雷达难以锁定小型无人机,因此一些国家正着手改进侦测系统以提升自行高炮的作战效能。如俄罗斯将“虎”式装甲车改装为一种新型反无人机武器,炮塔之上安装了多面相控阵雷达,以及先进光学侦测系统,对低、慢、小无人机探测距离可达25千米,预警和拦截概率得以提升。

投资逻辑与盈利预测

公司从事业务主要与导弹和弹药相关,导弹和弹药作为现代战争的两大耗材,未来有望保持较快增长。在导弹业务方面,公司在固体发动机领域首创的多项核心技术处于行业领先地位,直列式安全点火系统具备更高的安全性和可靠性,前景广阔,未来将受益于导弹放量,另外,随着公司技术水平不断提升,市占率也有望进一步提升;在弹药业务方面,公司已发展成为以小口径防空反导弹药为特色,多类型中、小口径弹药同步发展的新型弹药企业,新型空袭威胁下,高炮成为高效拦截手段,有望保持较快发展。

我们预计公司2023-2025年归母净利润为1.40、2.01和2.95亿元,同比增长27%、43%、46%,当前股价对应PE为48、33和23倍,首次覆盖,给予“买入”评级。

导弹与弹药下游需求不及预期;固体发动机和弹药行业竞争恶化;装备采购价格变动等。

证券研究报告《中邮证券-国科军工(688543):固体发动机业务壁垒高筑,弹药业务历久弥新》

对外发布时间:2023年10月19日

报告发布机构:中邮证券有限责任公司

分析师:鲍学博  SAC编号:S1340523020002

分析师:王煜童  SAC编号:S1340523070004

法律声明:

本订阅号所载内容所指的证券或金融工具的价格、价值及收入可涨可跌,以往的表现不应作为日后表现的显示及担保。本订阅号所载内容并非投资决策服务,仅供订阅人参考之用,不是也不应被视为出售、购买或认购证券或其它金融工具的要约或要约邀请。订阅人不应单纯依靠本订阅号所载内容而取代自身的独立判断,应根据自身能力自主审慎决策,并自行承担投资风险。本订阅号所载内容不表明其对产品或者服务的风险和收益做出实质性判断或者保证,中邮证券不对使用本订阅号所载内容产生的任何直接或间接损失或与此有关的其他损失承担任何责任。

加载中...