新浪财经

拟购买华鲲振宇70%股权,华为概念股复牌涨停,封单金额一度高达120亿

每日经济新闻

关注
日k线图

日k线图

每经编辑:毕陆名

10月19日,高新发展(SZ000628)披露重组方案后复牌,复牌后“一”字涨停。交易行情显示,10月19日,高新发展以涨停开盘,截至发稿始终维持涨停,报涨停价17.96元/股,涨幅为9.98%,买盘封单高达423万手(金额近80亿元),开盘时封单金额一度高达120亿元。

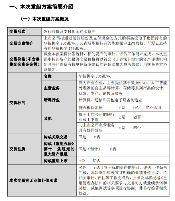
消息面上,10月19日凌晨,高新发展公告称,拟购买四川华鲲振宇智能科技有限责任公司(以下简称“华鲲振宇”)70%股权。资料显示,华鲲振宇是一家算力产业企业,主要提供基于数据中心、人工智能处理器的自主品牌计算、存储等系列产品的设计、研发、生产、销售及服务。

据高新发展披露,其此次重组的交易方式预计为发行股份及支付现金购买资产并募集配套资金。具体来看,公司拟通过发行股份的方式购买成都高投电子信息产业集团有限公司(下称“高投电子集团”)持有的华鲲振宇股权,拟通过发行股份及支付现金的方式购买共青城华鲲振宇投资合伙企业(有限合伙)(下称“共青城华鲲”)、平潭云辰科技合伙企业(有限合伙)(下称“平潭云辰”)持有的华鲲振宇股权。

高新发展透露其已于9月26日同高投电子集团、共青城华鲲、平潭云辰分别签署了意向协议。交易对手中,高投电子集团为上市公司控股股东全资子公司,属于公司关联方。

企查查显示,华鲲振宇成立于2020年6月,注册资本为1亿元。股权方面,高投电子集团、共青城华鲲、四川长虹电子控股集团、平潭云辰、四川申万宏源长虹股权投资基金合伙企业(有限合伙)分别持有公司30%、25%、25%、15%、5%股权。目前,华鲲振宇旗下有苏州华鲲振宇智能科技、深圳华鲲信息技术、四川省华存智谷科技等6家控股子公司。

据华鲲振宇官网介绍,公司是国内领先的智算存一体化算力产业领军企业。华鲲振宇由国资控股60%,承接长虹计算产业战略转型升级任务,聚焦“新计算新存储”基础设施应用,全面负责基于华为“鲲鹏+昇腾”处理器的“天宫”自主品牌服务器、存储、PC、机器视觉等系列产品的设计、生产、销售及服务。

除了背后站着成都高投电子集团,华鲲振宇还有另一知名股东,即长虹控股集团。工商资料显示,长虹控股集团直接持有华鲲振宇25%股份,同时持有华鲲振宇5%股权的四川申万宏源长虹股权投资基金合伙企业(有限合伙),则由长虹控股集团旗下上市公司四川长虹(SH600839)持有近半数股权。

背靠成都高新投以及长虹控股集团,同时又在近些年来迎来了算力产业发展的风口,华鲲振宇成立不足三年,但发展较为迅速。据公司官网8月25日发布的一则消息,华鲲振宇2022年全年收入达35亿元,位列“鲲鹏+昇腾”生态销售规模第一、能力评估第一,是华为生态伙伴中唯一获得“鲲鹏+昇腾”双领先级认证的伙伴。9月下旬,华鲲振宇出席华为全联接大会2023。公司称要携手鲲鹏+昇腾,打造中国算力底座,为国内大模型提供算力平台支撑。

《每日经济新闻》记者注意到,根据企查查信息,华鲲振宇曾在今年7月13日~8月9日在西南联合产权交易所进行增资扩股预披露,拟募集资金2.7亿元~3.5亿元。根据这份预披露公告,去年华鲲振宇的营业收入为34.24亿元,净利润为4340.97万元,截至去年末,华鲲振宇资产总额为37.76亿元,净资产为1.57亿元。对比来看,这一营收规模已是高新发展去年营收规模的一半以上。

每日经济新闻综合每日经济新闻(记者:范芊芊)、上市公司公告、企查查

(免责声明:本文内容与数据仅供参考,不构成投资建议,使用前核实。据此操作,风险自担。)

 

加载中...