新浪财经

前三季度,中国经济增长5.2%,但GDP按美元计算却降至130157亿

南生今世说

关注

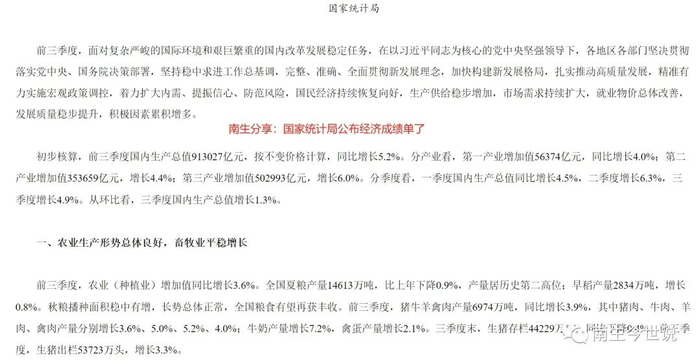
中国2023年第三季度,前三季度经济成绩单终于公布啦!初步核算结果显示:前三季度经济增长5.2%。其中,第一季度增长4.5%,二季度增长6.3%,三季度增长率由于基数效应原因下滑至4.9%。

按市场价格核算,2023年前三季度,中国名义GDP扩大至913027亿元。与上年同期870269亿元的初值相比,名义扩张42758亿元,名义增长率为4.9%——低于实际增速,原因是物价下跌了。

分产业来看,今年前三季度,中国第一产业增加值为56374亿元,增长4.0%;第二产业增加值为353659亿元,增长4.4%;第三产业为502993亿元,增长6.0%。

可惜的是,按美元计算的GDP下降了

依据国家外汇管理局公布的2023年1月至9月份的“人民币与美元每日中间价汇率”计算:今年前三季度,人民币与美元平均汇率为“7.0148比1”,与上年同期的6.6068相比,贬值5.82%。

从美元角度来看,人民币汇率接近6%的跌幅,已完全抵消了我国经济真实增长带来的提振效果——中国前三季度的GDP按美元计算降至130157亿,预计和美国的差距进一步提升了。

南生在之前的文章中多次提到,稳定人民币汇率也是我国宏观经济发展过程中的“重要战略目标”。它既能够指示资产定价方向,也能在一定程度上揭示宏观经济运行特征和周期性因素。

但有一部分网友不赞同,他们过于强调:中国人挣的是人民币,花的还是人民币,国内的商品与服务都是以人民币定价、交易和结算,和美元有什么关系呢?还是,全力发展本国经济吧。

全力发展本国经济,这当然没有问题!但有问题的是,我国不仅是全球重要的商品出口国,还是全球重要的商品进口国。中国进口的石油原油天然气煤炭铁矿石、粮食、肉类数量都是全球最高的。

中国还是全球最大的半导体芯片进口国,是全球排名第一的成品油进口国。如今,我国还是全球最大的稀土制品(包括稀土金属矿)进口国,是全球多个国家木材的第一大买家……

这些大宗商品绝大部分都是以美元为定价、交易、结算的,人民币汇率若能升值,将能有效降低中国进口企业的成本,进而降低中国老百姓的消费支出。

反过来,若是人民币汇率出现较大程度的贬值,在大幅抬升中国进口企业的负担时,也不利于普通老百姓。地球,早已变成“村”,我们的目光不能局限在国内,需让人民币在世界绽放光彩。

这只是其一,其二是:人民币汇率大幅下滑,还不利于人民币国际化进程的拓展。截止到2023年第二季度末尾,国际货币基金组织(IMF)公布的全球各国、地区已分配外汇储备显示:

他国、地区储备的人民币资产总额换算成美元为2741亿(如下图),与今年第一季度的2883.1亿美元相比,环比缩减了4.93%。与上年同期的3082.2亿美元相比,降幅更是高达11.07%。

中国人民币,在全球已分配外汇储备中占据的市场份额跌至2.45%,被加元赶超,降至第六名了。而美元,却在全球外汇储备中占据的比例反而扩大至58.88%,环比提升0.18%,同比上涨0.42%。

汇率坚挺,无疑是推动美元在全球外储中再次取得优异成绩的重要因素。这还是在多国高呼“去美元化”背景下的产物,若没有这个不利因素,那美元的国际地位可能就会再度回归60%区间了。

要内循环,还要外循环

我国的确在强化内循环,但并表示不要外循环,科学的说法是“转向国内大循环为主、两个循环相互促进的战略”。把立足点放在国内,将生产、分配、流通、消费更多依托国内市场的同时。

还要继续拓展外循环,适应全球化新特点,并积极应对“逆全球化”思潮。目前,中国经济运行在很大程度上依然要依靠外循环来带动,如果外部循环出现问题就会反腐国内经济的内部询。

内、外循环互相协调,而不是非此即彼!人民币汇率的稳定,是我国推动外部循环发展过程中不可轻视的要点,也是实现国内经济高质量发展的支点之一。本文由南生撰写,无授权请勿转载、抄袭!

加载中...