新浪财经

实行“强实名制”,演唱会黄牛还能“牛”多久

齐鲁晚报

关注

转自:大众报业·齐鲁壹点

记者 田汝晔 孙雪萌

不知从何时起,能好好看一场演出已经成为歌迷们的一种奢望。伴随演出市场渐进高潮,许多热门演唱会开售即被一抢而空。尽管正规渠道一票难求,黄牛市场上的天价票却满天飞,巨额溢价和一票难求背后,不少人也疑惑,为何黄牛手中偏偏有票?黄牛的票到底从何而来?

如今,很多热门演出活动实施“强实名制”入场,限制黄牛倒买倒卖,但如何平衡正常的市场秩序和歌迷们高涨的消费热情,是一个需要思考的问题。

一票难求,黄牛票卖出上万元

10月12日起,为期4天的周杰伦演唱会在上海体育场持续进行。 

据多个票务平台公开的数据,本次演唱会共放票超11万张,9月12日18时,门票开启预售。一经开售便收获了超高的人气,票务平台的购票栏均显示“缺票登记”。

9月27日晚, 演唱会门票二次预售,同样也是秒售罄;10月10日晚,演唱会又进行了第三轮开售余票,主要票源为10月12日-15日场次(共四场)开票后产生的退票。历经三轮抢票,仍有大量的歌迷一无所获。

为了能顺利观看演唱会,不少歌迷仍在绞尽脑汁寻求各种购票方法,不愿接受“根本抢不到,持续陪跑”的现实,而一票难求的背后,是巨额的票面溢价和混乱的收票风波。

记者在二手平台上搜索发现,“极限操作,速度出单”“没抢到全额退款”“预算足够保证有票”……不少卖家以此为宣传,出售演唱会相关场次门票。记者注意到,直接转让门票的歌迷极少,“黄牛代拍”“内部邀请函”的交易方式占据了绝大多数,而且报价不低。卖家出示的价格表中,每张票在原价基础上加价千元甚至万元不等,而加价的幅度也根据票档决定,票档价格越高则加得越多。

当记者以消费者的身份咨询黄牛时,他表示要先报自己的预算,如果预算越高,可以直接安排录入信息,价格在三四万以上,如果预算比较低,则安排大麦平台的回流捡漏票,“三四万以上的价格,目前也只能保证看台的位置”。

记者咨询了多位黄牛发现,有黄牛为了体现“强实名制”的优越性,打出前三排98800一张,第一排168800一张的价格,溢出本身票价约40倍,甚至看台或者角度很偏的位置,平均开价都在5位数以上。另一位黄牛直言,周杰伦这种特别热门的歌手加价都比较高,“不愁卖不出去,就怕没有票”。

“黄牛”这次不牛了

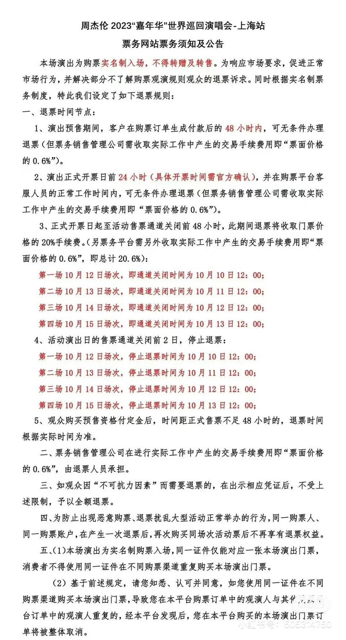
据票务网站公告,本轮演唱会为全部采用电子门票及“强实名制”,即在实名制购票、入场的基础上增加“人脸识别”。购票完成后观演人信息不可更改,门票支持有条件退款,不得转赠及转售。平台客服称,标有“实名制观演”的场次观演时需本人携带购票时填写的证件验证入场,在预检口提前打开票夹(截屏无效)完成预检。

正常的卖票机制一般是,主办方通过合作机构、授权经销商、剧场等渠道,将门票卖给消费者。但炒卖乱象丛生,一部分票务已不再是单纯的票务,而是有牟利性质的黄牛。

实施“强实名制”,也是限制黄牛购买的一种举措。因此,本轮演唱会出现了大量黄牛集中向歌迷退回票款的情况。

为何“不转售不转赠”,黄牛们还能提前接单买票,从而实现变现呢?一位黄牛表示,自从大型演唱会开始频频使用电子票,就有了转赠规则,这项规则便成了他们赚钱的生意经。在主办方未更改转赠票务规则前,黄牛选择海量身份信息堆叠的方式买到票,据以往演唱会的经验,主办方通常会增加“可以转赠一次”的规则,转赠窗口开启后,他们便把门票绑定的身份信息转赠给买家,买家便可顺利入场。

但在该轮演唱会开唱前的48小时,票务规则并未修改。依据票务网站公告,活动演出日的售票通道关闭前2日停止退票,正式开票日起至活动售票通道关闭前48小时,此期间退票将收取门票价格的20%手续费。在“强实名制”的规则下,不少黄牛为了减少损失,纷纷选择退票。

小米作为资深歌迷,从第一轮门票预售时便掐点准备抢票,但每次都是“一眨眼就没有了”。无奈之下,她通过二手平台找到了黄牛,黄牛提前录入了她的个人信息,并告知她在演唱会开始前一周内能收到出票信息,并可以在票务平台的票夹中看到电子票,但几天过去了,她的票夹一直显示为空,10月10号,她收到了黄牛的退单通知,对方表示“我同样也是受害者,各位的心情我能理解,先统一给大家退款”。

在“强实名制”的规则下,黄牛们也有了“代抢”的新业务。他们提前绑定客户的身份证信息下单,如果未能抢到票,其费用退还给买家。一位资深黄牛曾吐槽,代抢的门票几乎都是Hard难度,到第三轮抢票,几乎都是捡漏的回流票,他们有时候也束手无策。

实名制”之后,还需要更多措施

伴随着“演唱会热”如火如荼,歌迷苦黄牛的天价炒卖久矣。演唱会本该是音乐盛事,但如何平衡正常的市场秩序和歌迷们高涨的消费热情,是一个需要思考的问题。

9月13日,文旅部、公安部联合印发《关于进一步加强大型营业性演出活动规范管理 促进演出市场健康有序发展的通知》,对大型营业性演出活动提出了24条具体要求。其中,要求5000人以上的大型演出活动实行实名购票和实名入场制度,每场演出每个身份证件只能购买一张门票,购票人与入场人身份信息保持一致。演出举办单位面向市场公开销售的门票数量从此前的70%,提升到85%;并严格控制工作票证发放,防止流入市场非法买卖。

作为资深歌迷,小米感触颇深,“感觉黄牛手里的票越来越多,我们从正规渠道抢到票的概率就更小,他们的溢价空间特别大,有的时候加价甚至能翻好几倍。”但小米觉得,对歌迷们来说,实行“强实名制”算是一个好的开始。

比如,此前的草莓音乐节、太湖湾音乐节等曾在开售前几个小时变更转赠规则。

今年5月,五月天此番演唱会门票在开售之前显示实名制,但据粉丝表示,开售前几个小时规则变更为演出前48小时停止转赠,五月天的歌迷们打出了“宁可鸟巢门口站,也不能让黄牛赚”的口号。

在业内人士看来,打造一个健康而健全的演出市场,是一条需要多部门共同努力的漫漫长路。

山东省演出行业协会副会长张欣分析称,黄牛的出现,破坏了机会平等的公平机制,演出行业需要的是正规票务公司来进行票务交易。相关部门出台的相关措施,对打击黄牛的倒买倒卖行为肯定有一定的遏制和震慑作用,极大地压缩了黄牛的生存空间。

“单凭‘强实名’这个措施,规范演出市场的效力还是有些弱。”张欣表示,随着“强实名”逐渐成为演唱会票务的主流趋势,其背后还应该要有一系列的配套细则和措施,包括活动主办方、票务公司、合作机构、赠票单位等共同发力,才能让演出市场和消费者最终受益,演出行业才能走向正规,从而实现良性循环。

加载中...