新浪财经

IPO案例之税务洞察 | 企业分立重组中的税务关注

天职国际

关注

※特别提示※

企业重组是不少企业在IPO时的必经之路,这也是企业实现存量资产调整、优化产业结构、提升经营效率的有效手段。在近年的IPO审核和信息披露中,我们发现监管部门对于IPO企业重组的税务关注度持续提高,重点关注事项有:企业重组的税务动机、重组定价的公允性、重组相关税费是否已缴纳、重组适用的税收政策是否准确、是否已履行了相关税务程序、是否存在不当税务筹划从而导致税务风险等。

企业重组不仅需要关注法律和会计处理方面的合规性,还需要从税务视角进行审视。企业既需要体现对税法的遵从度,也需要把控重组的税务成本,同时还要兼顾重组后的架构对企业运营的税负成本影响。鉴于企业重组的重要性和复杂性,我们建议IPO企业对重组事项的税务风险予以关注,必要时咨询专业税务服务机构予以协助,寻求解决方案,以求在风险最小化前提下最大程度助力企业成功IPO。

本文案例援引自证券交易所IPO问询函件,内容有所删改

案例背景

发行人A公司主营业务为医疗器械的生产和销售,由M公司持股77%,自然人甲持股13%,N合伙企业持股10%。发行人A注册资本为5,000万元,2019年12月31日账面各项资产、负债明细情况如下:

单位:

为降低物流和管理成本,发行人A于2019年起将X县作为主要生产经营地,发行人A拥有的一处C房产位于Y县,处于闲置状态,账面价值1,000万元。为聚焦主营业务、提高资产使用效率,发行人A决定以派生分立的方式,将其拥有的C房产剥离给新成立的B公司。

发行人A于2020年第一次临时股东大会通过决议,以2019年12月31日为基准日,派生分立为发行人A公司和B公司。分立前发行人A公司的注册资本5,000万元,分立后发行人A公司的注册资本4,000万元、B公司的注册资本1,000万元。分立前发行人A公司的债务由分立后的发行人A公司和B公司共同承担连带责任。发行人A与B公司股权结构相同,与分立前保持一致,均由M公司持股77%,自然人甲持股13%,N合伙企业持股10%。分立后,发行人A拥有的C房产变更至B公司名下,本次分立未剥离其他资产与负债,发行人A继续拥有除C房产之外的所有资产和负债,B公司拥有C房产,无负债。

分立前后股权与资产结构图:

重组前:

重组后:

分立后A公司的资产负债情况

单位:

分立后B公司的资产负债情况

单位:万元   

案例分析

一、发行人角度的涉税分析

分立是企业重组中的一种重要形式,会涉及多个税种,上述案例中涉及到各税种的归纳及分析如下(考虑篇幅原因,其他重组类型将在后续案例中另行分析):

单位:万元  

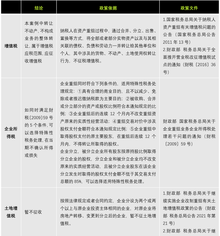
1.增值税    

发行人A公司本次分立剥离的资产为C房产,未同时剥离负债和劳动力。由于在资产转让的过程中,未同时转让相关的债权、负债和劳动力,不构成业务的整体转让,因此无法适用不征收增值税的政策。所以发行人A向B公司转让房产,应按照销售不动产缴纳增值税。

2.企业所得税

(1)涉税处理

企业重组若想适用特殊性税务处理,需要满足财税〔2009〕59号规定的条件:

财税〔2009〕59号第五条规定,企业重组同时符合下列条件的,适用特殊性税务处理规定:①具有合理的商业目的,且不以减少、免除或者推迟缴纳税款为主要目的;②被收购、合并或分立部分的资产或股权比例符合本通知规定的比例;③企业重组后的连续12个月内不改变重组资产原来的实质性经营活动;④重组交易对价中涉及股权支付金额符合本通知规定比例;⑤企业重组中取得股权支付的原主要股东,在重组后连续12个月内,不得转让所取得的股权。

第六条第(五)项规定,企业分立,被分立企业所有股东按原持股比例取得分立企业的股权,分立企业和被分立企业均不改变原来的实质经营活动,且被分立企业股东在该企业分立发生时取得的股权支付金额不低于其交易支付总额的85%,可以选择适用特殊性税务处理。

在本案例中,根据发行人的披露,发行人A本次分立的目的是为了聚焦主营业务,将其拥有的闲置房产进行剥离,具有合理的商业目的;分立后的连续12个月内未改变重组资产原来的实质性经营活动;本次分立不涉及非股权形式支付,发行人A的三个股东均按原持股比例取得分立企业B公司的股权;取得股权支付的股东在重组后连续12个月内未转让所取得的股权。因此,发行人A的本次分立可以适用特殊性税务处理,剥离C房产可暂不确认转让所得,计税基础也保持不变。

(2)关注企业重组纳税申报后续事项

企业重组纳税申报之后,还需要继续关注权益连续性等后续事项,避免因为不满足持续性的条件而导致无法适用企业所得税特殊性税务处理,比如:企业重组后的连续12个月内不改变重组资产原来的实质性经营活动;企业重组中取得股权支付的原主要股东,在重组后连续12个月内,不得转让所取得的股权等。

3.土地增值税

根据分立前后的股权结构图可知,分立前后被分立企业(发行人A)和分立企业(B公司)的股东和持股比例均没有改变,本次分立可以适用暂不征土地增值税的优惠政策。

4.契税

根据分立前后的股权结构图可知,分立前后被分立企业(发行人A)和分立企业(B公司)的股东和持股比例均没有改变,本次分立可以适用免征契税的优惠政策。

5.印花税

营业账簿:分立前发行人A的注册资本5,000万元,分立后发行人A的注册资本4,000万元、B公司的注册资本1,000万元,发行人A和B公司的资金账簿未新增实收资本和资本公积,本次分立无需缴纳印花税。

产权转移书据:经县级以上人民政府及企业主管部门批准改制的企业,因改制签订的产权转移书据可以免予贴花。发行人A的本次分立不属于上述改制行为,签订的产权转移书据需要缴纳印花税。

6.税务管理提示

企业重组选择特殊性税务处理时,需要关注税务程序的合规性。比如,在企业所得税方面,如果符合特殊性重组条件并选择特殊性税务处理,当事各方应在该重组业务完成当年企业所得税年度申报时,向主管税务机关提交书面备案资料,证明其符合特殊性税务处理规定的各项条件;企业如未按规定进行书面备案的,一律不得适用特殊性税务处理。在其他税种如土地增值税、契税等方面,企业重组如果符合相应条件并选择适用税收优惠,企业也需要在资产办理过户登记时向主办税务机关提出申请,经审核后方能适用税收优惠。

二、股东角度的涉税分析

从本案来看,由于发行人A的股东中有自然人和合伙企业,故企业分立涉及股东个人所得税的处理。根据《国家税务总局关于<国家税务总局关于企业重组业务企业所得税征收管理若干问题的公告>》(国家税务总局公告2015年第48号)的规定,重组交易中当事各方中的自然人应按个人所得税的相关规定进行税务处理。财税〔2009〕59号文件仅适用于企业重组所涉及的企业所得税征管,个人所得税不可参考该文件进行特殊性税务处理。

针对自然人股东而言,被投资企业进行分立,应该按照公允价值计算财产转让所得,缴纳个人所得税。但在实务操作中,各地税务机关可能存在执法差异。

政策依据

1.《国家税务总局关于纳税人资产重组有关增值税问题的公告》(国家税务总局公告2011年第13号)

2.《国家税务总局关于纳税人资产重组有关增值税问题的公告》(国家税务总局公告2013年第66号)

3.《财政部 税务总局关于全面推开营业税改征增值税试点的通知》(财税〔2016〕36号)

4.《财政部 税务总局关于企业重组业务企业所得税处理若干问题的通知》(财税〔2009〕59号)

5.《财政部 税务总局关于继续实施企业改制重组有关土地增值税政策的公告》(财政部 税务总局公告2021年第21号)

《财政部 税务总局关于继续实施企业改制重组有关土地增值税政策的公告》(财政部 税务总局公告2023年第51号)

6.《财政部 税务总局关于继续执行企业 事业单位改制重组有关契税政策的公告》(财政部 税务总局公告2021年第17号)

7.《企业会计《财政部 税务总局关于继续实施企业、事业单位改制重组有关契税政策的公告》(财政部 税务总局公告2023年第49号)准则解释第12号》:第三条

8.《财政部 国家税务总局关于企业改制过程中有关印花税政策的通知》(财税〔2003〕183号)

9.《财政部 税务总局关于印花税法实施后有关优惠政策衔接问题的公告》(财政部 税务总局公告2022年第23号)

10.《国家税务总局关于<国家税务总局关于企业重组业务企业所得税征收管理若干问题的公告>》(国家税务总局公告2015年第48号)

加载中...