新浪财经

有编制!佛山高薪好岗上新

佛山发布

关注

转自:佛山发布

佛山又一批高薪好岗上新!

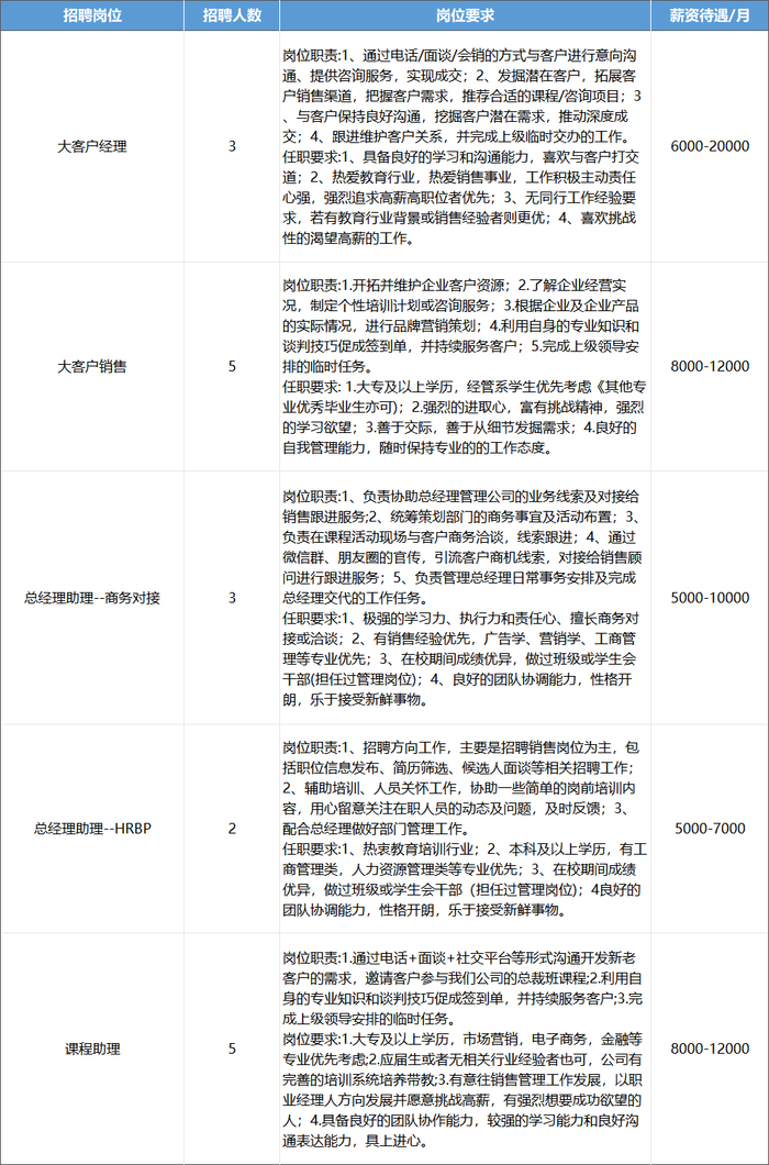
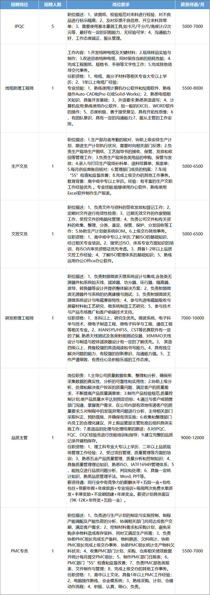
岗位

有编制!

01

2023年国考 佛山招聘157人

报名时间:10月15日8:00至10月24日18:00

报名网址:中央机关及其直属机构2024年度考试录用公务员专题网站(http://bm.scs.gov.cn/kl2024)

笔试时间:11月26日

佛山区域岗位

02

三水区公立医疗卫生单位公开招聘

此外

佛山还有大批优质岗位

大企业、重点项目企业、中小企业

等待毕业生们的选择!

“大而优”岗位

part01

纺织业

01

广东溢达纺织有限公司

广东溢达纺织有限公司是1988年投资设立的大型产品出口型及高新技术型纺织企业。产品(高档全棉衬衣和T恤、全棉色织布及家纺产品)主要内销或出口日本、东南亚、欧美等地,是世界众多知名品牌的面料和成衣制造商。

联系人:HR

联系方式:GuanShuM@esquel.com

地址:广东省佛山市高明区荷城溢达南公交站直入100米

part02

电信、广播电视和卫星传输服务业

02

中国联合网络通信有限公司佛山市分公司

中国联合网络通信有限公司佛山市分公司,成立于2001年,位于广东省佛山市,是一家以从事电信、广播电视和卫星传输服务为主的企业。

联系人:金小姐/江先生

联系方式:18688283840/18688289183

地址:禅城区文华中路13号

(放大图片查看详情)

part03

橡胶和塑料制品业

03

广东联塑科技实业有限公司

中国联塑集团控股有限公司是国内大型建材家居产业集团,业务涵盖管道、建材家居、环保、供应链服务平台、光伏新能源等板块,产品涉及管道、光伏新能源、水暖卫浴、整体厨房、整体门窗、铝模板材及智能爬架、净水设备、防水与密封胶、消防器材、阀门、电线电缆、照明、卫生材料、环境保护、农业设施、海洋养殖网箱等领域。

联系人:HR

联系方式:lesso@lesso.com

地址:佛山市顺德区龙洲路龙江段联塑工业村

(放大图片查看详情)

part04

金属制品业

04

佛山市劳伦斯五金实业有限公司

公司多年以来专业生产卫浴产品配件,门吸门顶,合页、不锈钢把手、拉手等门上装饰五金产品。拥有国际知名品牌“RONESS”,并为其它国际品牌代工,产品行销全球,赢得很高的口碑。

联系人:罗小姐

联系方式:13929178971

地址:佛山市禅城区南庄镇吉利大道吉利工业园厂房

(放大图片查看详情)

part05

投资和资产管理业

05

佛山市医药集团有限公司

佛山市医药集团有限公司于2022年8月8日挂牌成立。佛山医药集团聚焦市国资国企改革方案落实,通过产业投资和投招联动等方式,建立市场化经营机制,参与推动生物医药、医养健康产业发展,重点打造医疗康养、医疗物资生产流通和服务、医药产业投资、生物医药产业金融等主营业务。

联系人:黄先生

联系方式:0757-83861016

地址:禅城区石湾镇街道季华五路22号季华大厦8楼

(放大图片查看详情)

part06

商务服务业

06

广东普伟集团有限公司

普伟集团成立于2000年,目前有23年的历史,一直专注于提供专业的企业管理培训和咨询服务,帮助企业和企业家成长,现在已经形成集企业咨询培训、行业资源整合、产业投资于一体的大型教育集团,集团旗下有70多家合资公司,涉及13个行业。

联系人:林小姐

联系方式:075782092561

地址:禅城区季华5路万科金融中心C座7楼

(放大图片查看详情)

part07

造纸和纸制品业

07

佛山市骏隆智能包装有限公司

佛山市骏隆智能包装有限公司是一家集生产、研发、销售为一体且颇具规模的智能化纸箱制造企业,拥有一系列先进的进口纸箱、纸板智能化生产设备、物流系统、自动化检测仪器,生产、物流全程智能操控,具备极强的生产能力。

联系人:汪小姐

联系方式:13702657521

地址:佛山市高明区明城镇明富路79号

(放大图片查看详情)

“精而专”岗位

01

广东嘉腾机器人自动化有限公司 

嘉腾机器人是一家智能物流机器人技术公司,致力于无人搬运车(AGV)、搬运机器人领域的研发、生产、销售、服务。

联系人:唐先生

联系方式:hr@jtrobots.com

地址:佛山市顺德区杏坛镇德进路2号

02

佛山电器照明股份有限公司

佛山照明成立于1958年,是全国电光源行业大型骨干企业,国务院批准机电产品出口基地,享有自营出口业务经营权。公司以生产制造各种电光源产品为核心,主要分为民用灯、机动车灯、气体放电灯三大系列,40%的产品出口到欧美、东南亚等20多个国家和地区,国内市场以广东省为根据地,到处可见“佛山照明”产品。

联系人:杨先生

联系方式:0757-82966082

地址:佛山市禅城区汾江北路64号

(放大图片查看详情)

03

佛山市德方纳米科技有限公司

佛山市德方纳米科技有限公司,成立于2011年,位于广东省佛山市,是一家以从事化学原料和化学制品制造业为主的企业。

联系人:周先生

联系方式:0757-88938923

地址:佛山市高明区明城镇桥头路1号

(放大图片查看详情)

04

伊之密股份有限公司

伊之密股份有限公司创始于2002年,专注模压成型装备制造领域,是一家集设计、研发、生产、销售及服务为一体的装备供应商,主营产品有注塑机、压铸机、橡胶机、高速包装机、模具和机器人。伊之密成立20年来,持续打造大国重器,加速迈向全球,成为中国装备技术领域的标杆企业。

联系人:HR

联系方式:0757-29265517

地址:广东省佛山市顺德容桂高新区科苑三路22号

(放大图片查看详情)

05

佛山市知而行信息科技有限公司 

佛山市知而行信息科技有限公司成立于2017年,主营业务主要有知识产权、科技品牌、科技财税、科技人才、众创孵化和管理咨询等板块,致力于为企业高质量发展提供有温度的创新增值服务。

联系人:陈少奉

联系方式:chenshaofeng@0757ip.com

地址:禅城区岭南大道北128号天禧华园1座10楼

(放大图片查看详情)

“小而美”岗位

01

佛山市顺德区大疆创新科技有限公司

佛山市顺德区大疆创新科技有限公司,成立于2017年,位于广东省佛山市,是一家以从事计算机、通信和其他电子设备制造业为主的企业。

联系人:褚小姐

联系手机:13530845902

详细地址:广东省佛山市顺德区北滘镇莘村村海疆路1号(住所申报) 

02

广东速联科技术股份有限公司

广东速联科技术股份有限公司(曾用名:广东速联科技术有限公司),成立于2020年,位于广东省佛山市,是一家以从事计算机、通信和其他电子设备制造业为主的企业。

联系人:何显娟

联系手机:13728627402

详细地址:广东省佛山市顺德区德品路3号

(放大图片查看详情)

03

佛山市易高斯登家具有限公司

佛山市易高斯登家具有限公司(原巨汉家具)是一家专业生产办公网椅的企业。

联系人:梁小姐

联系手机:13726652443

详细地址:高明区荷城街道富湾镇工业区(厂房1)

(放大图片查看详情)

04

广东力进普斯物流机械有限公司

广东力进普斯物流机械有限公司成立于2020年10月,是一家集产品研发、生产、销售于一体的物流机械企业,主要生产和销售各种物流机械,目前公司处于初创期,晋升空间极大,现诚邀广大人才与公司共同发展。

联系人:HR

联系手机:13318301133

详细地址:高明区杨和镇对川村横岗面自编A-

(放大图片查看详情)

05

佛山市南海区复邦建材有限公司

佛山市复邦建材有限公司(原佛山华锋建材)是一家专业从事20多年塑料管建材批发、物流配送的综合型企业。

联系人:邓先生

联系手机:13929809927

详细地址:佛山市南海区狮山镇罗村桂丹路上柏段南侧冯永光铺位A18号(住所申报)

(放大图片查看详情)

06

佛山市爱佳陶瓷有限公司

爱佳陶瓷位于中国陶都第一镇——广东佛山石湾镇,是一家大型现代化的陶瓷墙地砖生产企业。佛山市爱佳陶瓷有限公司引进意大利最新的陶瓷生产设备,采用国内外最先进的生产工艺、管理模式,长期聘请多名国内外专家和技术顾问,并拥有大批专业人才。

联系人:聂小姐

联系手机:13923148712

详细地址:佛山市禅城区季华四路佛山市国际陶瓷展览中心市场铺面A1馆02-03号

(放大图片查看详情)

07

佛山市鑫铭烨建材有限公司

佛山市鑫铭烨建材有限公司成立于2010年,位于中国佛山市南海区,交通便利,地理位置优越。我们是一家集研发、生产、销售为一体的综合性企业。

联系人:李小姐

联系手机:13690284353

详细地址:佛山市南海区狮山镇南浦村南浦工业园北区2号之2厂房首层之二(住所申报)

(放大图片查看详情)

加载中...