新浪财经

预见2023:《2023年中国行星滚柱丝杠行业全景图谱》(附市场规模、竞争格局和发展前景等)

前瞻网

关注

转自:前瞻产业研究院

行业主要上市公司:恒立液压(601100.SH)、贝斯特(300580.SZ)、长盛轴承(300718.SZ)、秦川机床(000837.SZ)、鼎智科技(873593.BJ)、五洲新春(603667.SH)等

本文核心数据:中国行星滚柱丝杠行业供需现状;中国行星滚柱丝杠行业市场规模;中国行星滚柱丝杠企业竞争格局

行业概况

1、定义

行星滚柱丝杠是将旋转运动转化为直线运动,传动单元为丝杠及螺母之间的滚柱。行星滚柱丝杠在主螺纹丝杠的周围,行星布置安装了6-8个螺纹滚柱小丝杠,利用电机的旋转转换为丝杠或螺母的直线运动。丝杠、滚柱、螺母三者之间通过螺纹喷合实现传动。丝杠是牙型角为90°的多头螺纹;滚柱是具有相同牙型角的单头螺纹;螺母是具有与丝杠相同头数和牙型的内螺纹。行星滚柱丝杠结构与滚珠丝杠相似,是将滚珠替换为具有螺纹结构的滚柱,而丝杆和螺母结构基本相似。

2、产业链剖析:上游为原材料与零部件供应,下游涵盖多个应用场景

行星滚柱丝杠产业链由上游原材料与零部件供应、中游行星滚柱丝杠制造、下游多应用领域构成。在上游环节,行星滚柱丝杠中丝杠选用的材料多为合金结构钢,螺母和滚柱选用的材料为高碳铬轴承钢;零部件包括丝杠、螺母等关键部件。下游应用场景涵盖了多个行业,从汽车、石油天然气、医疗器械到光学仪器、工程机械、机器人、自动化和机床设备等。

在行星滚柱丝杠产业链的参与者中,上游原材料厂商有太钢不锈、酒钢宏兴、久立特材、永兴材料等,零部件制造厂商有苏轴股份、丰禾支承、五洲新春、福立旺、明泰股份、晶品压塑等;中游行星滚柱丝杠制造商有南京工艺、博特精工、新剑传动、优士特等;下游应用领域客户包括特斯拉、傅利叶智能等多个领域的公司。

行业发展历程:目前处于快速成长期

我国行星滚柱丝杠行业可分为萌芽期(2008年以前)、成长期(2008-2013年)和高速成长期(2014年至今)。在萌芽期,中国行星滚柱丝杠专利数量在全球占比20%以下,多数专利来源于德国、美国、日本、荷兰等国家,技术主要涉及行星滚柱丝杠总体结构设计技术、行星滚柱丝杠及螺母螺纹加工制造技术方面,主要申请人有日本丰田公司(TOYOTA)、日本精工株式会社(NSK)、德国舍弗勒技术公司、瑞典滚珠轴承制造公司(SKF)等。

2008-2013年,中国行星滚柱丝杠专利数量在全球占比在40%-60%之间,行业进入成长期;2014年至今,我国行星滚柱丝杠快速发展,国内大型生产企业技术逐渐提升。当前,我国中低档产品与国外同类产品差距较小或基本持平,但生产效率低于国外,高性能、高档次的产品与NSK、THK、INA等知名企业有明显差距,尚无在国际上有影响力的知名品牌。

行业政策背景:促进高端制造业发展,利好行星滚柱丝杠行业

工信部等有关部门积极出台了一系列有益于高端装备制造业的政策,为行星滚柱丝杠行业带来了重要的利好。2022年3月,工信部发布了《先进装备制造业高质量发展三年行动计划(2022-2024年)》,明确了先进装备制造业高质量发展的具体目标和重点任务,推动装备制造业实现升级转型。2023年2月,工信部发布了《智能检测装备产业发展行动计划(2023-2025年)的通知》,要求企业着重突破核心技术、增强高端供给、加速推广应用、壮大市场主体,构建智能制造发展所需的智能检测装备产业体系,为制造强国、质量强国、数字中国建设提供有力支持。

作为高端装备制造的重要组成部分,行星滚柱丝杠在智能制造装备、轨道交通装备、航空航天装备、汽车制造装备等多个子行业中广泛应用,其在精密传动领域的高性能和稳定性使其成为这些领域中不可或缺的关键元件。这些政策的推动,为行星滚柱丝杠行业的发展提供了有力支持。

行业发展现状

1、供给情况:国产品牌较少

与普通的滚珠丝杠产品相比,滚柱丝杠的制造商数量较少,而且每一个品牌的产品特性与所在的细分市场也有很大不同。相对分散的目标市场也造成了现有为数不多的产品品牌难以形成市场协同效应,无法深入开发规模市场从而快速提高丝杠销量。

目前,行星滚柱丝杠产能主要集中于欧洲、美国等,国内企业起步较晚,规模较小,国内市场主要依靠海外进口。国产品牌以南京工艺和博特精工为代表,但两家公司的产品性能与国外还有一定差距,产业化处于早期阶段。

2、需求情况:数控机床、机器人是主要需求来源

行星滚柱丝杠下游应用场景广泛,主要包含汽车及新能源、智能汽车、石油天然气、医疗器械、光学仪器、工程机械、机器人、自动化和机床设备。其中在人形机器人领域,主要用于直线关节部位,具有高承载、快响应、体积小、噪音低、高精度等优点;在汽车、新能源、智能汽车、工程机械领域替代液压驱动,具有响应快、精度高、容易实现电控化等优势;在医疗器械、光学仪器、机器人、自动化和机床设备领域替代滚珠丝杠,具有导程小、精度高、稳定性好、寿命长等特点。

根据金属加工杂志社最新发布的《第三届滚动功能部件用户调查分析报告》,数控机床、机器人是行星滚柱丝杠最主要的需求领域。

3、市场规模:2022年我国行星滚柱丝杠市场规模约为4.4亿元

我国行星滚柱丝杠行业受限于制造工艺难度高,生产设备有限,总体市场规模较低。参考Persistence Market Research的数据,中国滚柱丝杠行业市场规模仅占全球的5%;结合DATAINTELO数据,初步统计,2022年我国行星滚柱丝杠市场规模约为4.4亿元。

注:美元兑人民币汇率按1:7.34换算。

行业竞争格局

根据王有雪《E公司滚柱丝杠产品营销策略研究》的数据,2022年,国内行星滚柱丝杠市场主要被国外厂商占据,国外龙头制造商Rollvis、GSA和Ewellix的市场份额占比分别为26%、26%、14%;国内行星滚柱丝杠厂商合计市场份额占比为19%,其中以南京工艺、博特精工为代表,市场份额均为8%。

行业发展前景与趋势分析

1、行业发展前景

参考Persistence Market Research的数据,2023-2028年我国行星滚柱丝杠行业市场将以7.5%的年复合增速扩大;结合DATAINTELO数据,预计2028年我国行星滚柱丝杠行业市场规模将达6.7亿元。

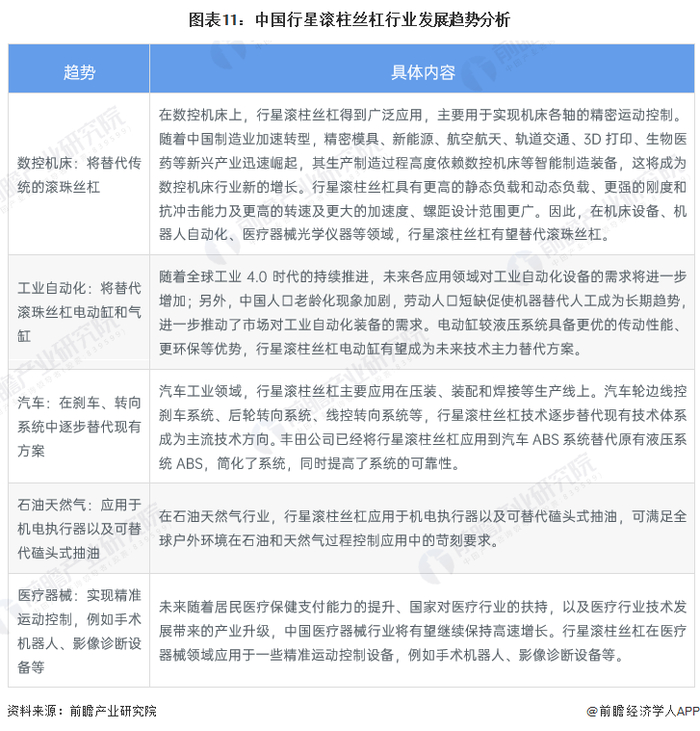
2、行业发展趋势

从已有产品的替代需求来看,行星滚柱丝杠具有更高的静态负载和动态负载、更强的刚度和抗冲击能力及更高的转速及更大的加速度、螺距设计范围更广,有望在机床设备、机器人及自动化等领域替代滚珠;而在汽车领域,行星滚柱丝杠电动缸有望成为未来技术主力替代方案。从国产化角度来看,丝杠导轨副是自动化设备中常见的传动装置,数控机床中的滚柱丝杠国产化率较低,是目前国家重点推动发展的细分市场,具有较好的发展前景。从新增需求来看,在人形机器人即将量产的背景下,行星滚柱丝杠行业有望快速发展。

更多本行业研究分析详见前瞻产业研究院《中国传动部件制造行业产销需求与投资预测分析报告》。

同时前瞻产业研究院还提供产业大数据、产业研究报告、产业规划、园区规划、产业招商、产业图谱、智慧招商系统、行业地位证明、IPO咨询/募投可研、IPO工作底稿咨询等解决方案。在招股说明书、公司年度报告等任何公开信息披露中引用本篇文章内容,需要获取前瞻产业研究院的正规授权。

更多深度行业分析尽在【前瞻经济学人APP】,还可以与500+经济学家/资深行业研究员交流互动。

加载中...